电脑桌面
添加小米粒文库到电脑桌面
安装后可以在桌面快捷访问

财富管理部部门设置及薪酬绩效VIP免费

财富管理部部门设置及薪酬绩效_第1页
1/7
财富管理部部门设置及薪酬绩效_第2页
2/7
财富管理部部门设置及薪酬绩效_第3页
3/7
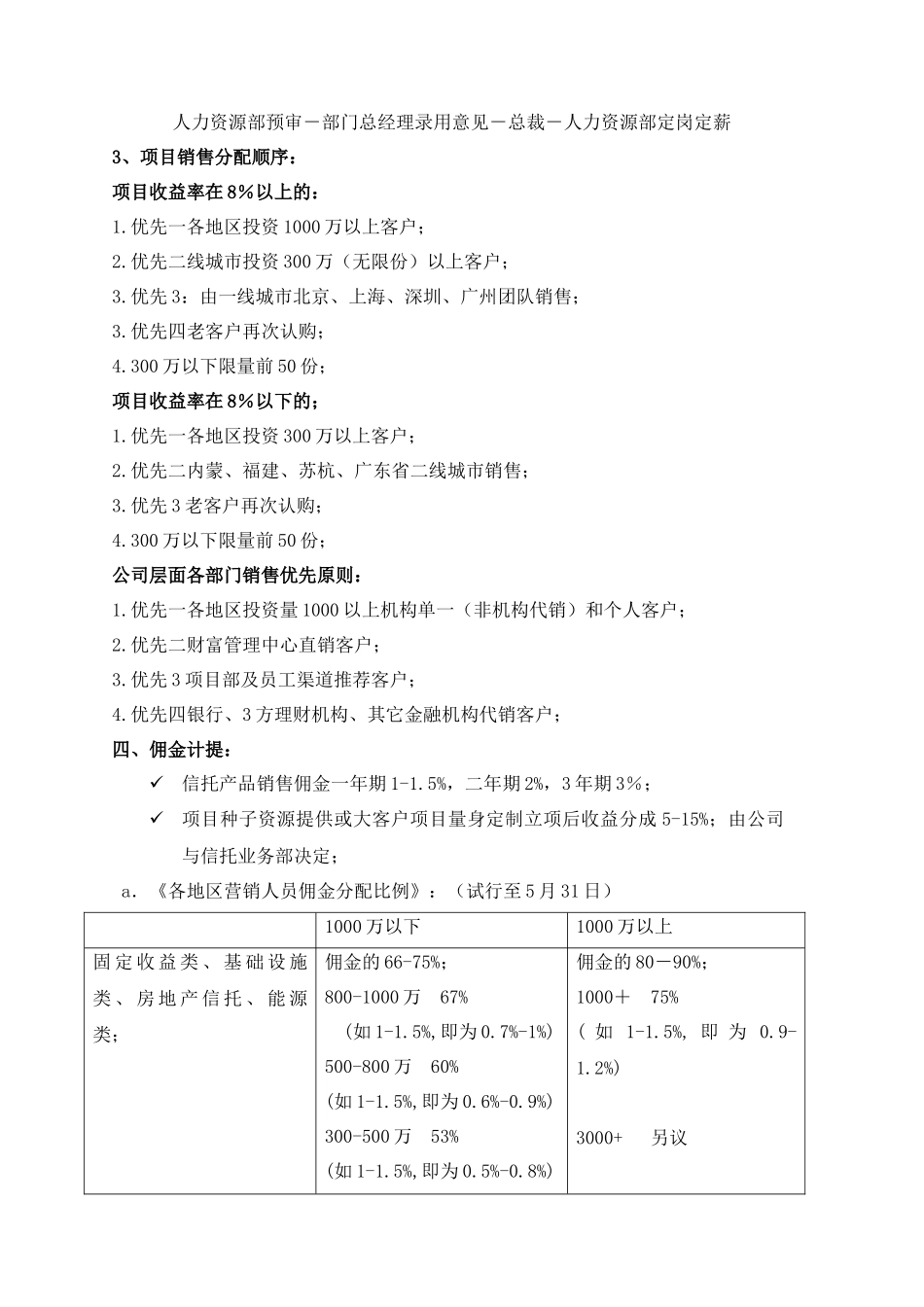
第二部分部门设置及薪酬绩效考核体系一、部门架构二、与各部门交接流程:需要确认的流程:1、信托计划销售流程:-机构部发送《预发售项目列表》(每周3前)-财富管理中心按照项目列表时间顺序(销售期在2周以上的)进行销售区域划分―项目部指定每个项目的产品经理1名(负责对财富管理中心进行-网络培训、文档及材料制作、在2周内接听财富管理中心来自各地的咨询)2、签约流程及盖章合同交接:总裁WealthManagement北京总部财富管理中心华南财富管理中心上海财富管理中心资深财富顾问战略与品牌规划资深财富顾问风控及产品沟通华北区域总监华东区域总监华南区域总监资深财富顾问团队长资深财富顾问财富顾问财富管理中心执行总经理市场活动及VIP俱乐部网站策划信息专员全国直销代销客户广州团队长资深财富顾问内蒙财富管理中心内蒙区域总监团队长资深财富顾问财富顾问销售助理市场活动华东市场信息调研深圳团队长资深财富顾问财富顾问财富顾问客户服务部400售后咨询柜台保管箱市场经理销售助理400销售热线外埠渠道(兼)呼市沈阳福建苏杭太原信息专员内蒙直销代销客户―财富管理中心预报销售数量―信息专员马上快递指定份额盖章合同―客户打款面签合同―信息专员将打款客户名单提供給信托财务部,并实时跟进到账状况-款项先到先得,超过-50份300万以下的,和-超出项目总金额的,由信息专员电话通知客户-信息专员将合同递交信财部;―财富管理中心安排销售人员与客户洽谈另选产品―信息专员打电话并发书面成立公告或短信、电话通知給客户3、面签流程:-财富管理中心洽谈客户的流程为:电话或短信联络、约见面谈确定购买意向、预约、面签-财富管理中心提供給客户的文档包括:公司介绍ppt彩页(总裁办协助)信托业基本知识ppt项目调查报告或项目补充说明书(项目经理提供)信托计划说明书(项目经理提供)信托合同空白文本(客户要求)信托合同原件(确定购买意向后,预约购买)4、佣金确认签字:-各地团队负责人-信息专员汇总-部门总经理签字-信托财务部核算-财务总监-总裁签字5、信托合同及客户信息:-合同发放:各地团队报合同份数-信财部-信息专员(包头)-快递各地-回收:直销合同交信息专员录入-信托财务部-代销客户信息回收:信财部收到客户合同后一周内录入-信息专员-部门总经理-就近分配至各地团队维护6、部门市场活动、营销宣传费用、部门营销费用等相关费用预审签字:各地团队负责人-部门总经理-财务总监-总裁7、部门人事聘用:人力资源部预审-部门总经理录用意见-总裁-人力资源部定岗定薪3、项目销售分配顺序:项目收益率在8%以上的:1.优先一各地区投资1000万以上客户;2.优先二线城市投资300万(无限份)以上客户;3.优先3:由一线城市北京、上海、深圳、广州团队销售;3.优先四老客户再次认购;4.300万以下限量前50份;项目收益率在8%以下的;1.优先一各地区投资300万以上客户;2.优先二内蒙、福建、苏杭、广东省二线城市销售;3.优先3老客户再次认购;4.300万以下限量前50份;公司层面各部门销售优先原则:1.优先一各地区投资量1000以上机构单一(非机构代销)和个人客户;2.优先二财富管理中心直销客户;3.优先3项目部及员工渠道推荐客户;4.优先四银行、3方理财机构、其它金融机构代销客户;四、佣金计提:信托产品销售佣金一年期1-1.5%,二年期2%,3年期3%;项目种子资源提供或大客户项目量身定制立项后收益分成5-15%;由公司与信托业务部决定;a.《各地区营销人员佣金分配比例》:(试行至5月31日)1000万以下1000万以上固定收益类、基础设施类、房地产信托、能源类;佣金的66-75%;800-1000万67%(如1-1.5%,即为0.7%-1%)500-800万60%(如1-1.5%,即为0.6%-0.9%)300-500万53%(如1-1.5%,即为0.5%-0.8%)佣金的80-90%;1000+75%(如1-1.5%,即为0.9-1.2%)3000+另议100-300万46%(如1-1.5%,即为0.4%-0.7%)“阳光”私募类、证券类信托;另议投行项目、股权类项目;另议备注:1.全国各地员工及客户服务部直销柜台的销售佣金为年化0.8%。b.《一线城市外部营销经理提成方案》资产量(万)年化总佣金3000+另议1500+80%-90%1000+70%-80%100...

1、当您付费下载文档后,您只拥有了使用权限,并不意味着购买了版权,文档只能用于自身使用,不得用于其他商业用途(如 [转卖]进行直接盈利或[编辑后售卖]进行间接盈利)。
2、本站所有内容均由合作方或网友上传,本站不对文档的完整性、权威性及其观点立场正确性做任何保证或承诺!文档内容仅供研究参考,付费前请自行鉴别。
3、如文档内容存在违规,或者侵犯商业秘密、侵犯著作权等,请点击“违规举报”。

碎片内容

财富管理部部门设置及薪酬绩效

书海行舟+ 关注
实名认证
内容提供者

热爱教学事业,对互联网知识分享很感兴趣

确认删除?
VIP
微信客服
  • 扫码咨询
会员Q群
  • 会员专属群点击这里加入QQ群
客服邮箱
回到顶部