电脑桌面
添加小米粒文库到电脑桌面
安装后可以在桌面快捷访问

《环境监测》(B)教学大纲VIP免费

《环境监测》(B)教学大纲_第1页
1/4
《环境监测》(B)教学大纲_第2页
2/4
《环境监测》(B)教学大纲_第3页
3/4
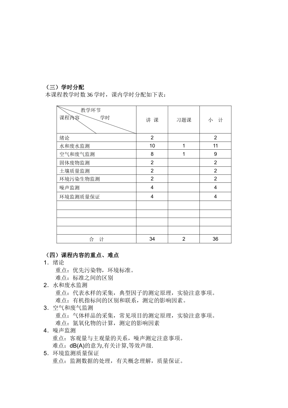
《环境监测》(B)教学大纲课程编号:课程名称:环境监测(Ⅳ.X83)/Environmentalmonitoring学时/学分:56学时/3.5学分(其中含实验20学时)先修课程:普通化学、有机化学、分析化学、工程测试技术基础适用专业:环境工程开课学院、系(教研室):环境科学与工程系一、本课程的性质与任务环境监测是环境工程专业的必修专业课,由讲课和实验课组成。通过本课程的学习使学生认识到“环境监测”在环境科学和环境工程中的重要性,了解环境监测的基本原理,掌握大气、水、土壤等主要污染对象中环境污染物的监测技术和数据处理方法,为环境质量评价和环境污染防治提供可靠依据。二、本课程的教学内容、基本要求及学时分配(一)教学内容1.绪论1.1环境监测的目的和分类1.2环境监测的特点和监测技术概述1.3环境标准2.水和废水监测2.1水质污染与监测:水质监测的对象和目的,水质监测分析方法。2.2水质监测方案的制定:地面水水质方案的制定,水污染源监测方案的制定。2.3水样的采集和保存:水样的类型,水样的采集及保存,采集水样注意事项。2.4水样预处理2.5物理指标检验:温度、浓度、色度、残渣、电导率等检测,酸碱度、pH值等性质的检测。2.6金属化合物的测定:Hg,Cd,pb,Cu,Zn,As等的测定方法及原理2.7非金属无机物的测定:溶解氧、氟化物、氰化物、硫化物等的测定方法及原理2.8有机化合物的测定:单项指标及COD,BOD,TOC,TOD等的测定方法及原理2.9活性污泥性质的测定方法及原理3.空气和废气监测3.1空气污染基本知识:空气污染及其时空分布特点,空气污染源及主要污染物。3.2空气污染监测方案制定:监测网点的布设,监测方法和质量保证。3.3空气样品的采集方法和采样仪器:样品的采集,采样效率。3.4气态和蒸汽态污染物质的测定:SO2,NOX,CO等污染物的监测原理方法3.5颗粒物质的测定:降尘、飘尘、总悬浮颗粒物及其主组分的测定分析3.6污染源监测3.7准气体的配制:标准气的用途,静态配气法,动态配气法4.固体废物监测4.1固体废物样品的采样和制备:样品的采集,制备和保存,样品水分的测定。4.2有害特性的监测方法:急性毒性,易燃性,腐蚀性,反应性,浸出毒性等的检测方法及原理。4.3生活垃圾的特性分析:垃圾样品的采集和处理,粒度,淀粉和生物降解度的测定方法及原理,渗沥水分析。4.4有害物质的毒理学研究方法5.土壤质量监测5.1土壤的组成5.2土壤污染物的测定:土壤样品的采集、制备和保存,土壤污染物的测定方法及原理。6.环境污染生物监测6.1污染物在生物体内的分布6.2生物样品的采集、制备和预处理6.3污染物的测定方法7.噪声监测7.1噪声的物理量与主观听觉的关系:响度和响度级,等效连续声级。7.2噪声监测:环境、企业和交通嗓声的监测。8.环境监测质量保证8.1基本概念8.2监测数据的统计处理和结果表达:数据的处理和结果表达,测量结果的统计检验,直线相关和回归。8.3实验室质量保证:实验室内和实验室间质量控制8.4分析方法的标准化和规范化:标准分析方法,分析方法标准化。8.5环境标准物质:环境标准物质分类、制备和定值8.6环境监测管理(二)基本要求1.掌握环境监测的基本理论,环境污染物的标准监测方法2.全面了解大气、水、土壤样品采样点的布设,采集方法,掌握污染物测试分析的基本原理和方法,监测数据的统计处理及质量保证。3.在获得可靠监测数据和熟悉环境标准的基础上对环境质量能作出客观评价(三)学时分配本课程教学时数36学时,课内学时分配如下表:教学环节课程内容学时讲课习题课小计绪论22水和废水监测10111空气和废气监测819固体废物监测22土壤质量监测22环境污染生物监测22噪声监测44环境监测质量保证44合计34236(四)课程内容的重点、难点1.绪论重点:优先污染物,环境标准。难点:标准之间的区别2.水和废水监测重点:代表水样的采集,典型因子的测定原理,实验注意事项。难点:有机指标间的区别和联系,测定的影响因素。3.空气和废气监测重点:气体样品的采集,常见项目的测定原理,实验注意事项。难点:氮氧化物的计算,测定的影响因素4.噪声监测重点:客观量与主观量的关系,噪声测定注意事项。难点:dB(A)的意为,有...

1、当您付费下载文档后,您只拥有了使用权限,并不意味着购买了版权,文档只能用于自身使用,不得用于其他商业用途(如 [转卖]进行直接盈利或[编辑后售卖]进行间接盈利)。
2、本站所有内容均由合作方或网友上传,本站不对文档的完整性、权威性及其观点立场正确性做任何保证或承诺!文档内容仅供研究参考,付费前请自行鉴别。
3、如文档内容存在违规,或者侵犯商业秘密、侵犯著作权等,请点击“违规举报”。

碎片内容

《环境监测》(B)教学大纲

您可能关注的文档

确认删除?
VIP
微信客服
  • 扫码咨询
会员Q群
  • 会员专属群点击这里加入QQ群
客服邮箱
回到顶部