电脑桌面
添加小米粒文库到电脑桌面
安装后可以在桌面快捷访问

安全考核复习资料提纲VIP专享VIP免费

安全考核复习资料提纲_第1页
1/12
安全考核复习资料提纲_第2页
2/12
安全考核复习资料提纲_第3页
3/12
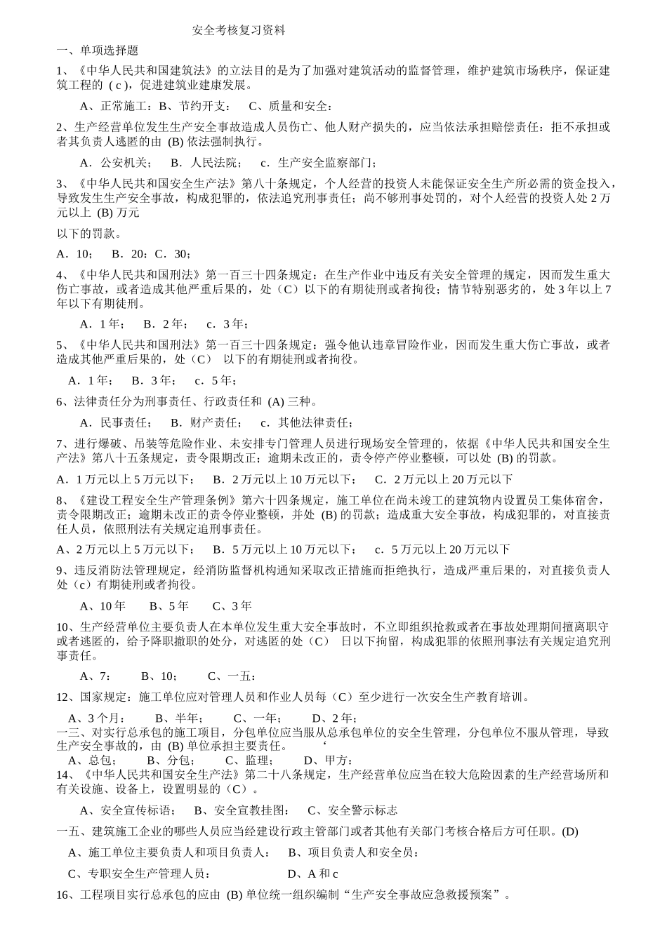
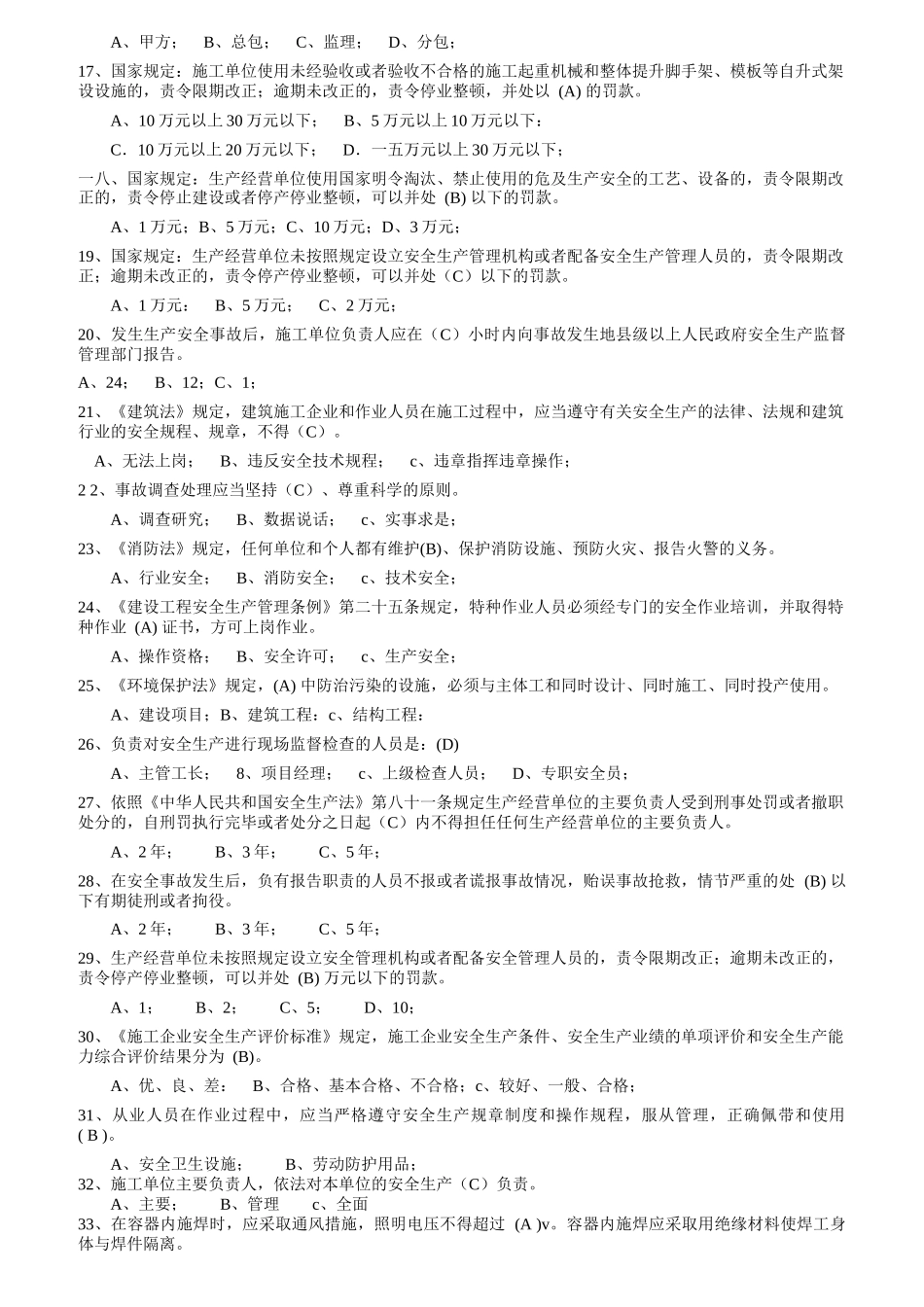
安全考核复习资料一、单项选择题1、《中华人民共和国建筑法》的立法目的是为了加强对建筑活动的监督管理,维护建筑市场秩序,保证建筑工程的(c),促进建筑业建康发展。A、正常施工:B、节约开支:C、质量和安全:2、生产经营单位发生生产安全事故造成人员伤亡、他人财产损失的,应当依法承担赔偿责任:拒不承担或者其负责人逃匿的由(B)依法强制执行。A.公安机关;B.人民法院;c.生产安全监察部门;3、《中华人民共和国安全生产法》第八十条规定,个人经营的投资人未能保证安全生产所必需的资金投入,导致发生生产安全事故,构成犯罪的,依法追究刑事责任;尚不够刑事处罚的,对个人经营的投资人处2万元以上(B)万元以下的罚款。A.10;B.20:C.30;4、《中华人民共和国刑法》第一百三十四条规定:在生产作业中违反有关安全管理的规定,因而发生重大伤亡事故,或者造成其他严重后果的,处(C)以下的有期徒刑或者拘役;情节特别恶劣的,处3年以上7年以下有期徒刑。A.1年;B.2年;c.3年;5、《中华人民共和国刑法》第一百三十四条规定:强令他认违章冒险作业,因而发生重大伤亡事故,或者造成其他严重后果的,处(C)以下的有期徒刑或者拘役。A.1年;B.3年;c.5年;6、法律责任分为刑事责任、行政责任和(A)三种。A.民事责任;B.财产责任;c.其他法律责任;7、进行爆破、吊装等危险作业、未安排专门管理人员进行现场安全管理的,依据《中华人民共和国安全生产法》第八十五条规定,责令限期改正;逾期未改正的,责令停产停业整顿,可以处(B)的罚款。A.1万元以上5万元以下;B.2万元以上10万元以下;C.2万元以上20万元以下8、《建设工程安全生产管理条例》第六十四条规定,施工单位在尚未竣工的建筑物内设置员工集体宿舍,责令限期改正;逾期未改正的责令停业整顿,并处(B)的罚款;造成重大安全事故,构成犯罪的,对直接责任人员,依照刑法有关规定追刑事责任。A、2万元以上5万元以下;B.5万元以上10万元以下;c.5万元以上20万元以下9、违反消防法管理规定,经消防监督机构通知采取改正措施而拒绝执行,造成严重后果的,对直接负责人处(c)有期徒刑或者拘役。A、10年B、5年C、3年10、生产经营单位主要负责人在本单位发生重大安全事故时,不立即组织抢救或者在事故处理期间擅离职守或者逃匿的,给予降职撤职的处分,对逃匿的处(C)日以下拘留,构成犯罪的依照刑事法有关规定追究刑事责任。A、7:B、10;C、一五:12、国家规定:施工单位应对管理人员和作业人员每(C)至少进行一次安全生产教育培训。A、3个月:B、半年;C、一年;D、2年;一三、对实行总承包的施工项目,分包单位应当服从总承包单位的安全生管理,分包单位不服从管理,导致生产安全事故的,由(B)单位承担主要责任。‘A、总包;B、分包;C、监理;D、甲方:14、《中华人民共和国安全生产法》第二十八条规定,生产经营单位应当在较大危险因素的生产经营场所和有关设施、设备上,设置明显的(C)。A、安全宣传标语;B、安全宣教挂图:C、安全警示标志一五、建筑施工企业的哪些人员应当经建设行政主管部门或者其他有关部门考核合格后方可任职。(D)A、施工单位主要负责人和项目负责人:B、项目负责人和安全员:C、专职安全生产管理人员:D、A和c16、工程项目实行总承包的应由(B)单位统一组织编制“生产安全事故应急救援预案”。A、甲方;B、总包;C、监理;D、分包;17、国家规定:施工单位使用未经验收或者验收不合格的施工起重机械和整体提升脚手架、模板等自升式架设设施的,责令限期改正;逾期未改正的,责令停业整顿,并处以(A)的罚款。A、10万元以上30万元以下;B、5万元以上10万元以下:C.10万元以上20万元以下;D.一五万元以上30万元以下;一八、国家规定:生产经营单位使用国家明令淘汰、禁止使用的危及生产安全的工艺、设备的,责令限期改正的,责令停止建设或者停产停业整顿,可以并处(B)以下的罚款。A、1万元;B、5万元;C、10万元;D、3万元;19、国家规定:生产经营单位未按照规定设立安全生产管理机构或者配备安全生产管理人员的,责令限期改正;逾期未改正的,责令停产停业整顿,可以并...

1、当您付费下载文档后,您只拥有了使用权限,并不意味着购买了版权,文档只能用于自身使用,不得用于其他商业用途(如 [转卖]进行直接盈利或[编辑后售卖]进行间接盈利)。
2、本站所有内容均由合作方或网友上传,本站不对文档的完整性、权威性及其观点立场正确性做任何保证或承诺!文档内容仅供研究参考,付费前请自行鉴别。
3、如文档内容存在违规,或者侵犯商业秘密、侵犯著作权等,请点击“违规举报”。

碎片内容

安全考核复习资料提纲

确认删除?
VIP
微信客服
  • 扫码咨询
会员Q群
  • 会员专属群点击这里加入QQ群
客服邮箱
回到顶部