电脑桌面
添加小米粒文库到电脑桌面
安装后可以在桌面快捷访问

公共关系重点知识VIP免费

公共关系重点知识_第1页
1/6
公共关系重点知识_第2页
2/6
公共关系重点知识_第3页
3/6
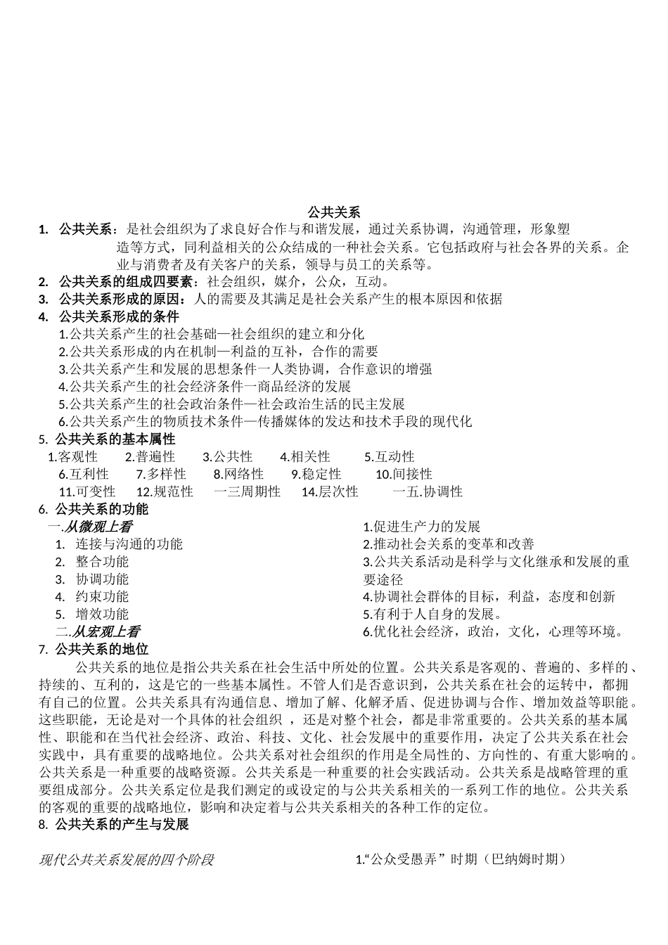
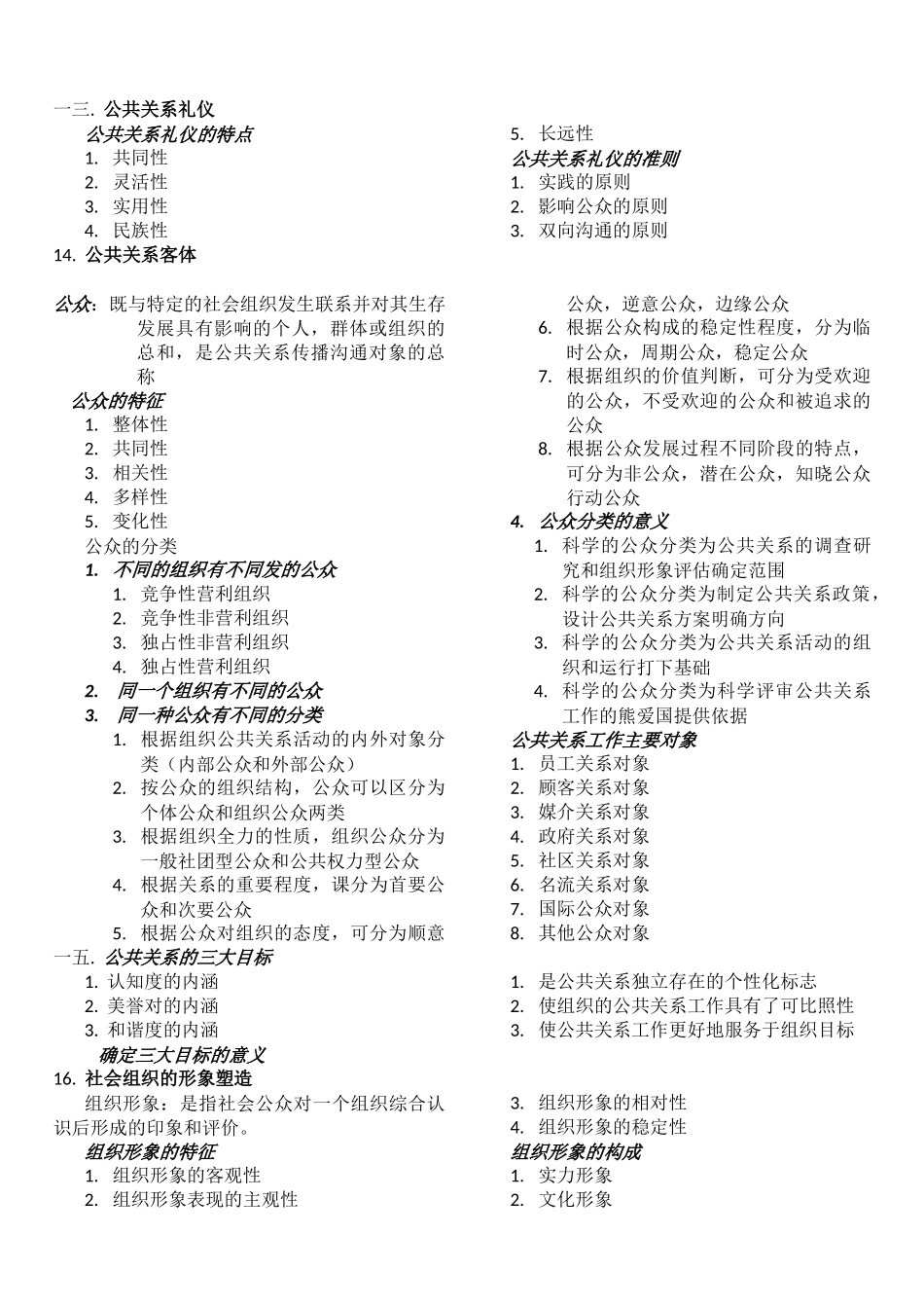
公共关系1.公共关系:是社会组织为了求良好合作与和谐发展,通过关系协调,沟通管理,形象塑造等方式,同利益相关的公众结成的一种社会关系。它包括政府与社会各界的关系。企业与消费者及有关客户的关系,领导与员工的关系等。2.公共关系的组成四要素:社会组织,媒介,公众,互动。3.公共关系形成的原因:人的需要及其满足是社会关系产生的根本原因和依据4.公共关系形成的条件1.公共关系产生的社会基础—社会组织的建立和分化2.公共关系形成的内在机制—利益的互补,合作的需要3.公共关系产生和发展的思想条件一人类协调,合作意识的增强4.公共关系产生的社会经济条件一商品经济的发展5.公共关系产生的社会政治条件—社会政治生活的民主发展6.公共关系产生的物质技术条件—传播媒体的发达和技术手段的现代化5.公共关系的基本属性1.客观性2.普遍性3.公共性4.相关性5.互动性6.互利性7.多样性8.网络性9.稳定性10.间接性11.可变性12.规范性一三周期性14.层次性一五.协调性6.公共关系的功能一.从微观上看1.连接与沟通的功能2.整合功能3.协调功能4.约束功能5.增效功能二.从宏观上看1.促进生产力的发展2.推动社会关系的变革和改善3.公共关系活动是科学与文化继承和发展的重要途径4.协调社会群体的目标,利益,态度和创新5.有利于人自身的发展。6.优化社会经济,政治,文化,心理等环境。7.公共关系的地位公共关系的地位是指公共关系在社会生活中所处的位置。公共关系是客观的、普遍的、多样的、持续的、互利的,这是它的一些基本属性。不管人们是否意识到,公共关系在社会的运转中,都拥有自己的位置。公共关系具有沟通信息、增加了解、化解矛盾、促进协调与合作、增加效益等职能。这些职能,无论是对一个具体的社会组织,还是对整个社会,都是非常重要的。公共关系的基本属性、职能和在当代社会经济、政治、科技、文化、社会发展中的重要作用,决定了公共关系在社会实践中,具有重要的战略地位。公共关系对社会组织的作用是全局性的、方向性的、有重大影响的。公共关系是一种重要的战略资源。公共关系是一种重要的社会实践活动。公共关系是战略管理的重要组成部分。公共关系定位是我们测定的或设定的与公共关系相关的一系列工作的地位。公共关系的客观的重要的战略地位,影响和决定着与公共关系相关的各种工作的定位。8.公共关系的产生与发展现代公共关系发展的四个阶段1.“公众受愚弄”时期(巴纳姆时期)2.“说真话”时期(艾维·李为)3.“投工作所好”时期(爱得华·伯耐斯时期)4.“双向对称”时期(斯科特.卡特李普新时期)现代公共关系的特征1.公共关系科学规范化2.公共关系教育专门化3.公共关系工作职业化4.公共关系行业国际化公共关系的发展趋势1.公共关系活动范围全球化2.公共关系实施主体职业化品牌化3.公共关系传播渠道网络化4.公共关系实务运作整合化5.公共关系文化思想立体化9.公共关系主体公共关系主体:是公共关系的构建者和承担者。公共关系主体就是指那些相对独立地存在于社会之中的各种社会组织。公共关系主体处于公共关系的核心地位社会组织的基本特征——目的性,整体性,变动性社会组织的环境——内部环境和外部环境10.公共关系部公共关系机构:是专业从事公共关系工作的组织机构,代理着特定组织的公共关系工作,其实质是公共关系的实施主体公共关系部:是社会组织内部自行设立的专门负责处理公共关系事物的部门。公共关系部门的作用1.监测环境2.决策咨询3.沟通协调公共关系部设置原则1.必要性2.职责化原则3.专业化原则公共关系机构运行机制1.总经理直接负责制2.总经理间接负责制3.共公共关系委员会制公共关系公司提供的服务1.公共关系咨询2.传播信息3.组织活动4.人员培训公共关系公司的基本类型1.综合服务型公共关系公司2.专项服务型公共关系公司3.公共关系顾问公司11.公共关系人员公共关系人员具有的公共关系意识1.形象意识2.公众意识3.协调意识4.开放意识5.互惠意识6.创新意识公共关系人员的知识结构1.基础学科知识2.背景学科知识3.专业学科知识4.相关学科知识5.操作性学科知识公共关系人员的能力要素1.创新能力2.表达能力3.协调能力4.交往能力5.自控能力12....

1、当您付费下载文档后,您只拥有了使用权限,并不意味着购买了版权,文档只能用于自身使用,不得用于其他商业用途(如 [转卖]进行直接盈利或[编辑后售卖]进行间接盈利)。
2、本站所有内容均由合作方或网友上传,本站不对文档的完整性、权威性及其观点立场正确性做任何保证或承诺!文档内容仅供研究参考,付费前请自行鉴别。
3、如文档内容存在违规,或者侵犯商业秘密、侵犯著作权等,请点击“违规举报”。

碎片内容

公共关系重点知识

确认删除?
VIP
微信客服
  • 扫码咨询
会员Q群
  • 会员专属群点击这里加入QQ群
客服邮箱
回到顶部