电脑桌面
添加小米粒文库到电脑桌面
安装后可以在桌面快捷访问

玉舟eHR系统操作说明VIP免费

玉舟eHR系统操作说明_第1页
1/22
玉舟eHR系统操作说明_第2页
2/22
玉舟eHR系统操作说明_第3页
3/22
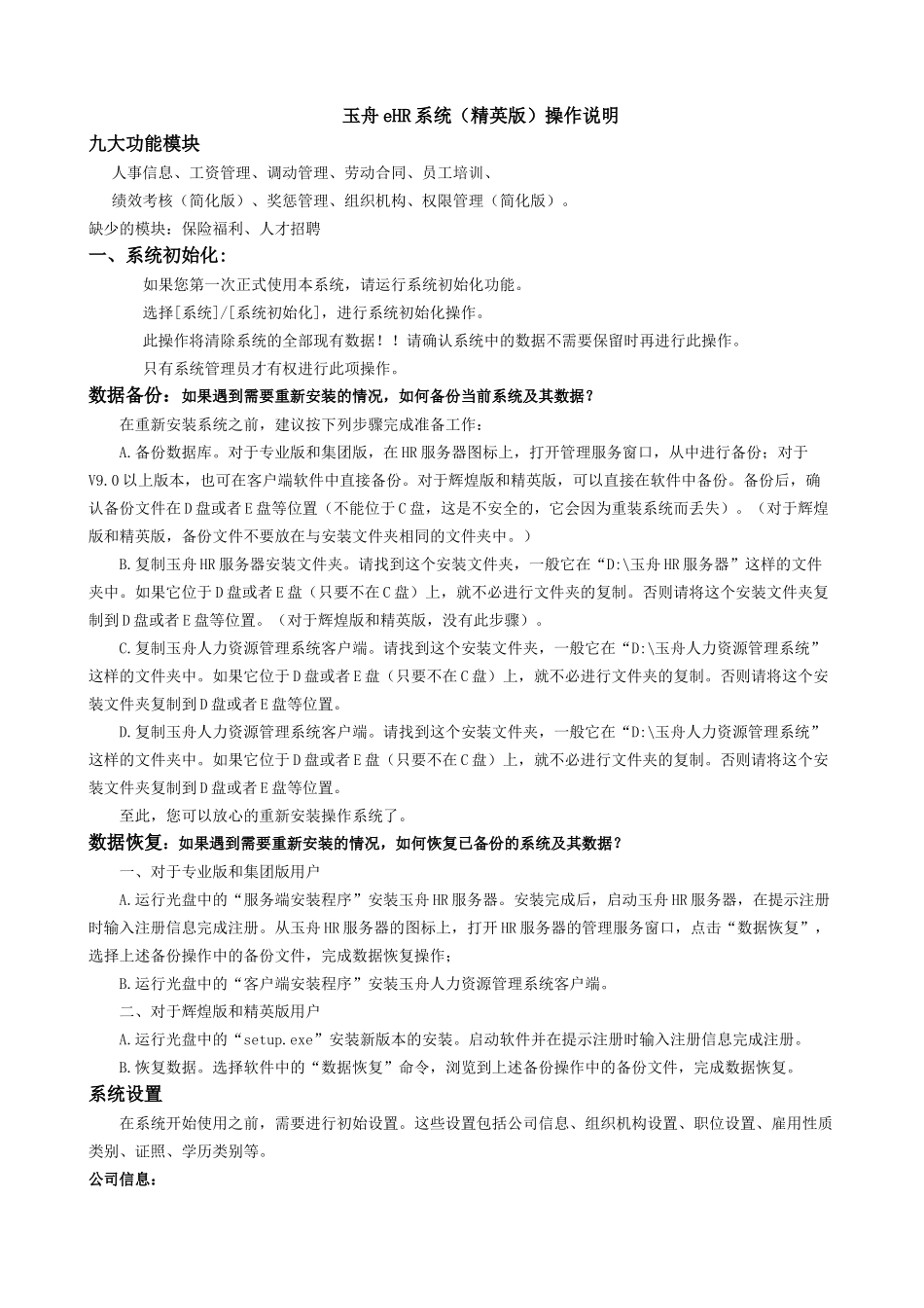
玉舟eHR系统(精英版)操作说明九大功能模块人事信息、工资管理、调动管理、劳动合同、员工培训、绩效考核(简化版)、奖惩管理、组织机构、权限管理(简化版)。缺少的模块:保险福利、人才招聘一、系统初始化:如果您第一次正式使用本系统,请运行系统初始化功能。选择[系统]/[系统初始化],进行系统初始化操作。此操作将清除系统的全部现有数据!!请确认系统中的数据不需要保留时再进行此操作。只有系统管理员才有权进行此项操作。数据备份:如果遇到需要重新安装的情况,如何备份当前系统及其数据?在重新安装系统之前,建议按下列步骤完成准备工作:A.备份数据库。对于专业版和集团版,在HR服务器图标上,打开管理服务窗口,从中进行备份;对于V9.0以上版本,也可在客户端软件中直接备份。对于辉煌版和精英版,可以直接在软件中备份。备份后,确认备份文件在D盘或者E盘等位置(不能位于C盘,这是不安全的,它会因为重装系统而丢失)。(对于辉煌版和精英版,备份文件不要放在与安装文件夹相同的文件夹中。)B.复制玉舟HR服务器安装文件夹。请找到这个安装文件夹,一般它在“D:\玉舟HR服务器”这样的文件夹中。如果它位于D盘或者E盘(只要不在C盘)上,就不必进行文件夹的复制。否则请将这个安装文件夹复制到D盘或者E盘等位置。(对于辉煌版和精英版,没有此步骤)。C.复制玉舟人力资源管理系统客户端。请找到这个安装文件夹,一般它在“D:\玉舟人力资源管理系统”这样的文件夹中。如果它位于D盘或者E盘(只要不在C盘)上,就不必进行文件夹的复制。否则请将这个安装文件夹复制到D盘或者E盘等位置。D.复制玉舟人力资源管理系统客户端。请找到这个安装文件夹,一般它在“D:\玉舟人力资源管理系统”这样的文件夹中。如果它位于D盘或者E盘(只要不在C盘)上,就不必进行文件夹的复制。否则请将这个安装文件夹复制到D盘或者E盘等位置。至此,您可以放心的重新安装操作系统了。数据恢复:如果遇到需要重新安装的情况,如何恢复已备份的系统及其数据?一、对于专业版和集团版用户A.运行光盘中的“服务端安装程序”安装玉舟HR服务器。安装完成后,启动玉舟HR服务器,在提示注册时输入注册信息完成注册。从玉舟HR服务器的图标上,打开HR服务器的管理服务窗口,点击“数据恢复”,选择上述备份操作中的备份文件,完成数据恢复操作;B.运行光盘中的“客户端安装程序”安装玉舟人力资源管理系统客户端。二、对于辉煌版和精英版用户A.运行光盘中的“setup.exe”安装新版本的安装。启动软件并在提示注册时输入注册信息完成注册。B.恢复数据。选择软件中的“数据恢复”命令,浏览到上述备份操作中的备份文件,完成数据恢复。系统设置在系统开始使用之前,需要进行初始设置。这些设置包括公司信息、组织机构设置、职位设置、雇用性质类别、证照、学历类别等。公司信息:选择“系统设置”/“公司信息”,设置公司的名称、电话等信息。公司名称将成为本系统的用户名称,同时显示为各种输出报表的页眉。部门设置:设置公司的组织机构,对组织机构中的部门进行增加、删除或更名操作。职位设置:对本公司的职位进行设置。基础代码设置:包括雇用性质、学历、技能、证照、民族、政治面貌、离职类别等系统需要设置的项目及代码。二、人事管理浏览全体员工运行[人事管理]下的[员工浏览]图标,进入“员工浏览”窗口。可见详细资料如图:上面是[状态栏],包括部门树图以及员工的浏览选项、新增。在“浏览选项”中有在职员工、退休员工、请辞员工、停薪留职员工、外调员工可供选择。而“新增”命令中你可以增加员工;“修改”可以修改员工的档案资料以及基本资料等;“排序”可以根据编号对员工进行排序;导出可以将员工的档案资料导出到表格Excel中。左面是公司部目录以及它的子目录。右面是员工的档案资料,包括员工的编号、姓名、性别、年龄、出生日期、学历等。下面我们来运行[员工浏览]中的“导入”命令,进入导入数据窗口。从EXCEL中导入档案下面我们来运行[员工浏览]中的“导入”命令,进入导入数据窗口。在“导入数据”窗口中,你可以选择源文件,然后进行浏览。浏览以后选择一个文件并...

1、当您付费下载文档后,您只拥有了使用权限,并不意味着购买了版权,文档只能用于自身使用,不得用于其他商业用途(如 [转卖]进行直接盈利或[编辑后售卖]进行间接盈利)。
2、本站所有内容均由合作方或网友上传,本站不对文档的完整性、权威性及其观点立场正确性做任何保证或承诺!文档内容仅供研究参考,付费前请自行鉴别。
3、如文档内容存在违规,或者侵犯商业秘密、侵犯著作权等,请点击“违规举报”。

碎片内容

玉舟eHR系统操作说明

您可能关注的文档

确认删除?
VIP
微信客服
  • 扫码咨询
会员Q群
  • 会员专属群点击这里加入QQ群
客服邮箱
回到顶部