电脑桌面
添加小米粒文库到电脑桌面
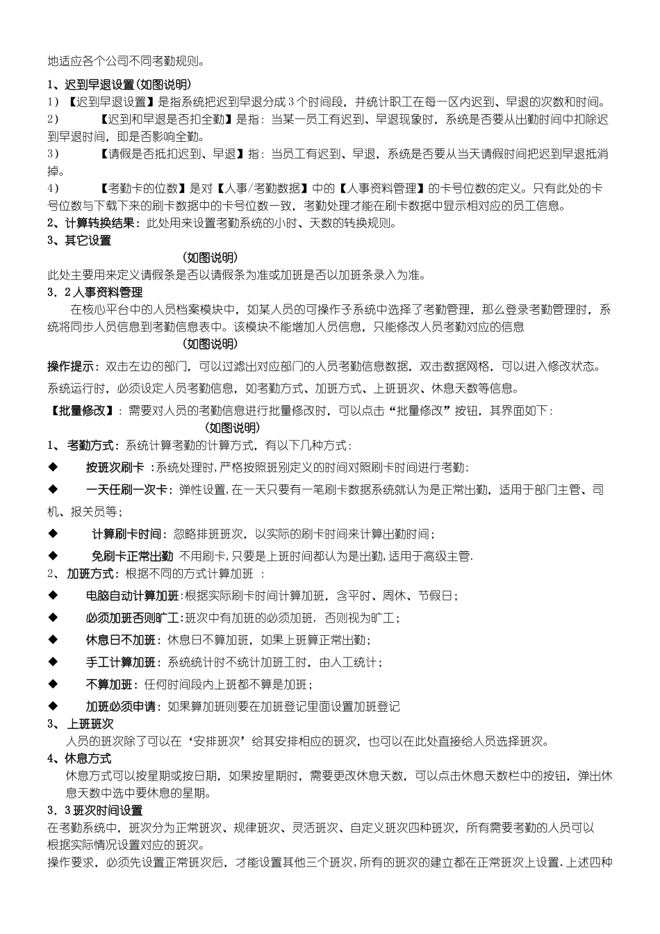
安装后可以在桌面快捷访问

舒特考勤系统技术培训手册VIP免费

舒特考勤系统技术培训手册_第1页
1/9
舒特考勤系统技术培训手册_第2页
2/9
舒特考勤系统技术培训手册_第3页
3/9
舒特技术培训手册大纲摘要(考勤机培训大纲摘要)■基础知识篇※按外观分为:挂式、台式超大液晶显示※按卡类分为:ID卡、IC卡、HID卡考勤机※按产品种类分为:数字、中文、语音、超大存储考勤机※按产品接口分为:RS232/485、LAN/Internet、U盘消费机1)硬件产品图片展示:(插入所有考勤机硬件产品图片)2)考勤机硬件技术参数◆ID卡读卡号位数可自定义、IC卡读卡号或序列号可自定义◆RS232/485、LAN/Internet(TCP/IP协议)、U盘接口通讯方式;(视机型)◆液晶背光显示;万年历时钟,可显示时间、星期、卡号、刷卡数量、姓名;或刷卡语音播报姓名(视机型)◆记录存贮容量:20000条/40000条/85000条(视机型)◆卡号可转编号,具有禁用卡号功能;没有下传姓名的卡,刷卡时可设定是否报警或是否保存记录;◆可设置是黑名单或红名单方式,数量达5200个;可设定是否发送实时记录;◆可设定是否门禁输出,控制电锁时间可设定;外接打铃控制,打铃时间有8组◆内置后备(可选)电源停电可打卡;中途外出管理功能;可设定上下班刷卡是否按上下班键(;◆可提供接口程序,方便用户二次开发。■舒特考勤机产品优势分析篇1、产品系列齐全,满足不同客户需求;卡号可自定义,具有禁用卡号和黑、红名单功能;2、考勤数据和订餐数据联动使用;可以设定是否发送实时记录功能。4、没有下传姓名的卡,刷卡时,可以设定不报警,也不记录;报警但不记录;不报警但记录,报警且记录四种模式。5、可以设定是否门禁输出;控制电锁时间可设定;可设定上下班刷卡是否按上下班键。■系统操作知识篇(按3.0版本编写)1、快速上手1.1硬件设置1、功能菜单此处是用来设置考勤机的如:机号、IP、初始化考勤机、恢复数据等。进入:同时按下1和回车,考勤机出现注册两字,输入密码。初始密码:1234。2、设置机号:①普通232/485:进入功能菜单,在编号处设置机号。②局域网(IP):进入功能菜单,在编号处设置IP一二组为考勤机IP,三四为网关,五六组为子网掩码,七八组为服务器端电脑IP,第九组为端口默认为:08888,第十组为机号。注:如果有跨网段,则每一组IP均要设置,如果没跨网段则只需设置第一组IP。③U盘:同普通232/485考勤机一样。1.2软件设置此部分讲述hardwork.exe(硬件设置)工具的使用,即利用hardwork.exe工具来设置考勤机。如图:(如图说明)1、考勤机登记在系统(3.0一卡通)的安装目录下找到工具hardwork.exe,打开这个工具。如果要对一台考勤机进行设置,则需先对考勤机进行登记。①机号:指给考勤机设置的机号②串口:数据线接在电脑上的那个串口③用途:指考勤机类型,如是局域网的机器则选IP机,不是则选KQ:考勤④IP地址/电话号码:指给考勤机设置的IP(局域网机器才需要设置)2、参数设置:在此处我们可以设置考勤机的参数,如:名单验证、读卡位数。①名单验证红名单:只有下传过我名单才能正常刷卡黑名单:下传过的名单不能正常刷卡②读卡位数:⑴10位:ID卡最前面的十位⑵8位:ID卡的最后面八位⑶6位:ID卡的最后面五位前面加0⑷前10后5:ID卡最前面十位的后五位⑸前10后6:ID卡最前面十位的后六位⑹前10后8:ID卡最前面十位的后八位备注:IC卡:一般使用10位。3、下传名单如果考勤机有使用红黑名单或者是语音或中文机,就需要下传卡号信息了。进入考勤子系统中的人员信息,选中所有部门后按工具栏的‘硬件操作’按钮,这时系统中的所有人员信息会自动载到hardwork.exe的特殊设置中。操作:选中相对应的机号,如是中文或语音机先按‘下传卡号’提示成功后,再按‘下传卡号->姓名’。如是数字考勤机,则只要按‘下传卡号’。4、数据下载考勤机投入使用后,有时我们并不知道我们考勤机读出来的卡号,是否与给人员发的卡号对应起来,我们可以在hardwork.exe中把考勤机的刷卡数据下下来看。选中相应的机号,然后按‘下载脱机数据’。如图:(如图说明)下载后,考勤数据会在界面的左边显示冒号的前两位与后两位是刷卡时的小时与分钟,小时前面的全部是考勤机读出来的卡号。注:在此处下载的考勤数据,只以记事本的形式存在软件安装目录下的downbak文件夹中,并不存入数据库。5、设置考勤机读写参...

1、当您付费下载文档后,您只拥有了使用权限,并不意味着购买了版权,文档只能用于自身使用,不得用于其他商业用途(如 [转卖]进行直接盈利或[编辑后售卖]进行间接盈利)。
2、本站所有内容均由合作方或网友上传,本站不对文档的完整性、权威性及其观点立场正确性做任何保证或承诺!文档内容仅供研究参考,付费前请自行鉴别。
3、如文档内容存在违规,或者侵犯商业秘密、侵犯著作权等,请点击“违规举报”。

碎片内容

舒特考勤系统技术培训手册

您可能关注的文档

确认删除?
VIP
微信客服
  • 扫码咨询
会员Q群
  • 会员专属群点击这里加入QQ群
客服邮箱
回到顶部