电脑桌面
添加小米粒文库到电脑桌面
安装后可以在桌面快捷访问

冬期施工监理工作方案VIP免费

冬期施工监理工作方案_第1页
1/6
冬期施工监理工作方案_第2页
2/6
冬期施工监理工作方案_第3页
3/6
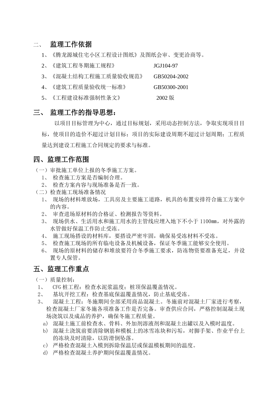
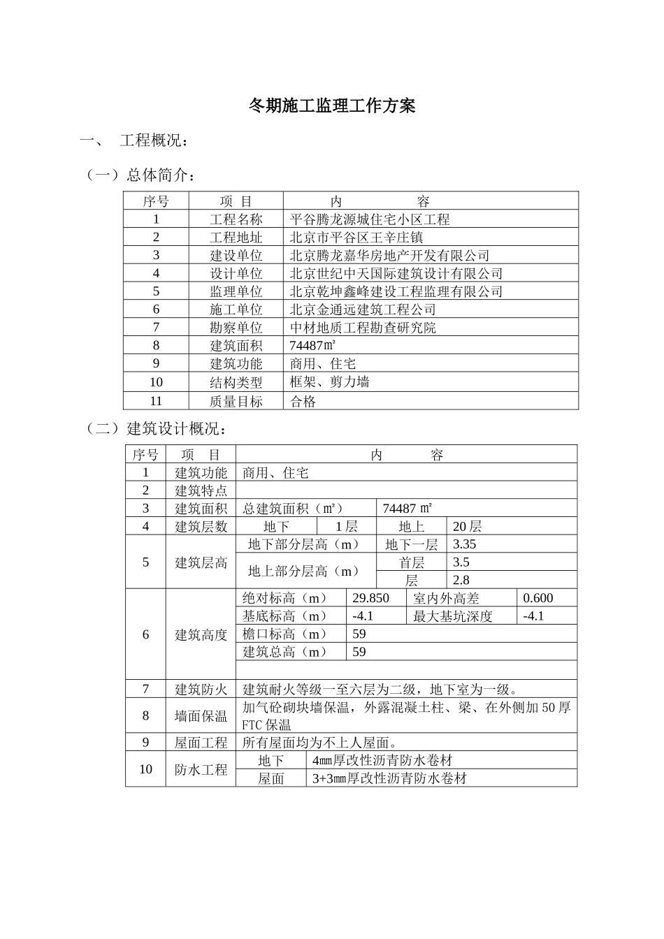
冬期施工监理工作方案一、工程概况:(一)总体简介:序号项目内容1工程名称平谷腾龙源城住宅小区工程2工程地址北京市平谷区王辛庄镇3建设单位北京腾龙嘉华房地产开发有限公司4设计单位北京世纪中天国际建筑设计有限公司5监理单位北京乾坤鑫峰建设工程监理有限公司6施工单位北京金通远建筑工程公司7勘察单位中材地质工程勘查研究院8建筑面积74487㎡9建筑功能商用、住宅10结构类型框架、剪力墙11质量目标合格(二)建筑设计概况:序号项目内容1建筑功能商用、住宅2建筑特点3建筑面积总建筑面积(㎡)74487㎡4建筑层数地下1层地上20层5建筑层高地下部分层高(m)地下一层3.35地上部分层高(m)首层3.5层2.86建筑高度绝对标高(m)29.850室内外高差0.600基底标高(m)-4.1最大基坑深度-4.1檐口标高(m)59建筑总高(m)597建筑防火建筑耐火等级一至六层为二级,地下室为一级。8墙面保温加气砼砌块墙保温,外露混凝土柱、梁、在外侧加50厚FTC保温9屋面工程所有屋面均为不上人屋面。10防水工程地下4㎜厚改性沥青防水卷材屋面3+3㎜厚改性沥青防水卷材二、监理工作依据1、《腾龙源城住宅小区工程设计图纸》及图纸会审、变更洽商等。2、《建筑工程冬期施工规程》JGJ104-973、《混凝土结构工程施工质量验收规范》GB50204-20024、《建筑工程质量验收统一标准》GB50300-20015、《工程建设标准强制性条文》2002版三、监理工作的指导思想:以项目目标管理为中心,通过目标规划,采用动态控制方法,争取实现项目目标,使项目的造价不超过计划目标;项目的实际建设周期不超过计划周期;工程质量达到建设工程施工合同规定的要求与标准。四、监理工作范围(一)审批施工单位上报的冬季施工方案。1、检查施工方案是否编制合理。2、检查方案内容与现场准备是否一致。(二)检查施工现场准备情况1、现场的材料堆放场,工具房及主要施工道路,机具的布置安排符合施工方案中的内容。2、审查进场原材料的合格证、检测报告等资料。3、现场供水、生活用水和施工用水的主管线应埋入地下不小于1100㎜,对外露的水管做好保温工作防止受冻。4、施工现场搭设的材料库,要搭设严密牢固,确保易受冻材料不受冻。5、检查施工现场的所有临电设备及机械设备,保证冬季施工能够安全使用。6、现场的原材料的储存和堆放要符合冬季施工要求,防冻物资要准备充足,并设置专人保管。五、监理工作重点(一)质量控制:1、CFG桩工程:检查水泥浆温度;桩顶保温覆盖情况。2、基坑开挖工程:检查基底保温覆盖情况,防止基底受冻。3、混凝土工程:冬施期间全部采用商品混凝土。冬施前对混凝土厂家进行考察,检查混凝土厂家冬施各项准备工作是否完备。审查供应合同,严格控制混凝土现场浇筑以及成品的养护,确保冬施工程质量。a)混凝土施工前检查水、骨料、外加剂溶液剂和混凝土出罐以及入模时温度。b)混凝土浇筑前要清除钢筋和模板上的冰雪冻块和污垢,对脚手架、作业平台上的冻块及时清除,以防滑倒坠落。c)严格检查混凝土入模到拆除保温层或保温模板期间的温度。d)严格检查混凝土养护期间保温覆盖情况。e)检查混凝土表面是否受冻、粘连、收缩裂缝、边角是否脱落,施工缝处有无受冻痕迹。f)检查混凝土试块留置,同条件养护的试块是否与施工现场结构养护条件一致。4、回填土工程:a)回填前清除基底上的冰雪和保温材料。b)室内的基槽可以用含冻土块的土回填,但冻土块粒径不得大于15cm,其含量(按体积计)不得超过15%。c)室内的基槽不得采用含有冻土块的土回填。d)2:8灰土要检查白灰含量。e)检查回填土分层厚度、压实度。(二)进度控制:1、审核施工单位的冬季施工计划进度,对可能影响进度的因素进行预先控制,协调解决影响工期的各种因素,督促落实各阶段进度计划。2、发现实际进度与计划进度不符时,督促承包单位及时调整计划,采取有效措施加以补救。六、项目监理部组织结构七、项目监理人员名单序号职务姓名监理工程资格或培训情况1总监理工程师崔小红国家注册监理工程师总监理工程师2土建监理工程师何立泉培训证总监理工程师崔小红质量控制何立泉、徐帅进度控制何立泉、徐帅合同控制崔小红信息控制王海棠土建工程师何立泉...

1、当您付费下载文档后,您只拥有了使用权限,并不意味着购买了版权,文档只能用于自身使用,不得用于其他商业用途(如 [转卖]进行直接盈利或[编辑后售卖]进行间接盈利)。
2、本站所有内容均由合作方或网友上传,本站不对文档的完整性、权威性及其观点立场正确性做任何保证或承诺!文档内容仅供研究参考,付费前请自行鉴别。
3、如文档内容存在违规,或者侵犯商业秘密、侵犯著作权等,请点击“违规举报”。

碎片内容

冬期施工监理工作方案

确认删除?
VIP
微信客服
  • 扫码咨询
会员Q群
  • 会员专属群点击这里加入QQ群
客服邮箱
回到顶部