电脑桌面
添加小米粒文库到电脑桌面
安装后可以在桌面快捷访问

代理商的发展之路VIP免费

代理商的发展之路_第1页
1/8
代理商的发展之路_第2页
2/8
代理商的发展之路_第3页
3/8
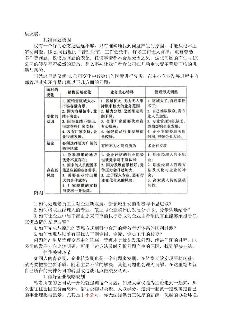
【标题】小型代理商的转型之路【作者】黄江伟/张卫国/陈宁话题案例:LK公司是一家小型私营贸易公司,主要从事日化产品、保健食品的代理。公司自成立伊始就坚持既定的发展方向,加上公司负责人坚持诚信的态度和科学的决策判断,经营上取得了一些成绩,积累了一定的经验和资金。由于公司地处江南的一个县级城市,虽然当地经济比较发达,但人口少、面积小,即使所代理的产品在当地市场有非常高的市场占有率,整体销量也还是上不去,鉴于此,公司往往得不到厂家的重点支持。代理商离开了厂家的支持,就难以发展壮大,要想健康良好地发展下去,变革已势在必行。通过反复的比较选择,LK公司最终确定一种实力强大、产品有良好成长性的保健食品作为主要经营项目,在省会城市设立了分公司,加大了投资,扩大了代理区域。随之,公司也进行了一系列强身健体运动,调整内部的组织架构,引进职业经理人,规范公司管理制度,砍掉前景堪虞的一些经营项目。在企业的转型过程中,LK公司面临着许多亟待解决的问题:随着公司的发展,业务不断扩充,人员增加了,管理上出现了脱节,造成了工作的低效率,许多工作或无人问津,或重复劳动,带来了资源的浪费,如何改变这种局面?公司刚进入新市场,面对强势终端苛刻的条件、名目繁多的终端费用和不合理的账期(有的甚至长达三个月),资金上承负着巨大的压力,作为代理商该如何处理好与终端的关系,解决这种资金压力?与厂家的着眼点不同,沟通上往往存在分歧,在市场运作中经常要代垫费用,增加了经营风险,该怎样争取厂家的重点扶持,达成双赢?对于这些问题,可能每个人都有自己的看法,让我们看看下面几位朋友结合自身经验给LK公司提供的建议,或许对你也会有所启发!1转型:让阵痛期短些看到LK公司的案例总觉得似曾相识,因为这是中小企业在发展中经常遇到的事情。当一个企业不安于现状、努力调整自己的发展战略、向新的销售区域或业务领域拓展之时,难免会遇到各种各样的问题,此时企业需要冷静面对,找出问题产生的原因,以便顺利地解决转型期的矛盾。坦然面对问题企业有时就像人的肌体,当你改变外部环境时,一些不适与疾病的产生也就在所难免,因此有些老人在适应某个环境时总不想改变。但企业毕竟不是“老人”,也不能成为“老人”,面对环境求变、求新才能让自己充满生机与活力。LK公司认识到,要谋求个人及公司的良好发展,不能只局限于起步的江南小县,做一只井底之蛙,否则,随着对手的强大,你只能成为别人的附庸。这样的认识是完全正确的,不安于现状是因为企业清醒地认识到现状是无法安于的,人与企业不就是在肯定——否定——肯定的过程中螺旋式上升的吗?销售区域变了,由小县城拓展到省会城市,在市场容量变大的同时,竞争也变得激烈了;业务重心转移了,以前做日化产品、保健食品,现在重点做保健食品,在业务范围缩小的同时,专业性的要求更高了;管理形式改变了,以前由企业主负责各方面的管理,现在聘请了职业经理人,观念变了,管理手段也在变……有这么多的变量不产生问题都是不正常的。所以面对转型期产生的问题,企业首先要坦然,而不是懊悔,更不要相互指责与埋怨。好企业与差企业的区别就在于,好企业敢于正视问题,而差企业则回避问题。企业应清醒地认识到不是“今年是企业的管理年”,而应该“年年都是管理年”,树立一个长期应对变化的心态,惟有以此为前提的企业才能健康发展。找准问题诱因仅有一个好的心态还远远不够,只有准确地找到问题产生的原因,才能从根本上解决问题。LK公司出现的“管理脱节,工作低效率,许多工作无人问津,重复劳动多”等问题,仅仅是问题的表象。任何事情都不会是无因之果,这些问题的产生与LK公司的转型有着必然的联系,那么不妨让我们看看公司在几项重大变革背后面临的机遇与风险。当然这里是仅就LK公司变化中较突出的因素进行分析,在中小企业发展过程中内部管理其实还容易出现以下几方面的问题:附图1.如何处理老员工面对企业新发展、新领域出现的消极与不思进取?2.如何将职业经理人的专业、敬业与企业整体的发展分阶段、分步骤地结合?3.如何让企业中层干部由原来简单的执行者成为企...

1、当您付费下载文档后,您只拥有了使用权限,并不意味着购买了版权,文档只能用于自身使用,不得用于其他商业用途(如 [转卖]进行直接盈利或[编辑后售卖]进行间接盈利)。
2、本站所有内容均由合作方或网友上传,本站不对文档的完整性、权威性及其观点立场正确性做任何保证或承诺!文档内容仅供研究参考,付费前请自行鉴别。
3、如文档内容存在违规,或者侵犯商业秘密、侵犯著作权等,请点击“违规举报”。

碎片内容

代理商的发展之路

您可能关注的文档

确认删除?
VIP
微信客服
  • 扫码咨询
会员Q群
  • 会员专属群点击这里加入QQ群
客服邮箱
回到顶部