电脑桌面
添加小米粒文库到电脑桌面
安装后可以在桌面快捷访问

某某公司人力资源战略分析VIP免费

某某公司人力资源战略分析_第1页
1/4
某某公司人力资源战略分析_第2页
2/4
某某公司人力资源战略分析_第3页
3/4
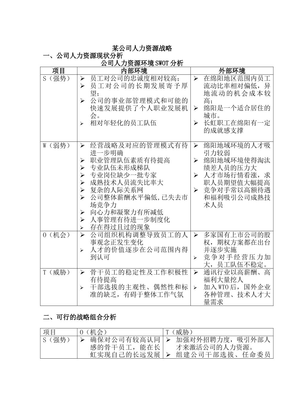
某公司人力资源战略一、公司人力资源现状分析公司人力资源环境SWOT分析项目内部环境外部环境S(强势)员工对公司的忠诚度相对较高;员工对公司的长期发展寄予厚望;公司的事业部管理模式和可能的快速发展提供了个人职业发展机会。相对年轻化的员工队伍在绵阳地区范围内员工流动比率相对偏低,异地流动的机会成本较高;绵阳是一个适合居住的城市。长虹职工在绵阳有一定的成就感支撑W(弱势)经营战略及对应的管理模式有待进一步明确职业管理队伍素质有待提高专业队伍未形成梯队专业岗位缺少一批专家成熟技术人员流失比率大复杂的人际关系网公司整体薪酬水平偏低,已失去市场竞争力向心力和凝聚力有所减低人事管理有待进一步制度化存在得过且过的现象绵阳地域环境的人才吸引力较弱绵阳地域环境使得淘汰绩差人员的压力大人才市场行情看涨,求职人员期望值大幅提高竞争对手常以高额待遇和福利吸引公司成熟技术人员O(机会)公司组织机构调整导致员工的人事观念正发生变化人才的价值逐步在公司范围内得到认可多家国有上市公司的股权,期权方案都在出台并逐步实施竞争对手经营压力加大,员工队伍不稳定。T(威胁)骨干员工的稳定性及工作积极性有待提高干部选拔的主观性、偶然性和标准的缺乏,有碍于整体工作气氛通讯行业以高薪酬、高福利大量挖人加入WTO后,国外企业各种管理、技术人才大量需求二、可行的战略组合分析项目O(机会)T(威胁)S(强势)确保对公司有较高认同感的骨干员工,能在长虹实现自己的长远发展加强对外招聘力度,吸引外部人才来激活公司的人力资源。组建公司干部选拔、任命委员(知识更新的培训)推行股权、期权计划公司人才库建设会,或引入潜力评估系统来确保干部、选拔、任命的科学性和公平性W(弱势)建立明确的层级岗位结构、岗位职责和关键业绩指标,配套的培训体系,来引导年轻员工在长虹持续发展。进一步拉开专业队伍各层次人员的薪酬待遇,对专业岗位专家的待遇及相应的职责、权力和关键业绩指标应明确化在保持产品成本优势的基础上,依据人才市场价格,调整各岗位薪资水平建立明确的岗位任职资格制度,来保证岗位竞争的公平性建立公开面对面的考评制、末尾淘汰制度,首位晋级制度,并给出定量的比率,来应对得过且过现象在竞争对手处招人促进公司内部人才流动三、面向公司经营战略的人力资源战略及目标:公司三个层次的经营战略和多元化、国际化发展的经营思路,事业部制的管理模式,需要相应的人力资源战略调整,其主要的战略方向和目标为:战略方向:培养一只职业管理队伍和专业技术、营销队伍;目标:两年内培养60名高级管理人员、20名各技术岗位带头人、60名高级技术专家、80名高级营销人员、160名中级营销人员、18名海外营销专家。战略方向:建立制度化的管理体系包括明确的层级岗位结构、岗位职责和关键业绩指标,配套的培训体系和任职资格制度。公开、透明的人事选拔、考评和晋升体系。目标:两年内80%以上的人事作业有明确的业务流程。战略方向:激活的人力资源管理;目标:10%以上的岗位淘汰和晋升率(包括管理岗位);2%左右的流失率,专业岗位保持10%的轮岗率。战略方向:竞争力的薪酬制度、高效的人事运作、切实有效的培训。目标:薪酬总体水平在两年内与沿海企业持平,工资费用比和人均劳动生产率高出主要竞争对手两个百分点。3年内培训费用达工资百分比为2%。专业岗位人均培训时间不低于36小时,技能岗位不低于18小时。战略方向:营造一种相互尊重和公平竞争的人事氛围,提高公司凝聚力。目标:员工整体满意度(抽查)在两年内达到80%。组建一只专业人力资源管理团队四、面向人力资源战略的人力资源管理体系1、理念改变:人性假设是人力资源管理的理念基础,人力资源管理理论的构建和方法的设计,都是以对人性的一定看法为基础的。现在的理论和实践逐渐群向于人性本中的学说,即“人性中的确有向善的倾向:友谊、同情、善良、正义;但也有为恶的倾向:嫉妒、憎恨、自私……这样,人性的善恶便取决于发展哪一种倾向。人的成本观和资源...

1、当您付费下载文档后,您只拥有了使用权限,并不意味着购买了版权,文档只能用于自身使用,不得用于其他商业用途(如 [转卖]进行直接盈利或[编辑后售卖]进行间接盈利)。
2、本站所有内容均由合作方或网友上传,本站不对文档的完整性、权威性及其观点立场正确性做任何保证或承诺!文档内容仅供研究参考,付费前请自行鉴别。
3、如文档内容存在违规,或者侵犯商业秘密、侵犯著作权等,请点击“违规举报”。

碎片内容

某某公司人力资源战略分析

确认删除?
VIP
微信客服
  • 扫码咨询
会员Q群
  • 会员专属群点击这里加入QQ群
客服邮箱
回到顶部