电脑桌面
添加小米粒文库到电脑桌面
安装后可以在桌面快捷访问

某商业银行全员岗位职责说明书VIP免费

某商业银行全员岗位职责说明书_第1页
1/25
某商业银行全员岗位职责说明书_第2页
2/25
某商业银行全员岗位职责说明书_第3页
3/25
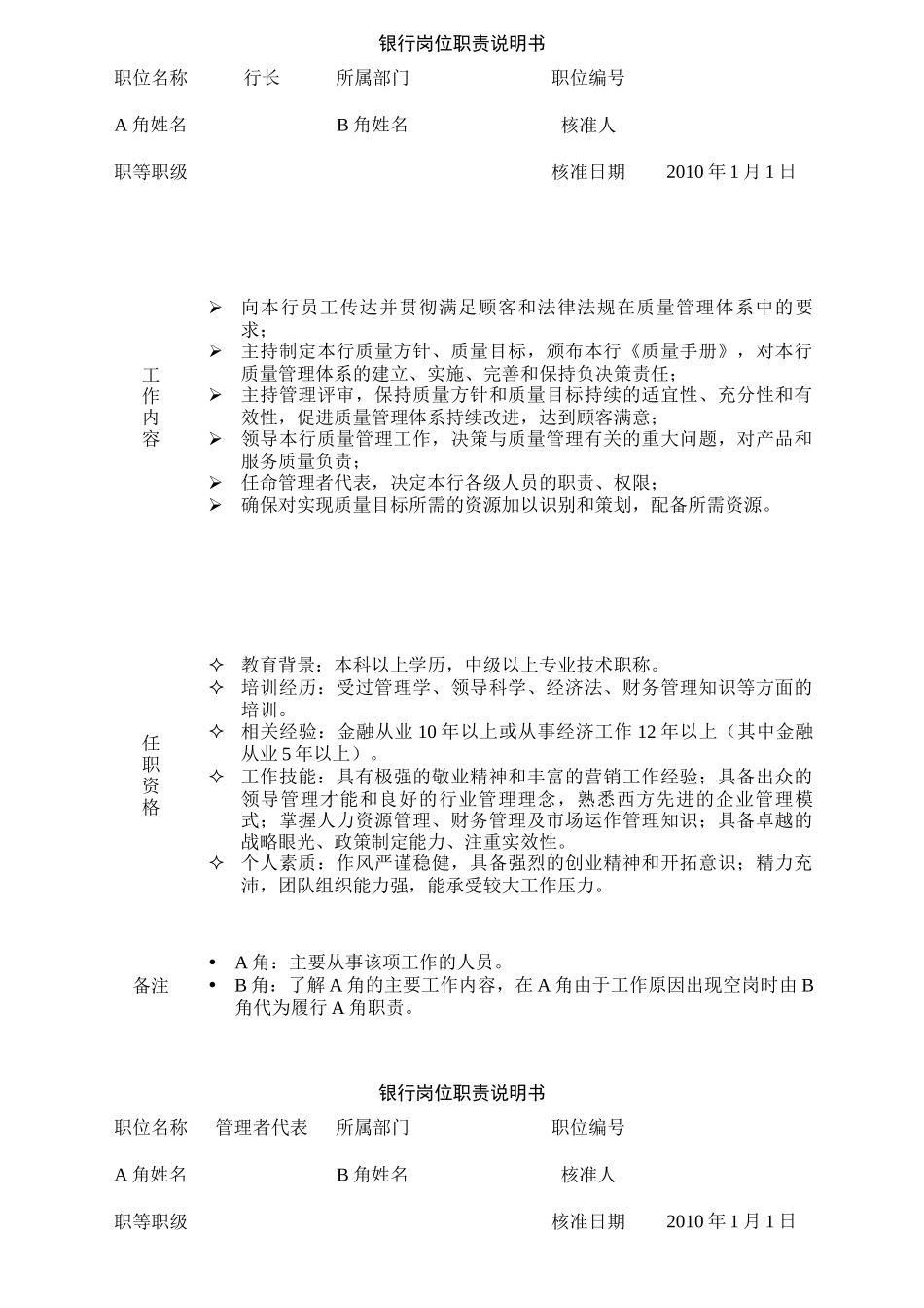
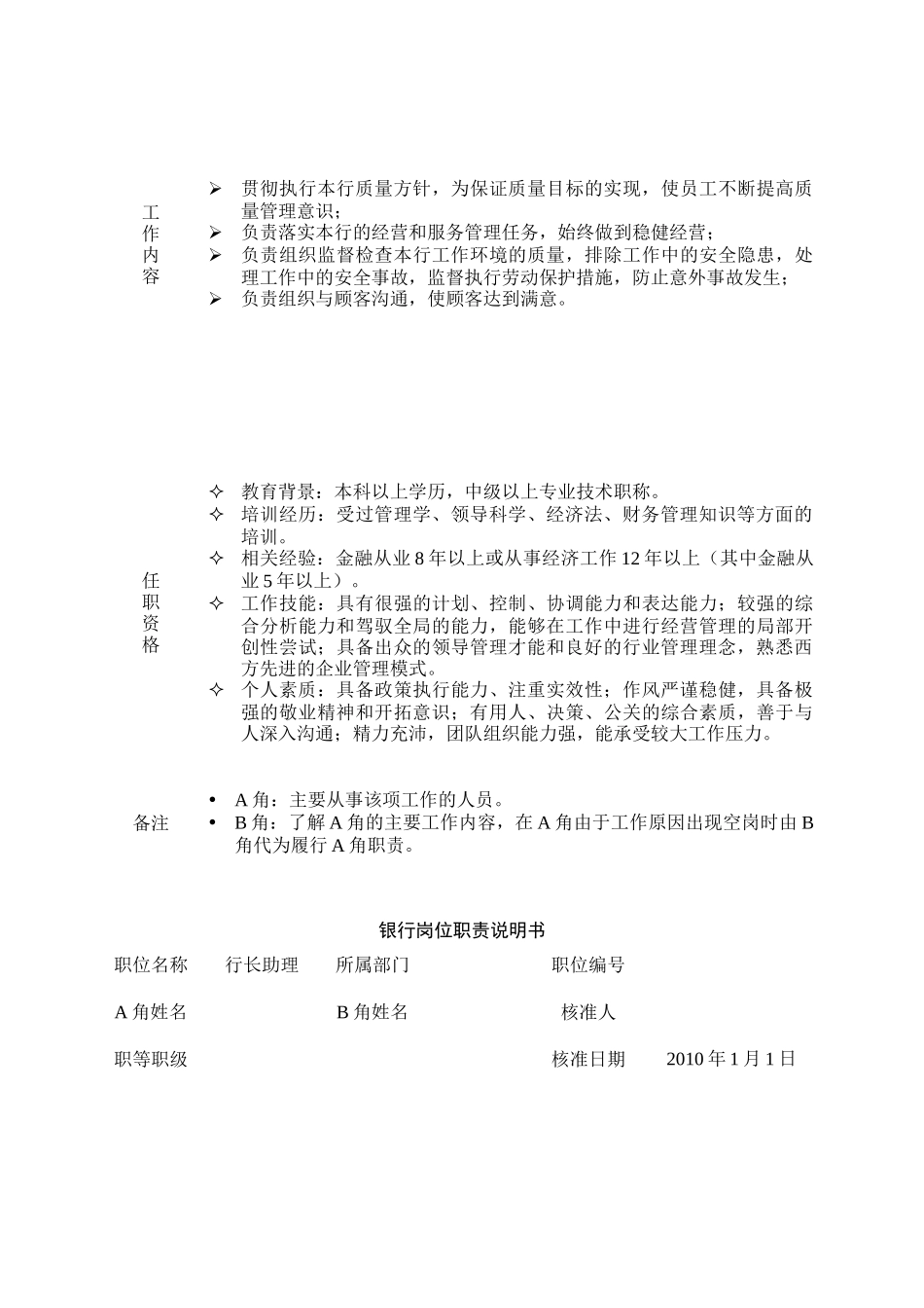
银行岗位职责说明书职位名称行长所属部门职位编号A角姓名B角姓名核准人职等职级核准日期2010年1月1日工作内容向本行员工传达并贯彻满足顾客和法律法规在质量管理体系中的要求;主持制定本行质量方针、质量目标,颁布本行《质量手册》,对本行质量管理体系的建立、实施、完善和保持负决策责任;主持管理评审,保持质量方针和质量目标持续的适宜性、充分性和有效性,促进质量管理体系持续改进,达到顾客满意;领导本行质量管理工作,决策与质量管理有关的重大问题,对产品和服务质量负责;任命管理者代表,决定本行各级人员的职责、权限;确保对实现质量目标所需的资源加以识别和策划,配备所需资源。任职资格教育背景:本科以上学历,中级以上专业技术职称。培训经历:受过管理学、领导科学、经济法、财务管理知识等方面的培训。相关经验:金融从业10年以上或从事经济工作12年以上(其中金融从业5年以上)。工作技能:具有极强的敬业精神和丰富的营销工作经验;具备出众的领导管理才能和良好的行业管理理念,熟悉西方先进的企业管理模式;掌握人力资源管理、财务管理及市场运作管理知识;具备卓越的战略眼光、政策制定能力、注重实效性。个人素质:作风严谨稳健,具备强烈的创业精神和开拓意识;精力充沛,团队组织能力强,能承受较大工作压力。备注A角:主要从事该项工作的人员。B角:了解A角的主要工作内容,在A角由于工作原因出现空岗时由B角代为履行A角职责。银行岗位职责说明书职位名称管理者代表所属部门职位编号A角姓名B角姓名核准人职等职级核准日期2010年1月1日工作内容确保质量管理体系的过程得到建立、实施和保持;向最高管理者报告质量管理体系运行情况,包括改进的需要;确保整个组织内提高员工质量管理体系正常运行的意识;就质量管理体系的有关事宜对外进行联络;负责领导质量管理体系内部审核工作,任命有资格的审核组长和审核员,批准审核计划;负责审核《质量手册》,批准质量管理体系相关文件和支持性文件;负责处理质量管理体系运行中存在的问题,组织收集质量管理体系运行情况和有关顾客信息,提出质量管理体系改进需求,保证质量管理体系有效运行和持续改进;负责贯彻质量方针,实现质量目标,进行管理体系的策划,协助行长组织管理评审;负责不同层次和职能部门之间有关质量管理体系运行过程中的沟通;负责质量管理体系的过程监视和测量,保证体系的运行能够使顾客满意或超越顾客的期望。任职资格教育背景:本科以上学历,中级以上专业技术职称。培训经历:受过管理学、领导科学、经济法、财务管理知识等方面的培训。相关经验:工作技能:具备良好的语言表达能力,良好的协调沟通能力,熟悉掌握金融业务。个人素质:作风严谨稳健,具备极强的敬业精神和开拓意识;有用人、决策、公关的综合素质,善于与人深入沟通;精力充沛,团队组织能力强,能承受较大工作压力。备注A角:主要从事该项工作的人员。B角:了解A角的主要工作内容,在A角由于工作原因出现空岗时由B角代为履行A角职责。银行岗位职责说明书职位名称副行长所属部门职位编号A角姓名B角姓名核准人职等职级核准日期2010年1月1日工作内容贯彻执行本行质量方针,为保证质量目标的实现,使员工不断提高质量管理意识;负责落实本行的经营和服务管理任务,始终做到稳健经营;负责组织监督检查本行工作环境的质量,排除工作中的安全隐患,处理工作中的安全事故,监督执行劳动保护措施,防止意外事故发生;负责组织与顾客沟通,使顾客达到满意。任职资格教育背景:本科以上学历,中级以上专业技术职称。培训经历:受过管理学、领导科学、经济法、财务管理知识等方面的培训。相关经验:金融从业8年以上或从事经济工作12年以上(其中金融从业5年以上)。工作技能:具有很强的计划、控制、协调能力和表达能力;较强的综合分析能力和驾驭全局的能力,能够在工作中进行经营管理的局部开创性尝试;具备出众的领导管理才能和良好的行业管理理念,熟悉西方先进的企业管理模式。个人素质:具备政策执行能力、注重实效性;作风严谨稳...

1、当您付费下载文档后,您只拥有了使用权限,并不意味着购买了版权,文档只能用于自身使用,不得用于其他商业用途(如 [转卖]进行直接盈利或[编辑后售卖]进行间接盈利)。
2、本站所有内容均由合作方或网友上传,本站不对文档的完整性、权威性及其观点立场正确性做任何保证或承诺!文档内容仅供研究参考,付费前请自行鉴别。
3、如文档内容存在违规,或者侵犯商业秘密、侵犯著作权等,请点击“违规举报”。

碎片内容

某商业银行全员岗位职责说明书

确认删除?
VIP
微信客服
  • 扫码咨询
会员Q群
  • 会员专属群点击这里加入QQ群
客服邮箱
回到顶部