电脑桌面
添加小米粒文库到电脑桌面
安装后可以在桌面快捷访问

促销的一般格式与促销专案培训VIP免费

促销的一般格式与促销专案培训_第1页
1/74
促销的一般格式与促销专案培训_第2页
2/74
促销的一般格式与促销专案培训_第3页
3/74
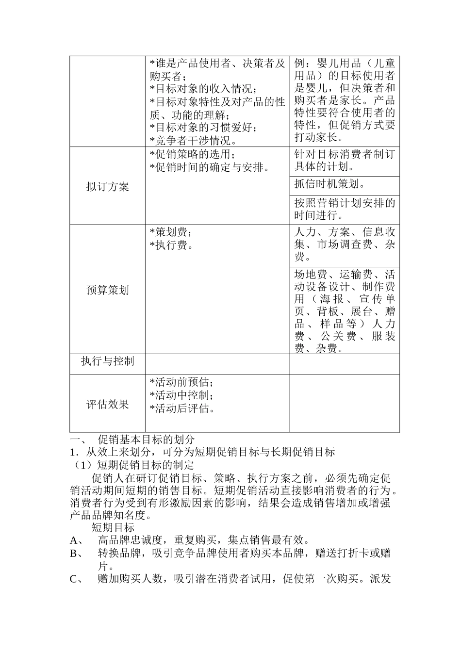
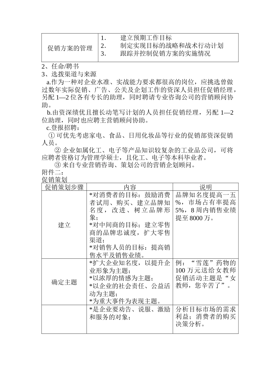
促销主管附件一:1、岗位职责职务及任务说明职责范围1.市场分析、促销前景预测2.确定促销目标3.制定促销计划4.确定促销策略5.设计组织促销模式6.促销人员的招募、选择、培训、调配7.设计促销人员薪金方案、激励方案8.促销业绩的考查评估9.主要客户的管理10.制定各种促销管理规章制度促销的计划组织与管理1.促销范围的把握与市场调查2.制定促销计划3.收集竞争者的情报4.促销目标的设订5.促销目标管理6.促销过程的突发事件处理7.促销人员管理8.促销事务与公司内部的联络9.促销活动及效果报告促销技术培训1.技术讲座举办2.产品知识、促销基础知识的传授3.促销产品的分析与对策4.促销活动指导5.促觥活动后服务指导6.促销人员培训中间商促销参谋1.中间商促销方针的设定2.中间商的计划立案3.中间商销指导促销人员职务说明书1.根据说明书制定人员计划2.促销人员职务明确化3.促销工用标准化4.详细列出活动执行流程及促销人员每天执行的具体工作和完成时间促销方案的管理1.建立预期工作目标2.制定实现目标的战略和战术行动计划3.跟踪并控制促销方案的实施情况2、任命/聘书3、选拨渠道与来源a.作为一种对企业水准、实战能力要求都很高的岗位,应挑选曾做过数年实际促销、广告、公关及企划工作的资深人员担任促销经理,另配1—2位各有专长的助理,同时聘请专业咨询公司的营销顾问协助。b.由资深绩优且擅长动笔写计划的人员担任促销经理,另配1—2位助理,同时也应聘主营销顾问协助。c.登报招聘:①可优先考虑家电、食品、日用化妆品等行业的促销部资深促销人员。②企业如属化工、电子等产品知识较复杂的工业品公司,可将应聘者资格订为管理学硕士,且化工、电子等本科毕业者。③来自专业营销咨询、策划公司的营销企划顾问。附件二:促销策划促销策划步骤内容说明建立*对消费者的目标:鼓励消费者试用、购买、建立品牌知名度,改进、树立品牌形象;*对中间商的目标;建立零售商的品牌忠诚度,扩大零售渠道;*对销售人员的目标:提高销售水平及销售业绩。品牌知名度提高一五%,市场占有率提高5%,8周内销售业绩提至8000万。确定主题*扩大企业知名度,以提升企业形象为主题;*以浓厚的情感为主题;*以企业的社会责任、公益活动为主题;*为重大事件为表现主题。例:“雪莲”药物的100万元送给女教师促销活动主题是“女教师,您辛苦了”。*是企业要劝告、说服、激励和服务的对象;分析目标市场的需求利益;消费者的购买决策分析。*谁是产品使用者、决策者及购买者;*目标对象的收入情况;*目标对象特性及对产品的性质、功能的理解;*目标对象的习惯爱好;*竞争者干涉情况。例:婴儿用品(儿童用品)的目标使用者是婴儿,但决策者和购买者是家长。产品特性要符合使用者的特性,但促销方式要打动家长。拟订方案*促销策略的选用;*促销时间的确定与安排。针对目标消费者制订具体的计划。抓信时机策划。按照营销计划安排的时间进行。预算策划*策划费;*执行费。人力、方案、信息收集、市场调查费、杂费。场地费、运输费、活动设备设计、制作费用(海报、宣传单页、背板、展台、赠品、样品等)人力费、公关费、服装费、杂费。执行与控制评估效果*活动前预估;*活动中控制;*活动后评估。一、促销基本目标的划分1.从效上来划分,可分为短期促销目标与长期促销目标(1)短期促销目标的制定促销人在研订促销目标、策略、执行方案之前,必须先确定促销活动期间短期的销售目标。短期促销活动直接影响消费者的行为。消费者行为受到有形激励因素的影响,结果会造成销售增加或增强产品品牌知名度。短期目标A、高品牌忠诚度,重复购买,集点销售最有效。B、转换品牌,吸引竞争品牌使用者购买本品牌,赠送打折卡或赠片。C、赠加购买人数,吸引潜在消费者试用,促使第一次购买。派发样品。D、增加人均购买频率,教育(介绍)多种使用方法,增加人均买量。多包装组合,买一送一,多买多送。E、延长使用期,在淡季促销。例如:微波炉在促销时所使用的一项普通方法,是为其产品发展新的烹饪法或新用途;工膏在促销时,教育消费者要早晚刷牙,饭后刷牙。甚至宣传每天刷五次,才能有...

1、当您付费下载文档后,您只拥有了使用权限,并不意味着购买了版权,文档只能用于自身使用,不得用于其他商业用途(如 [转卖]进行直接盈利或[编辑后售卖]进行间接盈利)。
2、本站所有内容均由合作方或网友上传,本站不对文档的完整性、权威性及其观点立场正确性做任何保证或承诺!文档内容仅供研究参考,付费前请自行鉴别。
3、如文档内容存在违规,或者侵犯商业秘密、侵犯著作权等,请点击“违规举报”。

碎片内容

促销的一般格式与促销专案培训

确认删除?
VIP
微信客服
  • 扫码咨询
会员Q群
  • 会员专属群点击这里加入QQ群
客服邮箱
回到顶部