电脑桌面
添加小米粒文库到电脑桌面
安装后可以在桌面快捷访问

创业与资源之相关论文整理~由网络关系看创业活动VIP免费

创业与资源之相关论文整理~由网络关系看创业活动_第1页
1/16
创业与资源之相关论文整理~由网络关系看创业活动_第2页
2/16
创业与资源之相关论文整理~由网络关系看创业活动_第3页
3/16
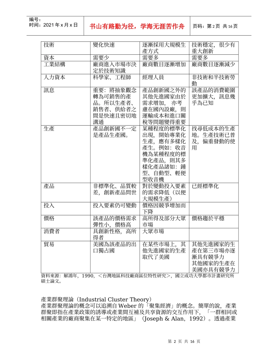
第1页共16页编号:时间:2021年x月x日书山有路勤为径,学海无涯苦作舟页码:第1页共16页創業與資源之相關論文整理~由網絡關係看創業活動企碩二蔡忠佑Drucker(1985)將創業精神與創新看成是一種目的,應賦予組織化的課題及有體系的工作,把創業精神與創新當成是經營者職務的一部份。所謂創業家是把資源從生產力低、成果小的地方,轉移到生產力高、成果大的人。其中存在著冒險性,並不保證一定會成功。如果有一點成功,則此成功足以抵消任何冒險有餘。創業家不論是個人或組織,都是極具特性的個體。凡能面對任何一種決策的人即可從中學習中成為創業家,或採取具有創業精神的行為。Drucker(1985)亦指出,創新是必然的一條路,唯有靠創新,才能在某領域中獲利。亦即存在著創新機會的領域中,越是單純的想合適地利用資源,冒險性越大。因此,在這種情況下,唯有創業精神才是冒險性最小的途徑。創業精神必須有系統,要成為經營管理的對象。更重要的是,創業精神的基礎必須建立在有目標的創新上。Lumpkin&Dess(1996)認為在眾多學者中,Schumpeter(1934)最先肯定創新在創業歷程與經濟發展中所扮演的角色。Schumpeter(1942)以「創造性破壞」(Creativedestruction)來陳述經濟發展的程序:經濟財富之創造起源於當既存市場制新產品或服務的引進而被破壞時。在這個過程中,處於舊市場的公司的資源被轉移到新產品或服務之生產上,使新公司能持續的維持成長。故創業家在興創新事業之時,必須考慮到所欲發展的事業與周邊資源的搭配是否得宜,因此以下將從網絡關係來看創業活動。新事業的成立之時,所需推出的產品或服務,必須考量市場上目前所欲推出產品所處的產品生命週期為何,創業家會因著產品所處不同的生命週期,而會採取不同的資源配置,使其資源能達到最有效率的分配。產品生命週期理論(ProductLifeCycleTheory)產品生命週期理論是Vernon在1966年所提出的,他認為產品可以分為三個尋環週期:新產品階段、成熟產品階段及標準化產品階段(如表)。在新產品階段中,產品為滿足消費者的需求,訊息對於市場溝通相當重要,而企業本身所在地的市場機會又較為企業家所熟識,故該地區常成為此階段的最佳區位。等到使項產品成熟後,由於產品在市場上差異程度變小、替代性增加、價格需求彈性變大,為追求最大利潤,廠商便開始尋找生產成本最低的地區,成為此階段最佳的區位。直到產品完全標準化後,由於不再需要技術勞力的投入,此時廠商為求成本降低,便會把生產地設置於擁有低廉工資的地區(如:工資低或無工會組織的地區)。以此模式,每當新的產品出現後,廠商就會依據所處的階段進行局部調整。在新事業成立之初期,通常所推出的產品為產品生命週期的最前端,也就是屬於「新產品階段」。以下我們比較各階段的資本、技術以及人力資本等等相關構面。新產品階段成熟產品階段標準化產品階段第2页共16页第1页共16页编号:时间:2021年x月x日书山有路勤为径,学海无涯苦作舟页码:第2页共16页技術變化快速逐漸採用大規模生產方式技術穩定,很少有重大創新資本需要少需要多需要多工業結構廠商進入市場市決定於技術知識廠商數目逐漸增加廠商數目逐漸減少人力資本科學家、工程師經理人員非技術和半技術勞動訊息重要:將抽象觀念轉為可銷售的產品。所以生產者、銷售者、供給者之間是快速且密切地溝通產品創新國之外的其他先進國家由於需求增加,亦考慮在國內設廠,則運輸成本和進口關稅等問題變得重要該產品的消費範圍更加擴大,訊息幾乎為已知生產產品創新國不一定是產品生產國。某種程度的標準化出現,開始專業化生產,應有多樣化產生。例如:收音機為某種程度的標準化產品,則其多樣化產品諸如:鍾型、自動型、輕便型收音機找尋低成本的生產地。生產技術已普及,偏重發動的使用產品非標準化、品質較差,創新產品問世對於變動投入要素的需求降低(以便大規模生產)已經標準化投入投入要素仍可變動價格因競爭增加而下降價格該產品的價格需求彈性小,價格高高所得及部分大眾市場價格趨於平穩消費者具創新性格,高所得者大眾市場貿易美國為該產品的出口獨占國在某些市場上,其他先進國家的生產取...

1、当您付费下载文档后,您只拥有了使用权限,并不意味着购买了版权,文档只能用于自身使用,不得用于其他商业用途(如 [转卖]进行直接盈利或[编辑后售卖]进行间接盈利)。
2、本站所有内容均由合作方或网友上传,本站不对文档的完整性、权威性及其观点立场正确性做任何保证或承诺!文档内容仅供研究参考,付费前请自行鉴别。
3、如文档内容存在违规,或者侵犯商业秘密、侵犯著作权等,请点击“违规举报”。

碎片内容

创业与资源之相关论文整理~由网络关系看创业活动

精品中小学资料+ 关注
实名认证
内容提供者

精品文档

确认删除?
VIP
微信客服
  • 扫码咨询
会员Q群
  • 会员专属群点击这里加入QQ群
客服邮箱
回到顶部