电脑桌面
添加小米粒文库到电脑桌面
安装后可以在桌面快捷访问

XX人力资源族任职资格标准VIP免费

XX人力资源族任职资格标准_第1页
1/13
XX人力资源族任职资格标准_第2页
2/13
XX人力资源族任职资格标准_第3页
3/13
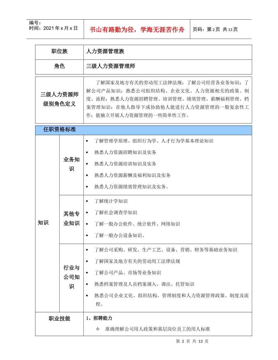
任职资格标准神威药业有限公司人力资源管理族任职资格标准职位族人力资源管理族职级定位人力资源管理师高级一级人力资源管理师中级二级人力资源管理师初级三级人力资源管理师标准开发小组成员益华时代管理咨询公司辛怀军顾问盛晓玲顾问神威药业XX公司宋一鸣集团人力资源总监郭超人力资源部经理刘素君人力资源部副经理杨伟霞人力资源部职位管理专员版本号审核日期批准日期第2页共13页编号:时间:2021年x月x日书山有路勤为径,学海无涯苦作舟页码:第2页共13页职位族人力资源管理族角色三级人力资源管理师三级人力资源师级别角色定义了解国家及地方有关的劳动用工法律法规;了解公司经营各业务知识;了解公司产品知识;熟悉公司组织结构、企业文化、人力资源相关的政策、制度、流程;熟悉人力资源招聘管理、培训管理、绩效管理、薪酬福利管理、档案管理知识;在他人指导下或协助他人能进行人力资源管理的一般复杂性工作;能独立开展人力资源管理的一些简单性工作。任职资格标准知识业务知识了解管理学原理、组织行为学、人才行为学基本理论知识熟悉人力资源招聘知识及实务熟悉人力资源培训知识及实务熟悉人力资源薪酬及福利知识及实务熟悉人力资源绩效管理知识及实务。其他专业知识了解统计学知识了解社会调查学知识了解一般办公软件、统计软件、网络知识了解一般办公设备知识。行业与公司知识了解公司采购、研发、生产工艺、设备、营销、财务等基础业务知识了解国家及地方有关的劳动用工法律法规了解公司产品、市场等业务知识熟悉档案管理及人员档案调入、调出、托管知识熟悉公司企业文化、组织结构、管理制度和人力资源管理政策、制度及流程。职业技能1、招聘能力准确理解公司用人政策和基层岗位员工的用人标准第3页共13页第2页共13页编号:时间:2021年x月x日书山有路勤为径,学海无涯苦作舟页码:第3页共13页能协助主管进行招聘计划的制定和活动方案的策划收集、整理外出招聘信息,协助进行招聘效果的分析评估能有效筛选简历和维护面试资格人信息库能协助设计一般的面试方案基本掌握基本面试考核的方法和技巧,能协助基层或普通岗位的应聘者的面试考核对公司企业文化,组织机构,主要产品等能做一般性的解释说明负责收集招聘工作中存在的问题,提出优化公司目前的招聘制度和流程的建议能协助组织对应聘者进行招聘流程讲解。2、培训管理能力在他人指导下能通过访谈、问卷调研等方式充分收集培训需求信息在他人指导下能对培训需求进行一般的统计需求分析能协助他人进行具体的培训活动实施计划,确定培训的方式、时间、地点、参加者、教师、经费等资源情况能组织实施培训活动,监控培训实施过程,出现异常情况能及时反馈能熟练独立采用一级评估(课堂反馈评估)、指导协助他人进行二级效果评估手段(知识技能的增长评估),设计评估方案并实施,归纳统计评估信息和数据根据培训业务需要,有效管理培训资源(如教学仪器、培训场地的保管、分配、追加等),确保培训资源使用效益最大化能够进行员工培训档案的管理和维护能够制作培训统计报表和台账。3、薪酬福利管理能力能够按照既定的程序收集、整理、记录、分析计算考勤和工时数据能够按照既定的规定、准确、及时地地进行工资、奖金、津贴及个人所得税计算,编制工资表第4页共13页第3页共13页编号:时间:2021年x月x日书山有路勤为径,学海无涯苦作舟页码:第4页共13页能够计算有关福利、保险项目能够办理各种保险和福利交纳手续能够正确计算、记录、转移企业个人缴纳的各类保险费,建立台账能够制作薪酬福利统计报表。4、绩效管理能力能够按照既定的安排进行绩效考核会场的布置、通知下达、会议支持等简单工作,出现异常问题能及时反馈能按照既定的程序和制度,进行绩效考核数据收集、整理、分类存档管理工作能够对各部门的绩效计划和绩效结果进行审视,对存在的问题进行沟通和整理能够按照既定的程序准确地进行考核指标数据库登记工作能够制作考核统计报表。5、职位管理能力能理解公司员工档案管理要求,对人力资源的各种文档资料进行分...

1、当您付费下载文档后,您只拥有了使用权限,并不意味着购买了版权,文档只能用于自身使用,不得用于其他商业用途(如 [转卖]进行直接盈利或[编辑后售卖]进行间接盈利)。
2、本站所有内容均由合作方或网友上传,本站不对文档的完整性、权威性及其观点立场正确性做任何保证或承诺!文档内容仅供研究参考,付费前请自行鉴别。
3、如文档内容存在违规,或者侵犯商业秘密、侵犯著作权等,请点击“违规举报”。

碎片内容

XX人力资源族任职资格标准

确认删除?
VIP
微信客服
  • 扫码咨询
会员Q群
  • 会员专属群点击这里加入QQ群
客服邮箱
回到顶部