电脑桌面
添加小米粒文库到电脑桌面
安装后可以在桌面快捷访问

房地产公司岗位业绩考核标准VIP免费

房地产公司岗位业绩考核标准_第1页
1/26
房地产公司岗位业绩考核标准_第2页
2/26
房地产公司岗位业绩考核标准_第3页
3/26
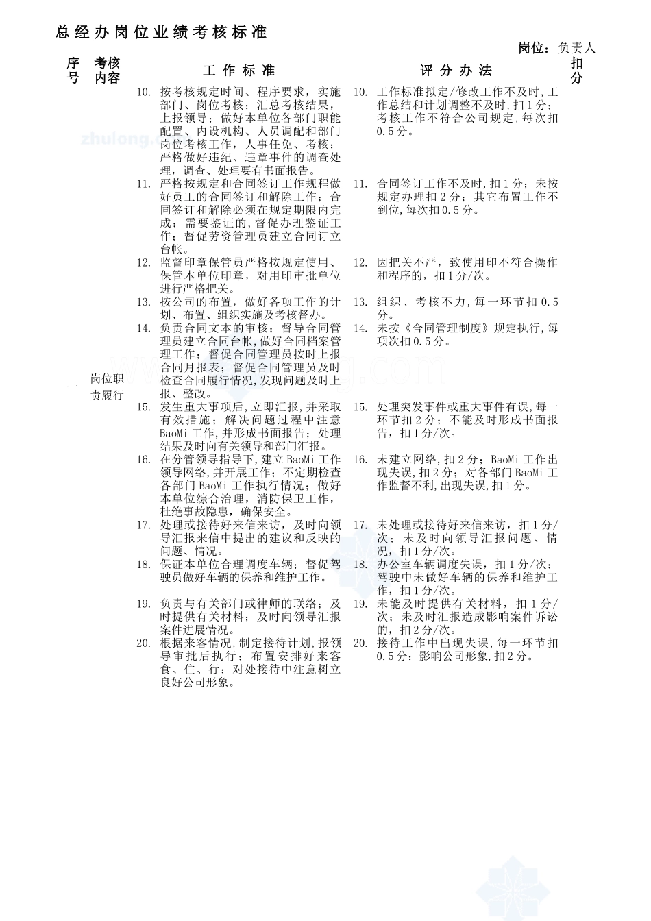
总经办室岗位业绩考核标准岗位:负责人序号考核内容工作标准评分办法扣分一岗位职责履行1.根据本部门年度、月度工作计划和工作任务,对工作进行分解,落实责任,并负责检查、督促,确保工作顺利完成。1.未按部门目标对工作进行分解落实,影响部门整体工作业绩,扣2~5分/项;检查、督促不力,扣1~2分/项。2.当本部门与其他部门发生工作上的矛盾时,或本部门内部出现需要协调解决事宜时,要及时协调处理。2.由于主观因素未能妥善协调解决,致使事端没有及时平息或扩大,每次扣2~4分/项;未能妥善协调解决而严重影响工作的,扣5~8分/项。3.严格按考核制度的要求代表部门及时对相关部门及本部门内部员工进行考核。3.未按制度要求及时对有关部门进行考核,扣2分;未按制度要求及时对部门内部员工进行考核,扣1分。4.年初提出全年工作计划,结合实际情况分解到每月每周;对本部门的工作失误,负领导责任;具体组织实施或督办。4.计划提出不及时,扣1分;制定措施不可行,扣1分;组织实施不及时,督办不利,扣1分。5.及时了解情况,发现问题;处理问题过程中及时请示,处理结果及时反馈上报;对处理方案进行跟踪督导。5.协调不及时或不当,影响工作,各1分;处理中未请示或请示不及时,督办不利扣1分。6.提前一周制定会议或活动日程安排,报领导批准;负责安排、组织会场布置、后勤准备工作,领导检查通过;负责提前三天准备好会议或活动所需材料,并分装完毕;安排好会议记录和录音工作,会后3个工作日内编发会议纪要;布置会后及时办理或督办会议决议内容。6.未提前一周制定会议或活动日程安排,扣1分/次;会场布置不符要求,扣1分/次;未提前三天准备好会议或活动所需材料,并分装完毕,扣2分/次;未能会后3个工作日内编发会议纪要,扣1分/次。7.各种材料均应经过领导/办公会议审定方能成文;对外口径要统一;行文要规范,用语要准确,内容要符合实际,措施要确实可行。7.未经公司领导审批,扣1分;对外口径不一致,扣1分;行文出现错误,每次扣0.5。8.负责年度培训计划的编制,并按时提交公司人事部;负责年度培训计划的分解落实工作;布置组织培训考核,并记入台帐或档案;负责组织职工文化活动,丰富职工业余生活。8.工作布置落实不到位,未能按规定完成,每一环节,每次扣0.5分。9.根据公司的具体情况制定相应的措施与实施办法;组织员工学习有关人事法规和公司人事制度;执行中遇有问题及时汇报解决;及时跟踪检查执行情况。9.未及时制定有关制度或未反映有关问题,扣1分。总经办岗位业绩考核标准岗位:负责人序号考核内容工作标准评分办法扣分一岗位职责履行10.按考核规定时间、程序要求,实施部门、岗位考核;汇总考核结果,上报领导;做好本单位各部门职能配置、内设机构、人员调配和部门岗位考核工作,人事任免、考核;严格做好违纪、违章事件的调查处理,调查、处理要有书面报告。10.工作标准拟定/修改工作不及时,工作总结和计划调整不及时,扣1分;考核工作不符合公司规定,每次扣0.5分。11.严格按规定和合同签订工作规程做好员工的合同签订和解除工作;合同签订和解除必须在规定期限内完成;需要鉴证的,督促办理鉴证工作;督促劳资管理员建立合同订立台帐。11.合同签订工作不及时,扣1分;未按规定办理扣2分;其它布置工作不到位,每次扣0.5分。12.监督印章保管员严格按规定使用、保管本单位印章,对用印审批单位进行严格把关。12.因把关不严,致使用印不符合操作和程序的,扣1分/次。13.按公司的布置,做好各项工作的计划、布置、组织实施及考核督办。13.组织、考核不力,每一环节扣0.5分。14.负责合同文本的审核;督导合同管理员建立合同台帐,做好合同档案管理工作;督促合同管理员按时上报合同月报表;督促合同管理员及时检查合同履行情况,发现问题及时上报、整改。14.未按《合同管理制度》规定执行,每项次扣0.5分。15.发生重大事项后,立即汇报,并采取有效措施;解决问题过程中注意BaoMi工作,并形成书面报告;处理结果及时向有关领导和部门汇报。15.处理突发事件或重大事件有误,每一环节扣2分;不能及时形成书面报告,扣1分/次。16.在分管领导指导下,建立BaoMi工作领导网络,并开展工作;不定期检查各部...

1、当您付费下载文档后,您只拥有了使用权限,并不意味着购买了版权,文档只能用于自身使用,不得用于其他商业用途(如 [转卖]进行直接盈利或[编辑后售卖]进行间接盈利)。
2、本站所有内容均由合作方或网友上传,本站不对文档的完整性、权威性及其观点立场正确性做任何保证或承诺!文档内容仅供研究参考,付费前请自行鉴别。
3、如文档内容存在违规,或者侵犯商业秘密、侵犯著作权等,请点击“违规举报”。

碎片内容

房地产公司岗位业绩考核标准

确认删除?
VIP
微信客服
  • 扫码咨询
会员Q群
  • 会员专属群点击这里加入QQ群
客服邮箱
回到顶部