电脑桌面
添加小米粒文库到电脑桌面
安装后可以在桌面快捷访问

人类行为和社会环境课堂笔记VIP免费

人类行为和社会环境课堂笔记_第1页
1/8
人类行为和社会环境课堂笔记_第2页
2/8
人类行为和社会环境课堂笔记_第3页
3/8
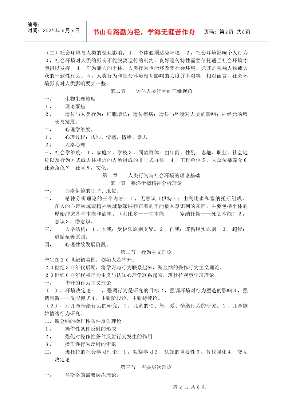
第1页共8页编号:时间:2021年x月x日书山有路勤为径,学海无涯苦作舟页码:第1页共8页人类行为和社会环境课堂笔记一,人类行为1,人:人是一个系统的存在,包括两个子系统。第一子系统:人是可以作为个体而存在的人(包括生理、心理、认知、情感、行为等因素)第二个子系统:人可以作为社会性存在的人(包括家庭、社区单位、民族)2,人类行为:是人类为满足自身需要而采取某种方式去适应环境所表现出来的活动或方式。3,人类行为的特点:1,适应怀2,多样性3,动态性(变化性)4,指向性5,可控性6,发展性。4,人类行为的划分:1,按照是否符合常规:正常行为、不正常行为。划分标准:统计规律,社会规范与价值,行为适应性、人体的主观体验。2,按人生的重要发展阶段:胎儿期、婴幼儿期(出生——3岁)、学龄前期(3——6)、青春前期(6——12)、青少年期(12——20)、成年前期(20——24)、成年期(24——65)、老年期(65——?).5,人类行为的一般过程。定义:人类的需要引起人类的动机,通过一系列手段确定要达到的行为目标。(合适的目标诱发动机,目标性质决定手段性质,手段反过来影响目标,决定着目标是否实现)二,社会环境1,定义:是指由影响人类的影响因素,如生物环境、遗传、心理状态、社会过程等交织在一起而行成的社会系统。2,特点:1,从来源与作用角度看:常规事件、非常规事件。2,影响因素绪论一,其研究对象(一)从微观上认识:1,个体在社会情境的产生社会行为的背后的动机意向意志情绪,以及它们如何形成以上复杂的精神生活。2,F。HAllport1924是研究人们的社会行为与社会意识。社会行为:刺激他人以及他人对自身的影响一种反应。社会意识对社会事物以及社会反应的意识。(二)研究对象宏观认识:主张研究社会生活或群体中人际互动的心理共相。(美)罗斯认为社会现象可以分为静态和动态心理。静态:信仰、文化、习俗、宗教、价值。动态:罢工、革命。(三)几点说明:1,社会心理:由社会因素引起,直接或间接的反应社会事物以及社会关系,并且对社会行为产生导向作用,对社会发生影响的心理活动。2,个体社会心理:个体是具有人的普遍,自然,社会属性并能够以单独的行式活动,并有个性的实体,它包括:社会认知,归因态度,喜爱,价值观。3,群体心理:由某些相同或相似的社会原因与目标的人由特定的试组合在一起进行活动并且相互制约的共同体。二,社会心理学的产生与发展。思辨期经验描绘期实验期三,人类行为与社会环境的关系(一),人类的社会功能:人作为社会成员,作为禴夫所具有的能力和发挥的作用,它与人们所期待的社会角色有关。第2页共8页第1页共8页编号:时间:2021年x月x日书山有路勤为径,学海无涯苦作舟页码:第2页共8页(二)社会环境与人类的交互影响:1,个体必须适应环境;2,社会环境影响个人行为3,社会环境对人类的影响不能脱离遗传的制约,良好遗传特性需要信托适当社会环境才能得以发挥。4,作为能力的个体,人类行为也能够改变社会环境,尤其是领袖人物或大众的一致性行为。5,人类行为和社会环境相互影响的力度并不对等,相对而言,社会环境影响对人类影响要大一些。第二节评估人类行为的三维视角一,生物生理维度1,理论聚焦2,遗传与人类行为:细胞增长;遗传疾病;遗传与环境对人类的影响;神经元的增长与发展。二,心理学维度。1,心理过程:认知、情感、情绪、意志2,人格心理三,社会学维度:1,家庭2,学校3,同龄群体:由年龄、性别、志趣、职业、社会地位以及行为方式或大体相近的人所组成的非正式群体。4,工作单位5,大众传播媒介6社会角色7,社区8,文化。第二章人类行为与社会环境的理论基础第一节弗洛伊德精神分析理论一,弗洛伊德的生平、地位。二,精神分析理论的三个内容:1,无意识(伊特):由利比多和塞纳托斯组成。在人的心理领域或精神领域最深层存在着的不能被人意识到的东西,主要包括个体的原始冲突各种本能和欲望。(利比多——生本能塞纳托斯——死之本能)2,意识3,潜意识。三,人格结构:1,本我:受快乐原则支配。2,自我:遵循现实原则。3,超我:遵循至...

1、当您付费下载文档后,您只拥有了使用权限,并不意味着购买了版权,文档只能用于自身使用,不得用于其他商业用途(如 [转卖]进行直接盈利或[编辑后售卖]进行间接盈利)。
2、本站所有内容均由合作方或网友上传,本站不对文档的完整性、权威性及其观点立场正确性做任何保证或承诺!文档内容仅供研究参考,付费前请自行鉴别。
3、如文档内容存在违规,或者侵犯商业秘密、侵犯著作权等,请点击“违规举报”。

碎片内容

人类行为和社会环境课堂笔记

您可能关注的文档

教育教学文库+ 关注
实名认证
内容提供者

本店有大量的教育教学资料,课件

确认删除?
VIP
微信客服
  • 扫码咨询
会员Q群
  • 会员专属群点击这里加入QQ群
客服邮箱
回到顶部