电脑桌面
添加小米粒文库到电脑桌面
安装后可以在桌面快捷访问

闽江大学生网上购物市场调查与经济预测VIP免费

闽江大学生网上购物市场调查与经济预测_第1页
1/8
闽江大学生网上购物市场调查与经济预测_第2页
2/8
闽江大学生网上购物市场调查与经济预测_第3页
3/8
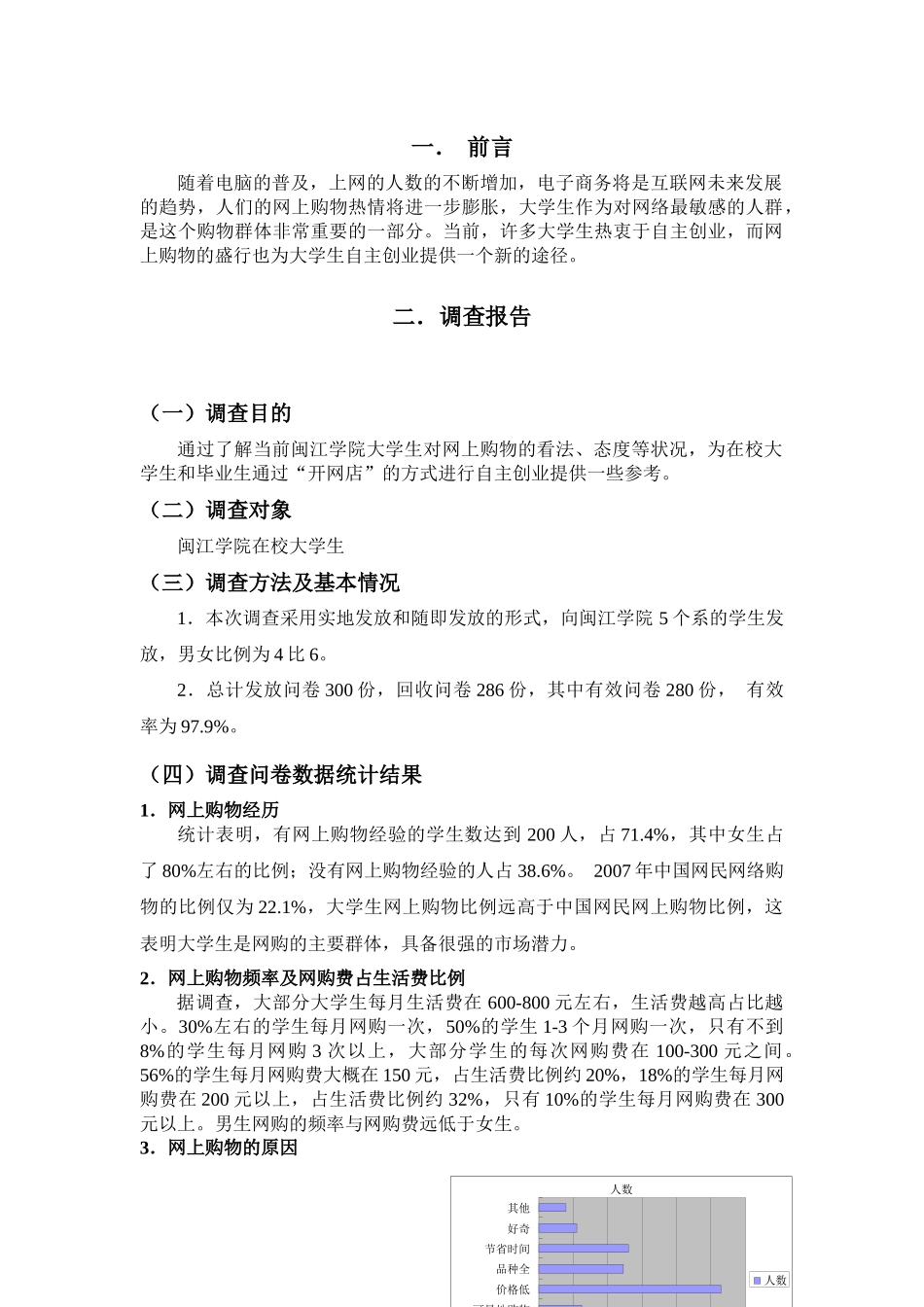
闽江大学生网上购物市场调查报告与经济预测目录一.前言------------------------------------------------------------------------------------1二.调查报告(一)调查目的---------------------------------------------------------------------------1(二)调查对象---------------------------------------------------------------------------1(三)调查方法及基本情况------------------------------------------------------------1(四)调查问卷数据统计结果-------------------------------------------------------1-31.网上购物经历2.网上购物频率及网购费占生活费比例3.网上购物的原因4.网上购物产品选择5.网上购物满意度6.大学生网上购物市场前景(五)调查结果分析报告----------------------------------------------------------------3三.经济预测(一)闽江学院市场----------------------------------------------------------------------3(二)大学城市场-------------------------------------------------------------------------4(三)从存在问题上看-------------------------------------------------------------------4四.结束语---------------------------------------------------------------------------------5五.附录:关于网上购物的调查问卷-------------------------------------5-7一.前言随着电脑的普及,上网的人数的不断增加,电子商务将是互联网未来发展的趋势,人们的网上购物热情将进一步膨胀,大学生作为对网络最敏感的人群,是这个购物群体非常重要的一部分。当前,许多大学生热衷于自主创业,而网上购物的盛行也为大学生自主创业提供一个新的途径。二.调查报告(一)调查目的通过了解当前闽江学院大学生对网上购物的看法、态度等状况,为在校大学生和毕业生通过“开网店”的方式进行自主创业提供一些参考。(二)调查对象闽江学院在校大学生(三)调查方法及基本情况1.本次调查采用实地发放和随即发放的形式,向闽江学院5个系的学生发放,男女比例为4比6。2.总计发放问卷300份,回收问卷286份,其中有效问卷280份,有效率为97.9%。(四)调查问卷数据统计结果1.网上购物经历统计表明,有网上购物经验的学生数达到200人,占71.4%,其中女生占了80%左右的比例;没有网上购物经验的人占38.6%。2007年中国网民网络购物的比例仅为22.1%,大学生网上购物比例远高于中国网民网上购物比例,这表明大学生是网购的主要群体,具备很强的市场潜力。2.网上购物频率及网购费占生活费比例据调查,大部分大学生每月生活费在600-800元左右,生活费越高占比越小。30%左右的学生每月网购一次,50%的学生1-3个月网购一次,只有不到8%的学生每月网购3次以上,大部分学生的每次网购费在100-300元之间。56%的学生每月网购费大概在150元,占生活费比例约20%,18%的学生每月网购费在200元以上,占生活费比例约32%,只有10%的学生每月网购费在300元以上。男生网购的频率与网购费远低于女生。3.网上购物的原因人数020406080100120送货上门可异地购物价格低品种全节省时间好奇其他人数右表表明,网络商品价格便宜是大学生上网购物的主要原因,其次是节省时间,品种齐全也是重要原因之一,因为“可异地购物”和“送货上门”而选择网上购物的人数较少。4.网上购物产品选择据统计,购买服饰的比例高达79%,购买书籍的比例达46%,购买数码产品、化妆品的比例均达到30%以上,而购买保健品、游戏点卡、乐器及其他产品的人数均较少,其中购买数码产品和游戏点卡的主要为男生。5.网上购物满意度网上购物满意度主要从产品质量是否符实、是否受骗、支付方式是否安全和购物程序是否繁琐四个方面来评价。产品质量人数/人比率/%非常好5318.93满意11641.43一般9132.5很差207.14人数/人比率/%有受骗经历5620%无受骗经历22480%支付方式是否安全人数/人比率/%很安全207.14还好21275.71担心4817.15购物程序人数/人比率/%很繁琐4616.42有点繁琐18766.79很容易4716.796.大学生网上购物市场前景据统计,有74%的同学认为大学生网上购物的前景是好的,分...

1、当您付费下载文档后,您只拥有了使用权限,并不意味着购买了版权,文档只能用于自身使用,不得用于其他商业用途(如 [转卖]进行直接盈利或[编辑后售卖]进行间接盈利)。
2、本站所有内容均由合作方或网友上传,本站不对文档的完整性、权威性及其观点立场正确性做任何保证或承诺!文档内容仅供研究参考,付费前请自行鉴别。
3、如文档内容存在违规,或者侵犯商业秘密、侵犯著作权等,请点击“违规举报”。

碎片内容

闽江大学生网上购物市场调查与经济预测

黄金阁书苑+ 关注
实名认证
内容提供者

热爱教学事业,对互联网知识分享很感兴趣

确认删除?
VIP
微信客服
  • 扫码咨询
会员Q群
  • 会员专属群点击这里加入QQ群
客服邮箱
回到顶部