电脑桌面
添加小米粒文库到电脑桌面
安装后可以在桌面快捷访问

杰出销售经理技能提升秘籍VIP免费

杰出销售经理技能提升秘籍_第1页
1/19
杰出销售经理技能提升秘籍_第2页
2/19
杰出销售经理技能提升秘籍_第3页
3/19
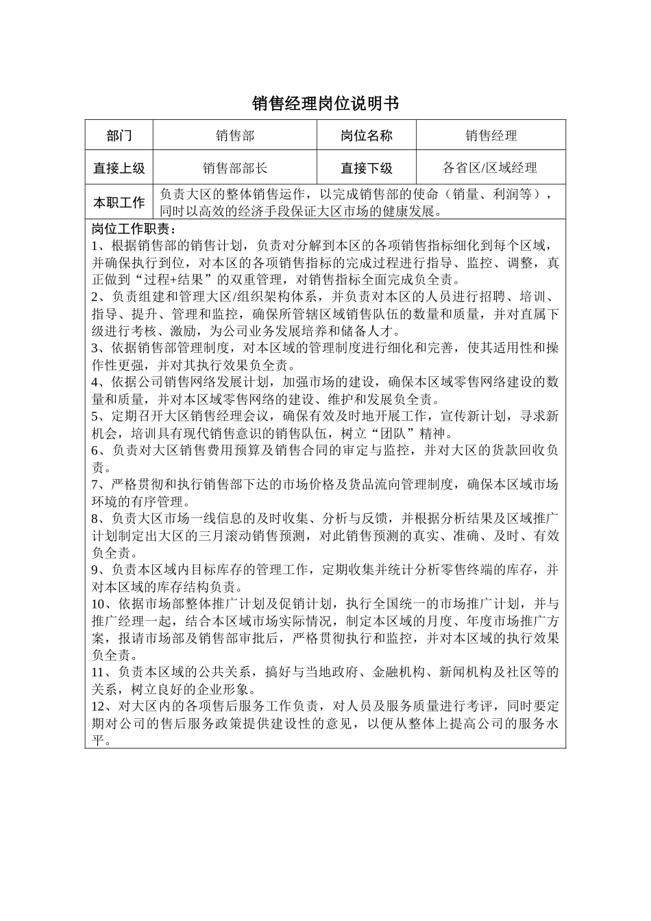
杰出销售经理技能提升秘籍一个企业的营销系统组织通常由帅、将、兵组成,帅----用宏观战略的眼光去运筹帷幄、决胜千里;将-----善于带兵拼杀,独当一面;兵-----服从命令,完成任务,俗话说:“一将无能,累死千军”,销售经理在营销系统的组织中虽然有“帅”的工作职责与技能要求,但从严格意义上来说,销售经理应该是一个很好的“将”。销售经理是企业营销系统中的一个非常特殊和重要的岗位,销售经理下级是区域经理或省区经理,上级是销售部部长或销售总监、营销副总,它承上启下,统领一方,独当一面,是营销系统的中坚力量。明末清初的吴三桂、大清王朝年羹尧就是典型的“销售经理”、“封疆大吏”。销售经理的任务重、压力大、事务多、工作细,但这个岗位富有挑战性,能锻炼人,是个人成长的阶梯。销售经理通常是因为业绩突出由区域经理或省区经理升职而上的,销售经理的晋升目标职位是销售部部长或者销售总监。销售经理一般统领几个省的销售,承担着销售系统非常艰巨的销售任务和网络建设,是企业销售系统中的管理者,一个好的管理者,应该是能管理好自己和他的同仁,给企业和企业的员工带来好处的人,是一个善于激励他人去积极承担责任和积极完成共同目标、共同任务的人。一、销售经理岗位职责与工作内容销售经理主要工作职责■销售经理主要职责有以下三项:1、执行公司各项政策,完成公司下达的销售目标。2、建设一支有战斗力的销售队伍。3、建设一个高效率的销售网络。■销售经理最主要的职责:按计划有效地、并有效率地完成公司长期和短期目标。销售经理主要工作内容1、制定计划-----有效和有效率地处理日常事务计划。2、建立方案-----实施每一个具体行动步骤的详细描述。3、制定策略-----整体行动方案或利用各类资源实现特定目标的计划。4、战术指导-----组成策略计划的日行动方案。5、设立监控----将实际表现与预定标准作比较。销售经理岗位说明书部门销售部岗位名称销售经理直接上级销售部部长直接下级各省区/区域经理本职工作负责大区的整体销售运作,以完成销售部的使命(销量、利润等),同时以高效的经济手段保证大区市场的健康发展。岗位工作职责:1、根据销售部的销售计划,负责对分解到本区的各项销售指标细化到每个区域,并确保执行到位,对本区的各项销售指标的完成过程进行指导、监控、调整,真正做到“过程+结果”的双重管理,对销售指标全面完成负全责。2、负责组建和管理大区/组织架构体系,并负责对本区的人员进行招聘、培训、指导、提升、管理和监控,确保所管辖区域销售队伍的数量和质量,并对直属下级进行考核、激励,为公司业务发展培养和储备人才。3、依据销售部管理制度,对本区域的管理制度进行细化和完善,使其适用性和操作性更强,并对其执行效果负全责。4、依据公司销售网络发展计划,加强市场的建设,确保本区域零售网络建设的数量和质量,并对本区域零售网络的建设、维护和发展负全责。5、定期召开大区销售经理会议,确保有效及时地开展工作,宣传新计划,寻求新机会,培训具有现代销售意识的销售队伍,树立“团队”精神。6、负责对大区销售费用预算及销售合同的审定与监控,并对大区的货款回收负责。7、严格贯彻和执行销售部下达的市场价格及货品流向管理制度,确保本区域市场环境的有序管理。8、负责大区市场一线信息的及时收集、分析与反馈,并根据分析结果及区域推广计划制定出大区的三月滚动销售预测,对此销售预测的真实、准确、及时、有效负全责。9、负责本区域内目标库存的管理工作,定期收集并统计分析零售终端的库存,并对本区域的库存结构负责。10、依据市场部整体推广计划及促销计划,执行全国统一的市场推广计划,并与推广经理一起,结合本区域市场实际情况,制定本区域的月度、年度市场推广方案,报请市场部及销售部审批后,严格贯彻执行和监控,并对本区域的执行效果负全责。11、负责本区域的公共关系,搞好与当地政府、金融机构、新闻机构及社区等的关系,树立良好的企业形象。12、对大区内的各项售后服务工作负责,对人员及服务质量进行考评,同时要定期对公司的售后服务政策提供建设性的意见,以便从整体上提高公司的服...

1、当您付费下载文档后,您只拥有了使用权限,并不意味着购买了版权,文档只能用于自身使用,不得用于其他商业用途(如 [转卖]进行直接盈利或[编辑后售卖]进行间接盈利)。
2、本站所有内容均由合作方或网友上传,本站不对文档的完整性、权威性及其观点立场正确性做任何保证或承诺!文档内容仅供研究参考,付费前请自行鉴别。
3、如文档内容存在违规,或者侵犯商业秘密、侵犯著作权等,请点击“违规举报”。

碎片内容

杰出销售经理技能提升秘籍

黄金阁书苑+ 关注
实名认证
内容提供者

热爱教学事业,对互联网知识分享很感兴趣

确认删除?
VIP
微信客服
  • 扫码咨询
会员Q群
  • 会员专属群点击这里加入QQ群
客服邮箱
回到顶部