电脑桌面
添加小米粒文库到电脑桌面
安装后可以在桌面快捷访问

培训师的工具箱分析与管理方法VIP免费

培训师的工具箱分析与管理方法_第1页
1/99
培训师的工具箱分析与管理方法_第2页
2/99
培训师的工具箱分析与管理方法_第3页
3/99
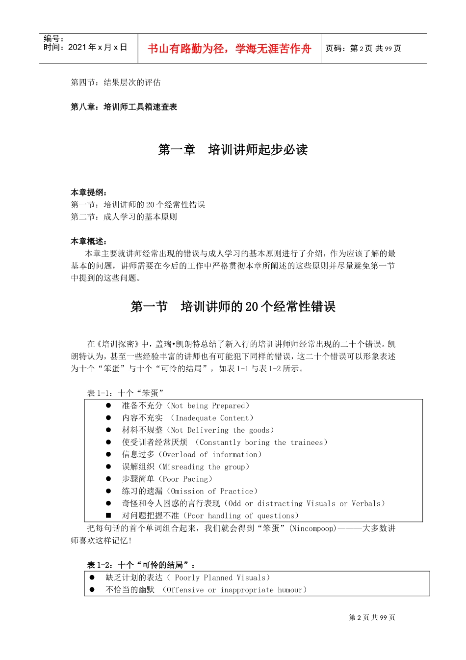
第1页共99页编号:时间:2021年x月x日书山有路勤为径,学海无涯苦作舟页码:第1页共99页《培训师的工具箱》本书目录:第一章:培训讲师起步必读第一节:培训讲师的20个经常性错误第二节:成人学习的基本原则第二章:培训需求分析第一节:培训需求的信号第二节:培训需求评估第三节:需求分析的信息来源第四节:需求分析的步骤第五节:培训需求的调查技术第六节:明确培训内容第七节:制定培训目标第三:学习风格与培训方法第一节:考尔勃的四种学习风格第二节:培训方法第三节:培训教案设计策略第四章:培训计划制定第一节:培训项目合作建议书第二节:培训计划的基本内容第三节:随机性培训计划与年度性培训计划示例第四节:培训费用预算第五章:培训准备第一节:开班计划书第二节:培训场地布置第三节:教具示例第六章:培训实施第一节:教学技巧第二节:表达技巧第七章:培训评估第一节:反应层次的评估第二节:学习层次的评估第三节:行为层次的评估第2页共99页编号:时间:2021年x月x日书山有路勤为径,学海无涯苦作舟页码:第2页共99页第四节:结果层次的评估第八章:培训师工具箱速查表第一章培训讲师起步必读本章提纲:第一节:培训讲师的20个经常性错误第二节:成人学习的基本原则本章概述:本章主要就讲师经常出现的错误与成人学习的基本原则进行了介绍,作为应该了解的最基本的问题,讲师需要在今后的工作中严格贯彻本章所阐述的这些原则并尽量避免第一节中提到的这些问题。第一节培训讲师的20个经常性错误在《培训探密》中,盖瑞•凯朗特总结了新入行的培训讲师师经常出现的二十个错误。凯朗特认为,甚至一些经验丰富的讲师也有可能犯下同样的错误,这二十个错误可以形象表述为十个“笨蛋”与十个“可怜的结局”,如表1-1与表1-2所示。表1-1:十个“笨蛋”准备不充分(NotbeingPrepared)内容不充实(InadequateContent)材料不规整(NotDeliveringthegoods)使受训者经常厌烦(Constantlyboringthetrainees)信息过多(Overloadofinformation)误解组织(Misreadingthegroup)步骤简单(PoorPacing)练习的遗漏(OmissionofPractice)奇怪和令人困惑的言行表现(OddordistractingVisualsorVerbals)对问题把握不准(Poorhandlingofquestions)把每句话的首个单词组合起来,我们就会得到“笨蛋”(Nincompoop)———大多数讲师喜欢这样记忆!表1-2:十个“可怜的结局”:缺乏计划的表达(PoorlyPlannedVisuals)不恰当的幽默(Offensiveorinappropriatehumour)第3页共99页编号:时间:2021年x月x日书山有路勤为径,学海无涯苦作舟页码:第3页共99页不适当的穿着(over-orunder-dressing)超时讲课(RunningOvertime)迟到(RunninglatefortheStart)缺乏眼神交流(Eye-contactmissing)总时背对大家(Showingyourbacktoooften)低效地使用多媒体(Under-Utilisingthemediaavailable)缺乏感染力(Lackofenthusiasm)没有结论(TotallackofConclusion)若再把以上几要点的首个字母连起来,且如果讲师确实存在以上错误,那么将会得到一个“可怜的结局(Poorresult)”。第二节成人学习的基本原则成人学习有其固有的一些特点和指导原则———这些特点是讲师在培训前应该认真考虑的,讲师必须熟悉并据此合理设计培训教案,这样,在每一次培训开始前的准备中,它总能帮助讲师做得更完美。为了便于记忆,这些原则可以归纳为“弯道2声誉”法(RAMP2FAME):温故知新原则Recency适合原则Appropriateness动力原则Motivation重点原则Primacy双向沟通原则2-wayCommunicationFeedback反应原则Feedback主动性学习原则Activelearning多感官学习原则Multi-senselearning练习原则Exercise表1-3:成人学习的基本原则代码对应原则基本含义应用中的注意事项R温故知新原则该原则指导我们,受训者以前曾了解过或学习过的内容是最容易被记忆和接受的。此原则在彼此独立的两个学习领域得到了很好的应用。第一,可以应用于培训后期内容和项目。第二,可以应用于教授受训者最新最陌生内容和项目。在第一项应用实例中,说明培训讲师经...

1、当您付费下载文档后,您只拥有了使用权限,并不意味着购买了版权,文档只能用于自身使用,不得用于其他商业用途(如 [转卖]进行直接盈利或[编辑后售卖]进行间接盈利)。
2、本站所有内容均由合作方或网友上传,本站不对文档的完整性、权威性及其观点立场正确性做任何保证或承诺!文档内容仅供研究参考,付费前请自行鉴别。
3、如文档内容存在违规,或者侵犯商业秘密、侵犯著作权等,请点击“违规举报”。

碎片内容

培训师的工具箱分析与管理方法

您可能关注的文档

确认删除?
VIP
微信客服
  • 扫码咨询
会员Q群
  • 会员专属群点击这里加入QQ群
客服邮箱
回到顶部