电脑桌面
添加小米粒文库到电脑桌面
安装后可以在桌面快捷访问

全套公司绩效考核办法VIP免费

全套公司绩效考核办法_第1页
1/45
全套公司绩效考核办法_第2页
2/45
全套公司绩效考核办法_第3页
3/45
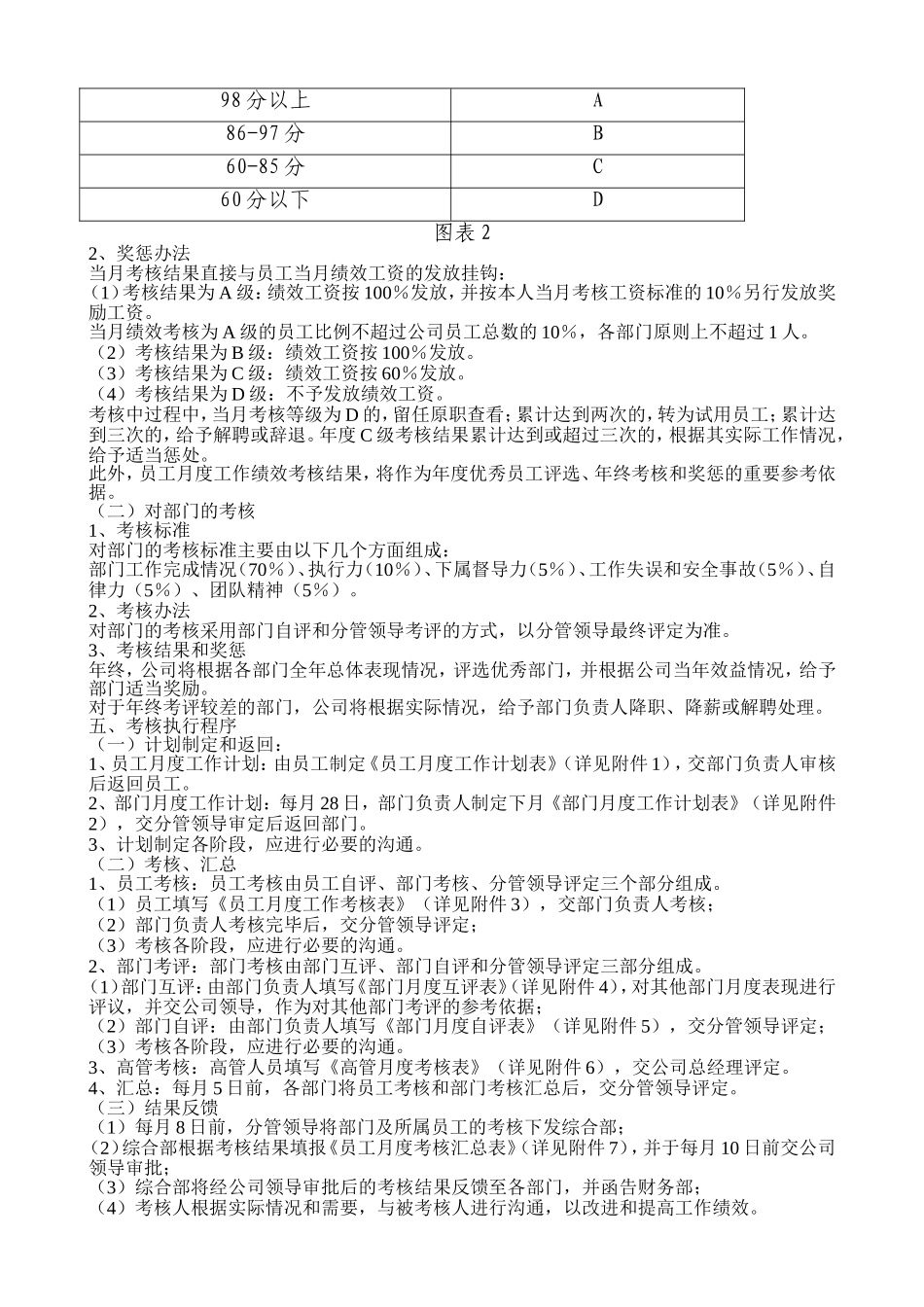
全套公司绩效考核办法(附表格)为了调动公司员工的工作积极性,激发员工工作热情,提升工作业绩,增强公司竞争力,保证公司目标的顺利达成,特制定本绩效考核办法。一、考核对象公司所有部门及员工(总经理除外)。二、考核内容和方式(一)考核时间:每月1日至31日。(二)考核工资标准:将员工每月应发工资总额的10%作为绩效考核工资,根据当月工作绩效考核结果,确定绩效工资发放比例和具体金额。其中,年薪制员工考核工资标准为:年薪÷12×80%×10%;置业顾问考核工资标准为:基本工资×10%。(三)考核内容:员工本人当月工作完成情况及综合表现。(四)考核方式:实行分级考核,由直接上级考核直接下级,并由分管领导最终评定。即:1、公司总经理考核副总经理、总工程师(其中,总工程师的考核结合分管副总意见);2、公司副总经理考核部门负责人及分管部门;3、部门负责人考核部门所属员工,并由分管领导最终评定;4、财务部门人员由集团公司财务审计部负责考核,公司提供相关参考依据。三、考核流程由制定工作计划、执行工作计划及工作考核三部分组成,详见下页图表1。四、考核结果及奖惩(一)对员工的考核1、考核结果考核结果以分数确定,最终转换为A、B、C、D四个等级,以分管领导最终评定为准。各个等级对应分数及基本标准如下(图表2):A级:超额完成当月工作任务,综合表现突出,工作成绩优异;B级:全面完成当月工作任务,综合表现良好,工作成绩良好;C级:基本完成当月工作任务,综合表现合格,工作成绩一般,偶有工作失误;D级:未完成当月工作任务,综合表现一般,工作成绩较差或有重大工作失误。最终考核分数等级1、员工制定月度工作计划(详见附件1),交部门负责人审定;2、部门负责人制定部门月度工作计划(详见附件2),交分管领导审定;3、分管领导→部门负责人→员工进行有效的沟通。制定工作计划执行工作任务进行绩效考核1、员工考核:员工自评、部门考核,最终由分管领导审定(详见附件3);2、部门考核:部门自评、互评,分管领导考评(详见附件4、5)3、高管考核:由公司总经理执行(详见附件6);4、分管领导→部门负责人→员工进行有效的沟通。图表198分以上A86-97分B60-85分C60分以下D图表22、奖惩办法当月考核结果直接与员工当月绩效工资的发放挂钩:(1)考核结果为A级:绩效工资按100%发放,并按本人当月考核工资标准的10%另行发放奖励工资。当月绩效考核为A级的员工比例不超过公司员工总数的10%,各部门原则上不超过1人。(2)考核结果为B级:绩效工资按100%发放。(3)考核结果为C级:绩效工资按60%发放。(4)考核结果为D级:不予发放绩效工资。考核中过程中,当月考核等级为D的,留任原职查看;累计达到两次的,转为试用员工;累计达到三次的,给予解聘或辞退。年度C级考核结果累计达到或超过三次的,根据其实际工作情况,给予适当惩处。此外,员工月度工作绩效考核结果,将作为年度优秀员工评选、年终考核和奖惩的重要参考依据。(二)对部门的考核1、考核标准对部门的考核标准主要由以下几个方面组成:部门工作完成情况(70%)、执行力(10%)、下属督导力(5%)、工作失误和安全事故(5%)、自律力(5%)、团队精神(5%)。2、考核办法对部门的考核采用部门自评和分管领导考评的方式,以分管领导最终评定为准。3、考核结果和奖惩年终,公司将根据各部门全年总体表现情况,评选优秀部门,并根据公司当年效益情况,给予部门适当奖励。对于年终考评较差的部门,公司将根据实际情况,给予部门负责人降职、降薪或解聘处理。五、考核执行程序(一)计划制定和返回:1、员工月度工作计划:由员工制定《员工月度工作计划表》(详见附件1),交部门负责人审核后返回员工。2、部门月度工作计划:每月28日,部门负责人制定下月《部门月度工作计划表》(详见附件2),交分管领导审定后返回部门。3、计划制定各阶段,应进行必要的沟通。(二)考核、汇总1、员工考核:员工考核由员工自评、部门考核、分管领导评定三个部分组成。(1)员工填写《员工月度工作考核表》(详见附件3),交部门负责人考核;(2)部门负责人考核完毕后,交...

1、当您付费下载文档后,您只拥有了使用权限,并不意味着购买了版权,文档只能用于自身使用,不得用于其他商业用途(如 [转卖]进行直接盈利或[编辑后售卖]进行间接盈利)。
2、本站所有内容均由合作方或网友上传,本站不对文档的完整性、权威性及其观点立场正确性做任何保证或承诺!文档内容仅供研究参考,付费前请自行鉴别。
3、如文档内容存在违规,或者侵犯商业秘密、侵犯著作权等,请点击“违规举报”。

碎片内容

全套公司绩效考核办法

确认删除?
VIP
微信客服
  • 扫码咨询
会员Q群
  • 会员专属群点击这里加入QQ群
客服邮箱
回到顶部