电脑桌面
添加小米粒文库到电脑桌面
安装后可以在桌面快捷访问

锅炉设计相关业务描述培训资料VIP免费

锅炉设计相关业务描述培训资料_第1页
1/49
锅炉设计相关业务描述培训资料_第2页
2/49
锅炉设计相关业务描述培训资料_第3页
3/49
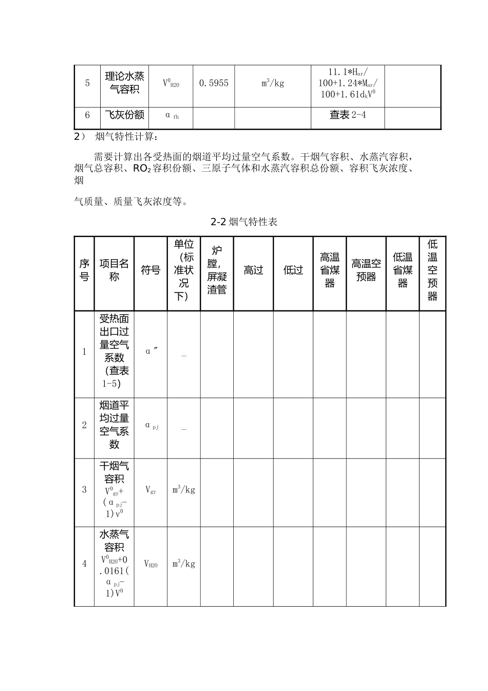
锅炉机组的设计一、设计概述锅炉机组的热力计算,一般都从燃料的燃烧和热平衡计算开始,然后按烟气的流向对锅炉机组的各个受热面(炉膛、屏式过热器、对流过热器等)进行计算。锅炉热力计算分为设计计算和校核计算。两者的计算方法基本相同,其区别在于计算任务和所需求的数据不同。1、设计计算设计计算的任务是根据给定的锅炉容量、参数和燃料特性去确定锅炉机组的炉子尺寸和各个部件各受热面面积,并确定锅炉的燃料消耗量、锅炉效率、各受热面交界处的温度和焓、各受热面的吸热量和介质速度等参数,为选择辅助设备和进行空气动力计算、水动力计算、管子金属壁温计算和强度计算等提供原始资料。2、校核计算校核计算的任务是在给定锅炉负荷和燃料特性的前提下,按锅炉机组已有的结构和尺寸,去确定各个受热面交界处的水温、汽温、空气和烟气温度、锅炉效率、燃料消耗量以及空气和烟气的流量和流速。进行校核计算是为了估计锅炉机组按指定燃料运行的经济指标,寻求必要的改进锅炉结构的措施,选择辅助设备(或检验原有辅助设备的适用性)以及为空气动力、水动力、壁温和强度等计算提供原始资料。对锅炉机组作校核计算时,不仅烟气的中间温度和内部介质温度是未知数,而且排烟温度和热空气温度(空预器出口的空气温度),有时连过热蒸汽的温度也是未知数。因此,在进行计算时,上述温度须先假定,然后用渐近法(渐次逼近法)去确定。对锅炉机组的各个部件也分为设计计算和校核计算两种方法,但经常采用后一种方法,即先布置好各个部件的受热面,然后用校核——渐近计算法去确定它们的吸热量。二、锅炉的设计计算1、设计计算的步骤设计热力计算一般按以下步骤进行:1)按计算任务书列出原始数据。2)根据燃料燃烧方式、受热面布置(指有几级过热器、再热器、省煤器、空气预热器等)进行空气平衡计算。3)计算理论空气量、根据各受热面的平均过量空气系数计算烟气特性表,根据各受热面出口过量空气系数,计算烟气、空气焓温表。4)热平衡计算。即根据燃料燃烧方式(指煤粉燃烧、循环流化床燃烧,以及燃烧器的布置等)决定q3及q4的数值。根据排烟温度和排烟过量空气系数决定q2,根据锅炉容量决定q5,以及根据燃烧方法决定q6,最后决定锅炉热效率η,燃料消耗量B和保热系数φ等。5)依据所选取的炉膛容积热负荷qv决定炉膛容积VL。决定炉膛截面尺寸和形状,并布置水冷壁、炉内辐射受热面及悬吊管、蒸汽冷却管等。6)根据选取的空气预热温度进行炉膛传热计算(例题为下炉膛计算)。7)进行炉膛内辐射受热面的传热计算,并决定各受热面的结构尺寸。8)依次进行水平烟道、尾部竖井烟道内的对流受热面的传热计算,并决定各受热面的结构尺寸。9)确定锅炉机组热平衡计算误差。10)编制整台锅炉热力计算数据汇总表。2、辅助计算和热平衡计算在进行锅炉设计,决定炉膛尺寸、各受热面的面积和结构之前,必须预先决定燃料消耗量、烟气在各受热面处的成分等主要数据,设计步骤中的第2、3、4项即完成这些任务,这些计算属于辅助计算。辅助计算前要先选定锅炉的总布置,一般常见的是“П”型布置。2.1空气平衡计算空气平衡计算,即根据布置方案选取炉膛出口过量空气系数,各段烟道中及制粉系统的漏风系数,可参照原苏联热力计算标准(1998),(以下简称标准)表ⅩⅫ进行,或者根据国内锅炉制造厂的经验数据确定。然后确定各受热面入口过量空气系数和出口过量空气系数。计算烟气容积、制定烟气特性表时,要明确各公式、各步骤的意义。烟气各特性对应的过量空气系数一定要代入所计算受热面平均的过量空气系数(即进口与出口的算术平均值),这是因为烟气特性计算的主要目的,是要决定各受热面烟气流量和烟气流速的平均值。按照标准的规定,炉膛的平均过量空气系数例外,应代入炉膛出口过量空气系数。2.2燃料燃烧计算1)燃烧计算:需计算出理论空气量、理论氮容积、RO2容积、理论干烟气容积、理论水蒸汽容积等。计算结果见表2-1燃烧计算表序号项目名称符号数值单位(标准状况下)计算公式及数据结果1理论空气量V06.0346m3/kg0.0889(Car+0.375Sar)+0.265Har-0.0333Oar2理论氮容积V0N24.7746m3/kg0.8*Nar/100+0.79V03...

1、当您付费下载文档后,您只拥有了使用权限,并不意味着购买了版权,文档只能用于自身使用,不得用于其他商业用途(如 [转卖]进行直接盈利或[编辑后售卖]进行间接盈利)。
2、本站所有内容均由合作方或网友上传,本站不对文档的完整性、权威性及其观点立场正确性做任何保证或承诺!文档内容仅供研究参考,付费前请自行鉴别。
3、如文档内容存在违规,或者侵犯商业秘密、侵犯著作权等,请点击“违规举报”。

碎片内容

锅炉设计相关业务描述培训资料

确认删除?
VIP
微信客服
  • 扫码咨询
会员Q群
  • 会员专属群点击这里加入QQ群
客服邮箱
回到顶部