电脑桌面
添加小米粒文库到电脑桌面
安装后可以在桌面快捷访问

会计基础之主要经济业务事项账务处理VIP免费

会计基础之主要经济业务事项账务处理_第1页
1/12
会计基础之主要经济业务事项账务处理_第2页
2/12
会计基础之主要经济业务事项账务处理_第3页
3/12
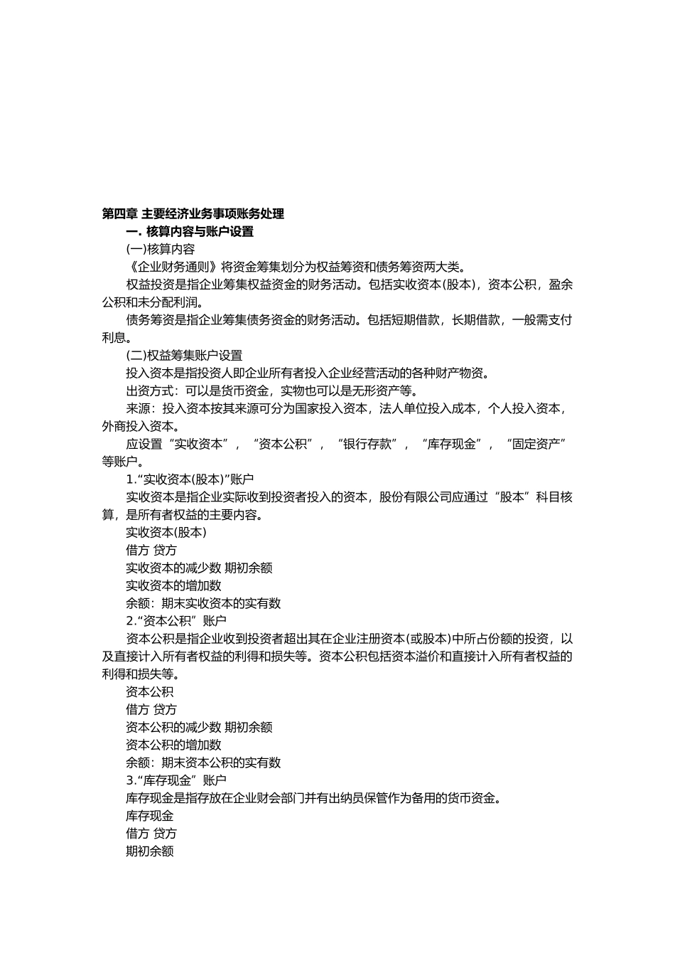
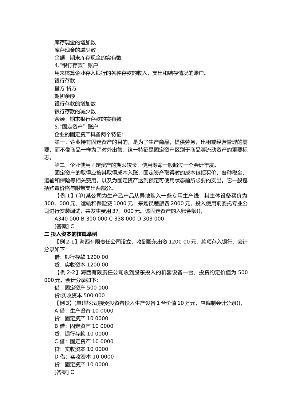
第四章主要经济业务事项账务处理一.核算内容与账户设置(一)核算内容《企业财务通则》将资金筹集划分为权益筹资和债务筹资两大类。权益投资是指企业筹集权益资金的财务活动。包括实收资本(股本),资本公积,盈余公积和未分配利润。债务筹资是指企业筹集债务资金的财务活动。包括短期借款,长期借款,一般需支付利息。(二)权益筹集账户设置投入资本是指投资人即企业所有者投入企业经营活动的各种财产物资。出资方式:可以是货币资金,实物也可以是无形资产等。来源:投入资本按其来源可分为国家投入资本,法人单位投入成本,个人投入资本,外商投入资本。应设置“实收资本”,“资本公积”,“银行存款”,“库存现金”,“固定资产”等账户。1.“实收资本(股本)”账户实收资本是指企业实际收到投资者投入的资本,股份有限公司应通过“股本”科目核算,是所有者权益的主要内容。实收资本(股本)借方贷方实收资本的减少数期初余额实收资本的增加数余额:期末实收资本的实有数2.“资本公积”账户资本公积是指企业收到投资者超出其在企业注册资本(或股本)中所占份额的投资,以及直接计入所有者权益的利得和损失等。资本公积包括资本溢价和直接计入所有者权益的利得和损失等。资本公积借方贷方资本公积的减少数期初余额资本公积的增加数余额:期末资本公积的实有数3.“库存现金”账户库存现金是指存放在企业财会部门并有出纳员保管作为备用的货币资金。库存现金借方贷方期初余额库存现金的增加数库存现金的减少数余额:期末库存现金的实有数4.“银行存款”账户用来核算企业存入银行的各种存款的收入,支出和结存情况的账户。银行存款借方贷方期初余额银行存款的增加数银行存款的减少数余额:期末银行存款的实有数5.“固定资产”账户企业的固定资产具备两个特征:第一,企业持有固定资产的目的,是为了生产商品,提供劳务,出租或经营管理的需要,而不像商品一样为了对外出售。这一特征是固定资产区别于商品等流动资产的重要标志。第二,企业使用固定资产的期限较长,使用寿命一般超过一个会计年度。固定资产的取得应按其取得成本入账,固定资产取得时的成本包括买价,各种税金,运输和保险等相关费用,以及为固定资产达到预定可使用状态前所必要的支出。它一般包括购置价格与附带支出两部分。【例1】(单)某公司为生产乙产品从异地购入一条专用生产线,其主体设备买价为300,000元,运输和保险费1000元,采购员差旅费2000元,投入使用前委托专业公司进行安装调试,共发生费用37,000元。该固定资产的入账金额()。A340000B300000C338000D303000[答案]C二投入资本的核算举例【例2-1】海西有限责任公司设立,收到股东出资120000元,款项存入银行。会计分录如下:借:银行存款120000贷:实收资本120000【例2-2】海西有限责任公司收到股东投入的机器设备一台,投资约定价值为500000元。会计分录如下:借:固定资产500000贷:实收资本500000【例3】(单)某公司接受投资者投入生产设备1台价值10万元,应编制会计分录()。A借:生产设备100000贷:固定资产100000B借:固定资产100000贷:银行存款100000C借:固定资产100000贷:实收资本100000D借:实收资本100000贷:固定资产100000[答案]C【例4】(单)M公司由于甲,乙两方共出资100万元组建而成。经营一年后,经协议决定接受丙投资120万元加入M公司且持股比例占三分之一。如果甲乙的投资额均未发生变动,则由于丙的加入,M公司实收资本应增加()元A50B100C150D120[答案]A三银行借款的核算(一)企业向债权人借入的资本主要有短期借款与长期借款两种。1.短期借款短期借款的会计处理包括取得借款,支付利息和偿还借款三项主要内容。利息费用从性质上来看,属于财务费用,短期借款账户核算借入的本金,不包括利息。2.长期借款长期借款账户核算借入的本金以及长期借款一次到期支付的利息。(二)账户的设置为了核算短期借款,长期借款的借入,偿还情况,企业应设置“短期借款”,“长期借款”,“财务费用”,“应付利息”账户。1.“短期借款”账户是用来核算短期借款本金的取得,偿还情况的账户。短期借款借方贷方偿还短期借款期初余额取得短期借款余额:期末尚...

1、当您付费下载文档后,您只拥有了使用权限,并不意味着购买了版权,文档只能用于自身使用,不得用于其他商业用途(如 [转卖]进行直接盈利或[编辑后售卖]进行间接盈利)。
2、本站所有内容均由合作方或网友上传,本站不对文档的完整性、权威性及其观点立场正确性做任何保证或承诺!文档内容仅供研究参考,付费前请自行鉴别。
3、如文档内容存在违规,或者侵犯商业秘密、侵犯著作权等,请点击“违规举报”。

碎片内容

会计基础之主要经济业务事项账务处理

您可能关注的文档

起跑线书城+ 关注
实名认证
内容提供者

热爱教学事业,对互联网知识分享很感兴趣

确认删除?
VIP
微信客服
  • 扫码咨询
会员Q群
  • 会员专属群点击这里加入QQ群
客服邮箱
回到顶部