电脑桌面
添加小米粒文库到电脑桌面
安装后可以在桌面快捷访问

基坑防护钻孔桩施工方案VIP免费

基坑防护钻孔桩施工方案_第1页
1/33
基坑防护钻孔桩施工方案_第2页
2/33
基坑防护钻孔桩施工方案_第3页
3/33
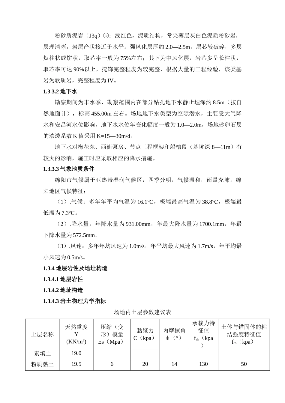
绵阳市梅花东、西街节点工程(二期)基坑防护钻孔桩施工方案1、概述1.1编制依据1.1.1绵阳市梅花东、西街节点工程(含泵层)基坑降水及支护设计施工图。1.1.2绵阳市梅花东、西街下穿铁路接线改造工程(二期)设计施工图。1.1.3现场踏勘调查所获取的交通状况、地下管线、邻近建筑等施工环境及调查资料。1.1.4《含路桥设计通用规范》(JTGD60—2004)。1.1.5《建筑与市政降水工程技术规范》(JGT/T111—98)。1.1.6《供水管井技术规范》(GB50296—99)。1.1.7《建筑基坑支护技术规程》(JGJ120—2012)。1.1.8《建筑边坡工程技术规范》(GB50330—2002)。1.1.9《建筑基坑工程监测技术规范》(GB50497—2009)。1.1.10《建筑变形测量规范》(JGT/T8—2007)1.1.11《锚杆喷射砼支护技术规范》(GB50086—2001)。1.1.12《基坑土钉支护技术规范》(CECS96.9)。1.2编制范围1.2.1梅花东街节点工程K0+660—K1+010段框架、船槽、挡墙基坑开挖防护。1.2.2梅花西街节点工程K0+120—K0+450段框架、船槽、挡墙基坑开挖防护。1.3工程概况1.3.1工程概况绵阳市梅花东、西街节点工程项目位于绵阳市火车站与园艺片区之间,在涪城区剑门路西段上,为剑门路西段与宝成铁路的下穿通道连接点。该二节点工程大致为西一东走向,总长1114.22m(K0+000—K0+1114.22);工程桩K0+120—K0+450设置梅花西街节点,工程桩K0+660至K1+010设置梅花东街节点,分别与南侧铁路下穿通道在框架交叉处连接。东节点两侧设置D1、D2下行通道,中部为框架交叉;西节点两侧设置X1、X2下行通道,中部为框架交叉。另外,在东、西节点均设置人行通道与下穿铁路通道相接,并在人行通道一侧各设置一个泵房。本工程基坑深0—12m,基坑安全等级为一级(局部二级)。1.3.2地形条件拟建梅花东、西节点工程场地地形起伏不大,总体上西高东低,道路轴线方向地面高差变化不大,据勘探剖面和勘探点实测资料,地面高程为462.77—464.74m,总高差1.97m。1.3.3工程地质及水文地质条件1.3.3.1场地工程地质条件根据钻探揭露:场地内覆盖层主要由第四系全新统人工填土(Q4m1)、第四系全新统冲积(Q4a1)粉质黏土、卵石层,以及下伏侏罗系上统七曲寺组(J3q)粉砂纸泥岩构成,各地基岩土的性状特征自上而下为:素填土(Q4m1)①:褐色,松散,稍湿,主要以粉质粘土为主,夹卵石、砖块和植物根茎,该层分布于表层,层厚为0.8—3.5m。粉质粘土(Q4a1)②:褐黄色,以可塑状为主,稍湿。普遍含铁锰质,干强度中,韧性中,切面光滑。该层上部土质较均匀,下部常夹10%左右的砂卵石,且含砂较重。该层在整个场地均有分布,一般分布表层填土之下,层厚0.8—4.0m,层地标高462.2—464.6m。含黏性土卵石(Q4a1)③:黄褐色,松~稍密状。骨架颗粒成分为灰岩、砂岩、白云岩几少量砾岩,磨圆度较好,形状多为浑圆几亚圆状,粒径多为1—4cm,卵石占40—60%混含30—60%不等量的软塑状黏性土和砂土,该层土局部由于黏性土相对集中变为含碎石黏性土,与上层粉质粘土呈渐变关系;另该层土中下部其含黏性土减少相变为松散卵石土。呈层状分布,N120动探击数为1.6—3.7击10cm。顶面埋深标高454.87—462.19m厚0.40—3.30m。卵石(Q4a1)④:褐灰色,湿,稍密—中密状。卵石含量约60—65%粒径一般为2—10cm,少数达10cm以上,主要成分主要为砂岩、灰岩、石英岩等,亚圆形,颗粒表面多为中风化。填充物为主要为砂性土,黏性土次之。本次勘察揭露该层厚度为约4.0—7.0m,根据现场N120动力触探试验击数可以分为两个亚层:稍密卵石④1:N120动探击数一般为小于4.0击/10cm;中密卵石④2:N120动探击数一般为4.0—7.0击/10cm;粉砂质泥岩(J3q)⑤:浅红色,泥质结构,常夹薄层灰白色泥质粉砂岩,层理清晰,岩层产状接近于水平。强风化层厚约2.0—2.5m,层芯较破碎,多层短柱状或饼状,取芯率一般为75%左右;其下为中风化层,岩芯多呈长柱状,取芯率可达90%以上,掩饰完整程度为较完整,根据大量的工程经验,该类基岩为软质岩,完整程度为IV。1.3.3.2地下水勘察期间为丰水季,勘察范围内在部分钻孔地下水静止埋深约8.5m(按自然地面计),标高455.00m左右。场地地下水类型为空...

1、当您付费下载文档后,您只拥有了使用权限,并不意味着购买了版权,文档只能用于自身使用,不得用于其他商业用途(如 [转卖]进行直接盈利或[编辑后售卖]进行间接盈利)。
2、本站所有内容均由合作方或网友上传,本站不对文档的完整性、权威性及其观点立场正确性做任何保证或承诺!文档内容仅供研究参考,付费前请自行鉴别。
3、如文档内容存在违规,或者侵犯商业秘密、侵犯著作权等,请点击“违规举报”。

碎片内容

基坑防护钻孔桩施工方案

确认删除?
VIP
微信客服
  • 扫码咨询
会员Q群
  • 会员专属群点击这里加入QQ群
客服邮箱
回到顶部