电脑桌面
添加小米粒文库到电脑桌面
安装后可以在桌面快捷访问

星级话务员业务复习题VIP免费

星级话务员业务复习题_第1页
1/20
星级话务员业务复习题_第2页
2/20
星级话务员业务复习题_第3页
3/20
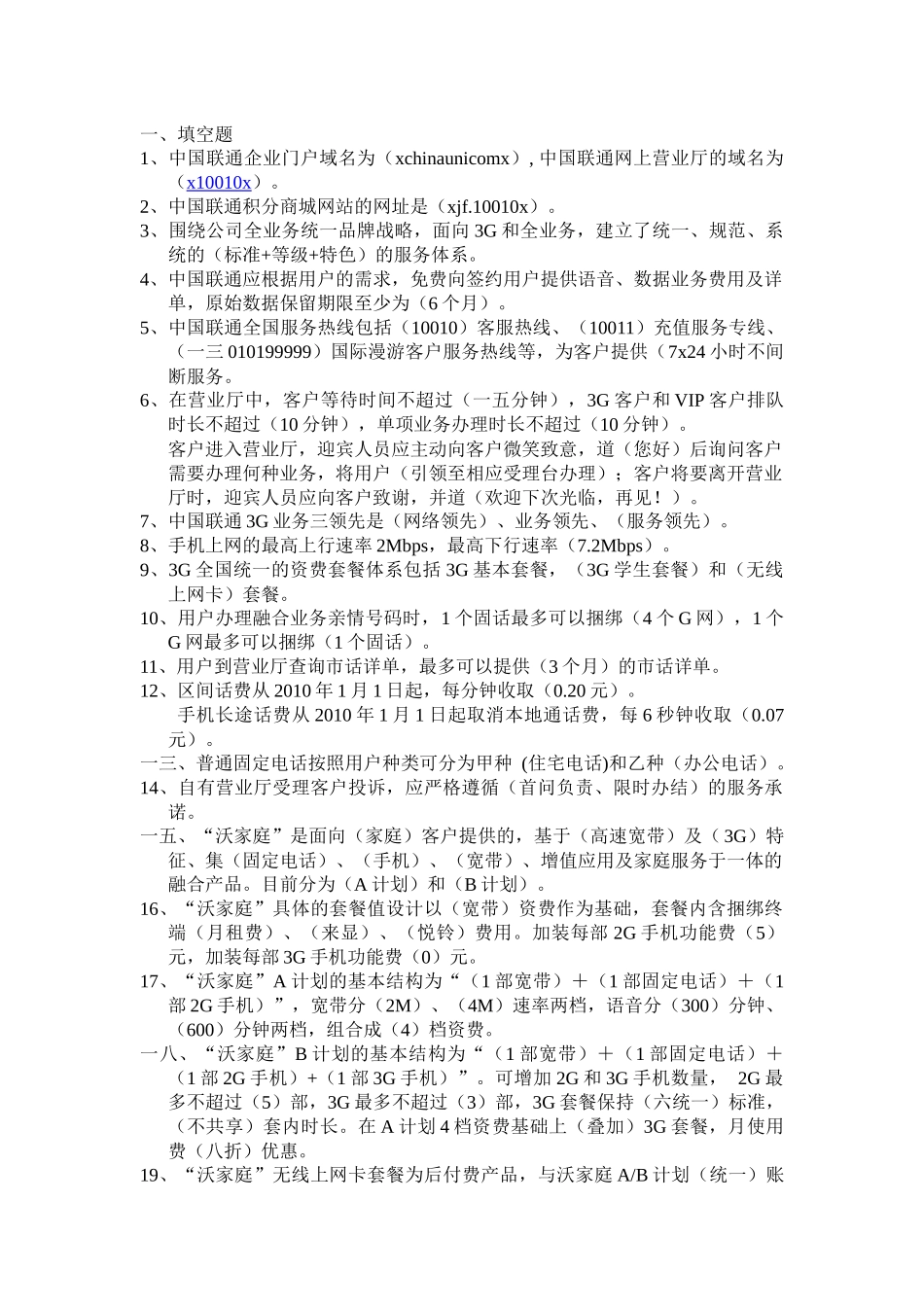
一、填空题1、中国联通企业门户域名为(xchinaunicomx),中国联通网上营业厅的域名为(x10010x)。2、中国联通积分商城网站的网址是(xjf.10010x)。3、围绕公司全业务统一品牌战略,面向3G和全业务,建立了统一、规范、系统的(标准+等级+特色)的服务体系。4、中国联通应根据用户的需求,免费向签约用户提供语音、数据业务费用及详单,原始数据保留期限至少为(6个月)。5、中国联通全国服务热线包括(10010)客服热线、(10011)充值服务专线、(一三010199999)国际漫游客户服务热线等,为客户提供(7x24小时不间断服务。6、在营业厅中,客户等待时间不超过(一五分钟),3G客户和VIP客户排队时长不超过(10分钟),单项业务办理时长不超过(10分钟)。客户进入营业厅,迎宾人员应主动向客户微笑致意,道(您好)后询问客户需要办理何种业务,将用户(引领至相应受理台办理);客户将要离开营业厅时,迎宾人员应向客户致谢,并道(欢迎下次光临,再见!)。7、中国联通3G业务三领先是(网络领先)、业务领先、(服务领先)。8、手机上网的最高上行速率2Mbps,最高下行速率(7.2Mbps)。9、3G全国统一的资费套餐体系包括3G基本套餐,(3G学生套餐)和(无线上网卡)套餐。10、用户办理融合业务亲情号码时,1个固话最多可以捆绑(4个G网),1个G网最多可以捆绑(1个固话)。11、用户到营业厅查询市话详单,最多可以提供(3个月)的市话详单。12、区间话费从2010年1月1日起,每分钟收取(0.20元)。手机长途话费从2010年1月1日起取消本地通话费,每6秒钟收取(0.07元)。一三、普通固定电话按照用户种类可分为甲种(住宅电话)和乙种(办公电话)。14、自有营业厅受理客户投诉,应严格遵循(首问负责、限时办结)的服务承诺。一五、“沃家庭”是面向(家庭)客户提供的,基于(高速宽带)及(3G)特征、集(固定电话)、(手机)、(宽带)、增值应用及家庭服务于一体的融合产品。目前分为(A计划)和(B计划)。16、“沃家庭”具体的套餐值设计以(宽带)资费作为基础,套餐内含捆绑终端(月租费)、(来显)、(悦铃)费用。加装每部2G手机功能费(5)元,加装每部3G手机功能费(0)元。17、“沃家庭”A计划的基本结构为“(1部宽带)+(1部固定电话)+(1部2G手机)”,宽带分(2M)、(4M)速率两档,语音分(300)分钟、(600)分钟两档,组合成(4)档资费。一八、“沃家庭”B计划的基本结构为“(1部宽带)+(1部固定电话)+(1部2G手机)+(1部3G手机)”。可增加2G和3G手机数量,2G最多不超过(5)部,3G最多不超过(3)部,3G套餐保持(六统一)标准,(不共享)套内时长。在A计划4档资费基础上(叠加)3G套餐,月使用费(八折)优惠。19、“沃家庭”无线上网卡套餐为后付费产品,与沃家庭A/B计划(统一)账户、(合帐)缴费,(不执行)自动升级收费模式,当月流量达到(一五GB)时关闭上网功能,分(月卡)、(年卡)两档资费。20、“沃家庭”统一帐户下设置(公用)账户和多个(专用)账户。(公共)账户给所有用户缴费,(专用)账户仅用于特定用户或费用项缴费。21、办理沃家庭后2G手机的付费方式同(固定电话)完全一致,为(后付费)方式;宽带为(包月)方式;3G手机的付费方式(不变)。22、、沃家庭的B计划只允许(66)元及以上套餐的3G用户办理。23、办理沃家庭后2G手机的付费方式同(固定电话)完全一致,为(后付费)方式;宽带为(包月)方式;3G手机的付费方式(不变)。有最低消费的2G靓号用户在原最低消费基础上降低(30)元;有最低消费的固定电话靓号用户在原最低消费基础上降低(20)元;24、沃家庭的共享时长中(包含)拨打其它运营商的时长。25、解除沃家庭业务当月,固定电话、2G手机的月租费、来电显示费、悦铃用均(免费)。26、沃家庭面向家庭客户办理,固话强制要求为(甲种)用户,沃家庭中宽和固定电话必须为(承载)关系。27、沃家庭账户下的成员不必限定为沃家庭成员,但沃家庭成员必须是(同一个)沃家庭账户。28、预付费生命周期分为未激活期、(有效期)、(充值期)、(锁定期),(删除期),其中未激活期最长不超过(540)天,...

1、当您付费下载文档后,您只拥有了使用权限,并不意味着购买了版权,文档只能用于自身使用,不得用于其他商业用途(如 [转卖]进行直接盈利或[编辑后售卖]进行间接盈利)。
2、本站所有内容均由合作方或网友上传,本站不对文档的完整性、权威性及其观点立场正确性做任何保证或承诺!文档内容仅供研究参考,付费前请自行鉴别。
3、如文档内容存在违规,或者侵犯商业秘密、侵犯著作权等,请点击“违规举报”。

碎片内容

星级话务员业务复习题

您可能关注的文档

确认删除?
VIP
微信客服
  • 扫码咨询
会员Q群
  • 会员专属群点击这里加入QQ群
客服邮箱
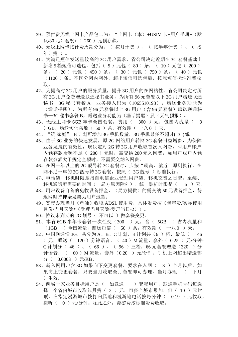
回到顶部