电脑桌面
添加小米粒文库到电脑桌面
安装后可以在桌面快捷访问

浙江传媒学院影视艺术学院学生综合素质测评细则VIP免费

浙江传媒学院影视艺术学院学生综合素质测评细则_第1页
1/6
浙江传媒学院影视艺术学院学生综合素质测评细则_第2页
2/6
浙江传媒学院影视艺术学院学生综合素质测评细则_第3页
3/6
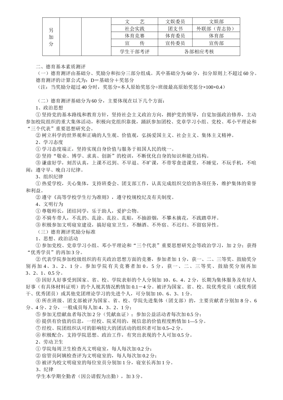
浙江传媒学院影视艺术学院学生综合素质测评细则为了更充分地发挥学生的“自我管理、自我教育、自我服务”的功能,更好地对学生的思想状况、学习成绩、体育锻炼、文明卫生等各方面做出公正量化的评定,起到鼓励先进,批评帮助后进的作用,形成积极向上、奋发努力的院风、学风,使全院的学生管理工作走上一个新的台阶,现根据《浙江传媒学院学生综合素质测评办法》(修改稿)的规定,结合我院特点,特做以下细则:一、学生综合素质测评机构、程序和指标体系1、测评机构(1)影视艺术学院学生综合素质测评领导小组由主管学生工作的学院领导任领导小组组长,学生工作办公室主任(分团委书记)任副组长,辅导员、班主任、学生会主席及主要学生干部为成员。主要职责有:①负责制订综合测评实施细则和补充规定;②部署学院综合测评工作;③对各班综合测评工作进行监督和指导;④裁决综合测评过程中出现的问题;⑤审定上报测评结果和评优材料。(2)各部成立综合测评复核小组。由各部部长、副部长及其各班分管班干部组成,部长任组长,副部长任副组长。主要职责有:①公布本部门考评结果;②公布本部门组织活动记录供各班参考;③复核各班涉及本部门考核的奖励和扣分情况。(3)各班成立班级民主测评小组,成员为班级人数的15%,由班长任组长,团支书任副组长,其他成员由班级同学民主推选产生,班主任全程监督。主要职责有:①统计本班同学综合测评各项奖励分、扣分;②公示和上报综合测评结果和评优结果。2、程序①个人总结和自我测评。每学期学生按照表格,实事求是地自觉申报各项奖励分和扣分,注明奖励、扣分的原因。②班级审议和评分。各班分管项目的班干部根据同学申报情况和学生会公布的各项检查通报,在查阅有关原始材料的基础上,按照本条例的有关规定,确认奖励分和扣分。③复核。学生会各部根据分管项目班干部上交的评分表,按照本条例的有关规定,复核奖励分和扣分。学生会办公室对各部审核的各班综合测评表进行抽检,检查结束后按下发各班。④公布。根据学生会复核结果,各班班长填写影视艺术学院学生综合测评汇总表并公布,听取同学意见,由本班同学确认签字。学生自公布综合测评成绩之日起三日内,对综合测评结果如有疑问,可以向学生会办公室提出复查,并在2日内获得答复。经综合测评小组集体复核后,予以更正。⑤评优评奖。根据每学期的综合测评汇总表和早锻炼统计、教学办提供的学习成绩,各班综合小组进行审核和换算,将综合测评成绩(含德、智、体、能四个单项和总成绩及全班名次)和奖学金初评名单向班级全体同学以书面形式公布,听取同学意见。学生自公布综合测评成绩之日起三日内,对综合测评结果如有疑问,可以向班级测评小组提出复查,并在2日内获得答复。经过复查,确实有错漏者,经过综合测评小组集体复核后,予以更正或增补。⑥审批与备案。分管综合测评的辅导员对各班上报测评结果和评优评奖初评名单进行审核后报学院综合测评领导小组,领导小组将综合素质测评结果和评优结果交学院党政办公会议进行审定,并向全院同学公示,公示时间为三天。公示结束后,填写有关表格及材料后由分管领导签署意见,加盖公章后上报学生处。3、指标体系综合素质测评总分=(德育×30%+智育×60%+体育×10%)+能力×10%权重测评项目考核项目班级考核人分团委学生会考核部门学生综合素质30%德(100)思想政治组织委员组织部劳动卫生生活委员生活部纪律副班长纪检部60%智(100)学习成绩学生会组织统一考核10%体(100)早操、晨练体育委员体育部(体育教研室)其他活动能力按10%计算能(100)专业技能学习委员(副班长)学习部另加分文艺文娱委员文娱部社会实践团支书外联部(青志协)体育竞赛体育委员体育部宣传宣传委员宣传部学生干部考评各部相应考核二、德育基本素质测评(一)德育测评由基础分、奖励分和扣分三部分组成。其中基础分为60分,扣分原则上不超过60分。德育测评的计算公式为:D=基础分+奖惩分(注:当奖励分超过40分时,奖惩分=本人原始奖惩分÷班级最高原始奖惩分×100×0.4)(二)德育测评基础分为60分,主要体现在以下几个方面:1、政治思想①坚...

1、当您付费下载文档后,您只拥有了使用权限,并不意味着购买了版权,文档只能用于自身使用,不得用于其他商业用途(如 [转卖]进行直接盈利或[编辑后售卖]进行间接盈利)。
2、本站所有内容均由合作方或网友上传,本站不对文档的完整性、权威性及其观点立场正确性做任何保证或承诺!文档内容仅供研究参考,付费前请自行鉴别。
3、如文档内容存在违规,或者侵犯商业秘密、侵犯著作权等,请点击“违规举报”。

碎片内容

浙江传媒学院影视艺术学院学生综合素质测评细则

确认删除?
VIP
微信客服
  • 扫码咨询
会员Q群
  • 会员专属群点击这里加入QQ群
客服邮箱
回到顶部