电脑桌面
添加小米粒文库到电脑桌面
安装后可以在桌面快捷访问

物流专业技术人员职业资格考试题VIP专享VIP免费

物流专业技术人员职业资格考试题_第1页
1/9
物流专业技术人员职业资格考试题_第2页
2/9
物流专业技术人员职业资格考试题_第3页
3/9
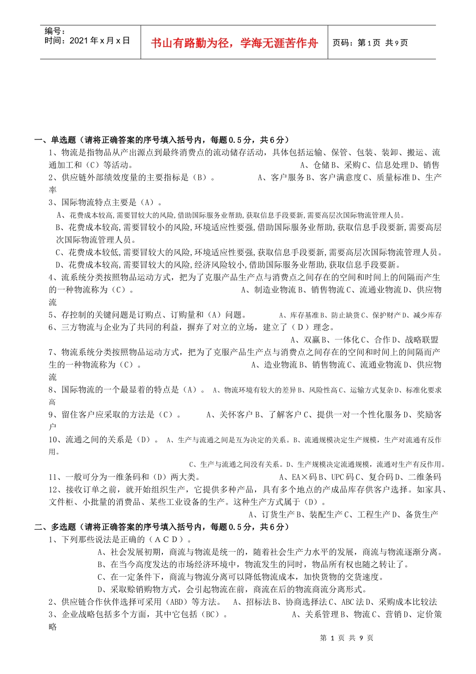
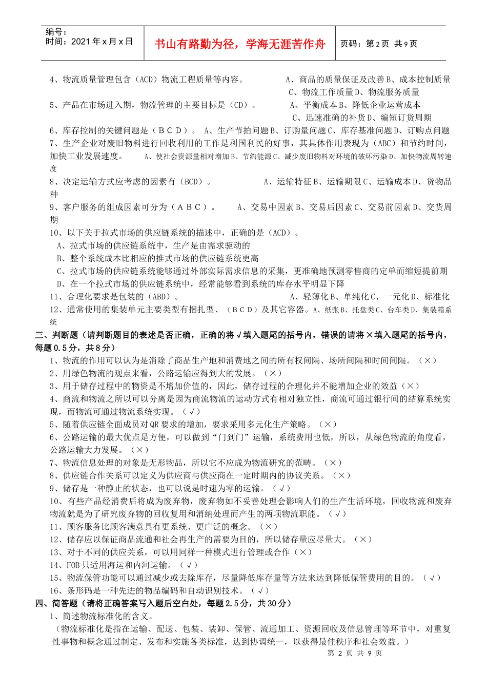
第1页共9页编号:时间:2021年x月x日书山有路勤为径,学海无涯苦作舟页码:第1页共9页一、单选题(请将正确答案的序号填入括号内,每题0.5分,共6分)1、物流是指物品从产出源点到最终消费点的流动储存活动,具体包括运输、保管、包装、装卸、搬运、流通加工和(C)等活动。A、仓储B、采购C、信息处理D、销售2、供应链外部绩效度量的主要指标是(B)。A、客户服务B、客户满意度C、质量标准D、生产率3、国际物流特点主要是(A)。A、花费成本较高,需要冒较大的风险,借助国际服务业帮助,获取信息手段要新,需要高层次国际物流管理人员。B、花费成本较高,需要冒较小的风险,环境适应性要强,借助国际服务业帮助,获取信息手段要新,需要高层次国际物流管理人员。C、花费成本较低,需要冒较大的风险,环境适应性要强,获取信息手段要新,需要高层次国际物流管理人员。D、花费成本较高,需要冒较大的风险,经济风险较小,借助国际服务业帮助,获取信息手段要新。4、流系统分类按照物品运动方式,把为了克服产品生产点与消费点之间存在的空间和时间上的间隔而产生的一种物流称为(C)。A、制造业物流B、销售物流C、流通业物流D、供应物流5、存控制的关键问题是订购点、订购量和(A)问题。A、库存基准B、防止缺货C、保护财产D、减少库存6、三方物流与企业为了共同的利益,摒弃了对立的立场,建立了(D)理念。A、双赢B、一体化C、合作D、战略联盟7、物流系统分类按照物品运动方式,把为了克服产品生产点与消费点之间存在的空间和时间上的间隔而产生的一种物流称为(C)。A、造业物流B、销售物流C、流通业物流D、供应物流8、国际物流的一个最显着的特点是(A)。A、物流环境有较大的差异B、风险性高C、运输方式复杂D、标准化要求高9、留住客户应采取的方法是(C)。A、关怀客户B、了解客户C、提供一对一个性化服务D、奖励客户10、流通之间的关系是(D)。A、生产与流通之间是互为决定的关系。B、流通规模决定生产规模,生产对流通有反作用。C、生产与流通之间没有关系。D、生产规模决定流通规模,流通对生产有反作用。11、一般可分为一维条码和(D)两大类。A、EA×码B、UPC码C、复合码D、二维条码12、接收订单之前,就开始组织生产,它提供多种产品,具有多个地点的产成品库存供客户选择。如家具、文件柜、小批量的消费品、某些工业设备的生产。这种生产方式属于(D)。A、订货生产B、装配生产C、工程生产D、备货生产二、多选题(请将正确答案的序号填入括号内,每题0.5分,共6分)1、下列那些说法是正确的(ACD)。A、社会发展初期,商流与物流是统一的,随着社会生产力水平的发展,商流与物流逐渐分离。B、在当今高度发达的市场经济环境中,物流发生的同时,物品所有权也随之转让了。C、在一定条件下,商流与物流分离可以降低物流成本,加快货物的交货速度。D、采取赊销购物方式,会引起物流在前,商流在后的物流商流分离形式。2、供应链合作伙伴选择可采用(ABD)等方法。A、招标法B、协商选择法C、ABC法D、采购成本比较法3、企业战略包括多个方面,其中它包括(BC)。A、关系管理B、物流C、营销D、定价策略第2页共9页第1页共9页编号:时间:2021年x月x日书山有路勤为径,学海无涯苦作舟页码:第2页共9页4、物流质量管理包含(ACD)物流工程质量等内容。A、商品的质量保证及改善B、成本控制质量C、物流工作质量D、物流服务质量5、产品在市场进入期,物流管理的主要目标是(CD)。A、平衡成本B、降低企业运营成本C、迅速准确的补货D、编短订货周期6、库存控制的关键问题是(BCD)。A、生产节拍问题B、订购量问题C、库存基准问题D、订购点问题7、生产企业对废旧物料进行回收利用的工作是利国利民的好事,其具体作用表现为(ABC)和节约时间,加快工业发展速度。A、使社会资源量相对增加B、节约能源C、减少废旧物料对环境的破坏污染D、加快物流周转速度8、决定运输方式应考虑的因素有(BCD)。A、运输特征B、运输期限C、运输成本D、货物品种9、客户服务的组成因素可分为(ABC)。A、交易中因素B、交易后因素C、交易前因素D、交货周期10、以下关于拉式市场的供应链系统的描述中,正确的是(AC...

1、当您付费下载文档后,您只拥有了使用权限,并不意味着购买了版权,文档只能用于自身使用,不得用于其他商业用途(如 [转卖]进行直接盈利或[编辑后售卖]进行间接盈利)。
2、本站所有内容均由合作方或网友上传,本站不对文档的完整性、权威性及其观点立场正确性做任何保证或承诺!文档内容仅供研究参考,付费前请自行鉴别。
3、如文档内容存在违规,或者侵犯商业秘密、侵犯著作权等,请点击“违规举报”。

碎片内容

物流专业技术人员职业资格考试题

确认删除?
VIP
微信客服
  • 扫码咨询
会员Q群
  • 会员专属群点击这里加入QQ群
客服邮箱
回到顶部