电脑桌面
添加小米粒文库到电脑桌面
安装后可以在桌面快捷访问

办公室文员、助理都可以学学VIP免费

办公室文员、助理都可以学学_第1页
1/12
办公室文员、助理都可以学学_第2页
2/12
办公室文员、助理都可以学学_第3页
3/12
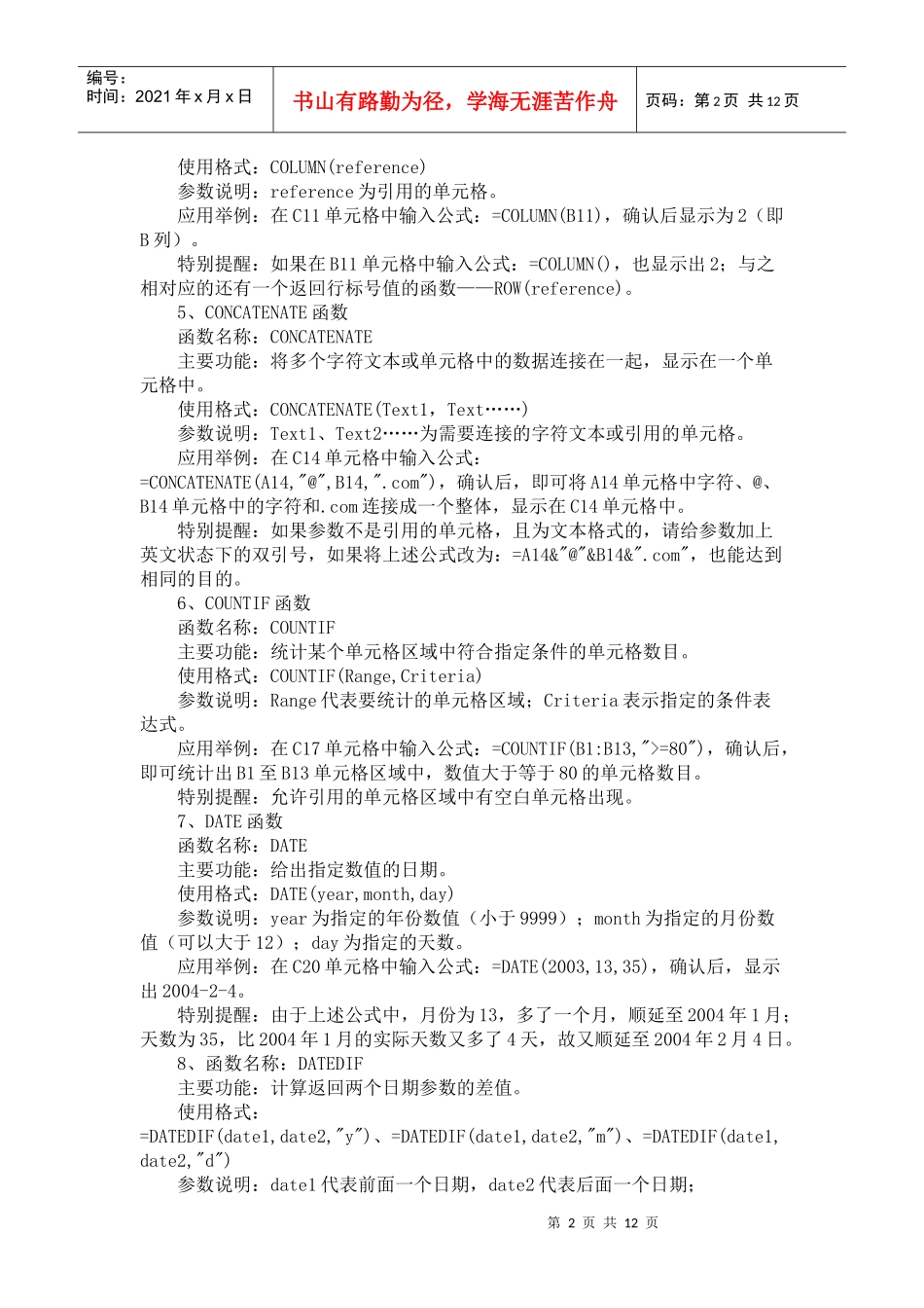
第1页共12页编号:时间:2021年x月x日书山有路勤为径,学海无涯苦作舟页码:第1页共12页Word绝招:一、输入三个“=”,回车,得到一条双直线;二、输入三个“~”,回车,得到一条波浪线;三、输入三个“*”或“-”或“#”,回车,惊喜多多;在单元格内输入=now()显示日期在单元格内输入=CHOOSE(WEEKDAY(I3,2),"星期一","星期二","星期三","星期四","星期五","星期六","星期日")显示星期几Excel常用函数大全1、ABS函数函数名称:ABS主要功能:求出相应数字的绝对值。使用格式:ABS(number)参数说明:number代表需要求绝对值的数值或引用的单元格。应用举例:如果在B2单元格中输入公式:=ABS(A2),则在A2单元格中无论输入正数(如100)还是负数(如-100),B2中均显示出正数(如100)。特别提醒:如果number参数不是数值,而是一些字符(如A等),则B2中返回错误值“#VALUE!”。2、AND函数函数名称:AND主要功能:返回逻辑值:如果所有参数值均为逻辑“真(TRUE)”,则返回逻辑“真(TRUE)”,反之返回逻辑“假(FALSE)”。使用格式:AND(logical1,logical2,...)参数说明:Logical1,Logical2,Logical3……:表示待测试的条件值或表达式,最多这30个。应用举例:在C5单元格输入公式:=AND(A5>=60,B5>=60),确认。如果C5中返回TRUE,说明A5和B5中的数值均大于等于60,如果返回FALSE,说明A5和B5中的数值至少有一个小于60。特别提醒:如果指定的逻辑条件参数中包含非逻辑值时,则函数返回错误值“#VALUE!”或“#NAME”。3、AVERAGE函数函数名称:AVERAGE主要功能:求出所有参数的算术平均值。使用格式:AVERAGE(number1,number2,……)参数说明:number1,number2,……:需要求平均值的数值或引用单元格(区域),参数不超过30个。应用举例:在B8单元格中输入公式:=AVERAGE(B7:D7,F7:H7,7,8),确认后,即可求出B7至D7区域、F7至H7区域中的数值和7、8的平均值。特别提醒:如果引用区域中包含“0”值单元格,则计算在内;如果引用区域中包含空白或字符单元格,则不计算在内。4、COLUMN函数函数名称:COLUMN主要功能:显示所引用单元格的列标号值。第2页共12页第1页共12页编号:时间:2021年x月x日书山有路勤为径,学海无涯苦作舟页码:第2页共12页使用格式:COLUMN(reference)参数说明:reference为引用的单元格。应用举例:在C11单元格中输入公式:=COLUMN(B11),确认后显示为2(即B列)。特别提醒:如果在B11单元格中输入公式:=COLUMN(),也显示出2;与之相对应的还有一个返回行标号值的函数——ROW(reference)。5、CONCATENATE函数函数名称:CONCATENATE主要功能:将多个字符文本或单元格中的数据连接在一起,显示在一个单元格中。使用格式:CONCATENATE(Text1,Text……)参数说明:Text1、Text2……为需要连接的字符文本或引用的单元格。应用举例:在C14单元格中输入公式:=CONCATENATE(A14,"@",B14,".com"),确认后,即可将A14单元格中字符、@、B14单元格中的字符和.com连接成一个整体,显示在C14单元格中。特别提醒:如果参数不是引用的单元格,且为文本格式的,请给参数加上英文状态下的双引号,如果将上述公式改为:=A14&"@"&B14&".com",也能达到相同的目的。6、COUNTIF函数函数名称:COUNTIF主要功能:统计某个单元格区域中符合指定条件的单元格数目。使用格式:COUNTIF(Range,Criteria)参数说明:Range代表要统计的单元格区域;Criteria表示指定的条件表达式。应用举例:在C17单元格中输入公式:=COUNTIF(B1:B13,">=80"),确认后,即可统计出B1至B13单元格区域中,数值大于等于80的单元格数目。特别提醒:允许引用的单元格区域中有空白单元格出现。7、DATE函数函数名称:DATE主要功能:给出指定数值的日期。使用格式:DATE(year,month,day)参数说明:year为指定的年份数值(小于9999);month为指定的月份数值(可以大于12);day为指定的天数。应用举例:在C20单元格中输入公式:=DATE(2003,13,35),确认后,显示出2004-2-4。特别提醒:由于上述公式中,月份为13,多了一个月,顺延至2004年1月;天数为35,比2004年1月的实际天数又多了4天,故又顺延至2004年2月4日。8、...

1、当您付费下载文档后,您只拥有了使用权限,并不意味着购买了版权,文档只能用于自身使用,不得用于其他商业用途(如 [转卖]进行直接盈利或[编辑后售卖]进行间接盈利)。
2、本站所有内容均由合作方或网友上传,本站不对文档的完整性、权威性及其观点立场正确性做任何保证或承诺!文档内容仅供研究参考,付费前请自行鉴别。
3、如文档内容存在违规,或者侵犯商业秘密、侵犯著作权等,请点击“违规举报”。

碎片内容

办公室文员、助理都可以学学

您可能关注的文档

确认删除?
VIP
微信客服
  • 扫码咨询
会员Q群
  • 会员专属群点击这里加入QQ群
客服邮箱
回到顶部