电脑桌面
添加小米粒文库到电脑桌面
安装后可以在桌面快捷访问

人力资源-2022D2004公务员招聘及其模型VIP专享VIP免费

人力资源-2022D2004公务员招聘及其模型_第1页
1/10
人力资源-2022D2004公务员招聘及其模型_第2页
2/10
人力资源-2022D2004公务员招聘及其模型_第3页
3/10
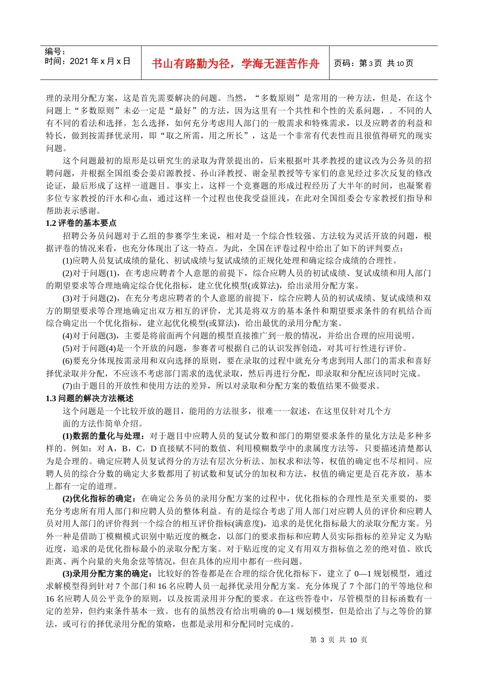
第1页共10页编号:时间:2021年x月x日书山有路勤为径,学海无涯苦作舟页码:第1页共10页2004高教社杯全国大学生数学建模竞赛题目(请先阅读“对论文格式的统一要求”)D题公务员招聘我国公务员制度已实施多年,1993年10月1日颁布施行的《国家公务员暂行条例》规定:“国家行政机关录用担任主任科员以下的非领导职务的国家公务员,采用公开考试、严格考核的办法,按照德才兼备的标准择优录用”。目前,我国招聘公务员的程序一般分三步进行:公开考试(笔试)、面试考核、择优录取。现有某市直属单位因工作需要,拟向社会公开招聘8名公务员,具体的招聘办法和程序如下:(一)公开考试:凡是年龄不超过30周岁,大学专科以上学历,身体健康者均可报名参加考试,考试科目有:综合基础知识、专业知识和“行政职业能力测验”三个部分,每科满分为100分。根据考试总分的高低排序按1:2的比例(共16人)选择进入第二阶段的面试考核。(二)面试考核:面试考核主要考核应聘人员的知识面、对问题的理解能力、应变能力、表达能力等综合素质。按照一定的标准,面试专家组对每个应聘人员的各个方面都给出一个等级评分,从高到低分成A/B/C/D四个等级,具体结果见表1所示。(三)由招聘领导小组综合专家组的意见、笔初试成绩以及各用人部门需求确定录用名单,并分配到各用人部门。该单位拟将录用的8名公务员安排到所属的7个部门,并且要求每个部门至少安排一名公务员。这7个部门按工作性质可分为四类:(1)行政管理、(2)技术管理、(3)行政执法、(4)公共事业。见表2所示。招聘领导小组在确定录用名单的过程中,本着公平、公开的原则,同时考虑录用人员的合理分配和使用,有利于发挥个人的特长和能力。招聘领导小组将7个用人单位的基本情况(包括福利待遇、工作条件、劳动强度、晋升机会和学习深造机会等)和四类工作对聘用公务员的具体条件的希望达到的要求都向所有应聘人员公布(见表2)。每一位参加面试人员都可以申报两个自己的工作类别志愿(见表1)。请研究下列问题:(1)如果不考虑应聘人员的意愿,择优按需录用,试帮助招聘领导小组设计一种录用分配方案;(2)在考虑应聘人员意愿和用人部门的希望要求的情况下,请你帮助招聘领导小组设计一种分配方案;(3)你的方法对于一般情况,即N个应聘人员M个用人单位时,是否可行?(4)你对上述招聘公务员过程认为还有哪些地方值得改进,给出你的建议。表1:招聘公务员笔试成绩,专家面试评分及个人志愿应聘人员笔试成绩申报类别志愿专家组对应聘者特长的等级评分(A=1;B=0.9126;C=0.8;D=0.5245)知识面理解能力应变能力表达能力人员1290(2)(3)AABB人员2288(3)(1)ABAC人员3288(1)(2)BADC人员4285(4)(3)ABBB人员5283(3)(2)BABC第2页共10页第1页共10页编号:时间:2021年x月x日书山有路勤为径,学海无涯苦作舟页码:第2页共10页人员6283(3)(4)BDAB人员7280(4)(1)ABCB人员8280(2)(4)BAAC人员9280(1)(3)BBAB人员10280(3)(1)DBAC人员11278(4)(1)DCBA人员12277(3)(4)ABCA人员13275(2)(1)BCDA人员14275(1)(3)DBAB人员15274(1)(4)ABCB人员16273(4)(1)BABC表2:用人部门的基本情况及对公务员的期望要求用人部门工作类别各用人部门的基本情况各部门对公务员特长的希望达到的要求福利待遇工作条件劳动强度晋升机会深造机会知识面理解能力应变能力表达能力部门1(1)优优中多少BACA部门2(2)中优大多少ABBC部门3(2)中优中少多部门4(3)优差大多多CCAA部门5(3)优中中中中部门6(4)中中中中多CBBA部门7(4)优中大少多招聘公务员问题的优化模型与评述韩中庚(解放军信息工程大学信息工程学院)1.招聘公务员问题的综合评述1.1问题的背景目前,随着我国改革开放的不断深入和《国家公务员暂行条例》颁布实施,几乎所有的国家机关和各省、市政府机关,以及公共事业单位、企业和公司等都公开面向社会招聘公务员,或工作人员。尤其是面向大中专院校毕业生招聘活动非常普遍。一般都是采取“初试+复试+面试”的择优录用方法,特别是根据用人单位的工作性质,复试和面试在招聘录取工作中占有突出的地...

1、当您付费下载文档后,您只拥有了使用权限,并不意味着购买了版权,文档只能用于自身使用,不得用于其他商业用途(如 [转卖]进行直接盈利或[编辑后售卖]进行间接盈利)。
2、本站所有内容均由合作方或网友上传,本站不对文档的完整性、权威性及其观点立场正确性做任何保证或承诺!文档内容仅供研究参考,付费前请自行鉴别。
3、如文档内容存在违规,或者侵犯商业秘密、侵犯著作权等,请点击“违规举报”。

碎片内容

人力资源-2022D2004公务员招聘及其模型

确认删除?
VIP
微信客服
  • 扫码咨询
会员Q群
  • 会员专属群点击这里加入QQ群
客服邮箱
回到顶部