电脑桌面
添加小米粒文库到电脑桌面
安装后可以在桌面快捷访问

人事部岗位职责VIP免费

人事部岗位职责_第1页
1/62
人事部岗位职责_第2页
2/62
人事部岗位职责_第3页
3/62
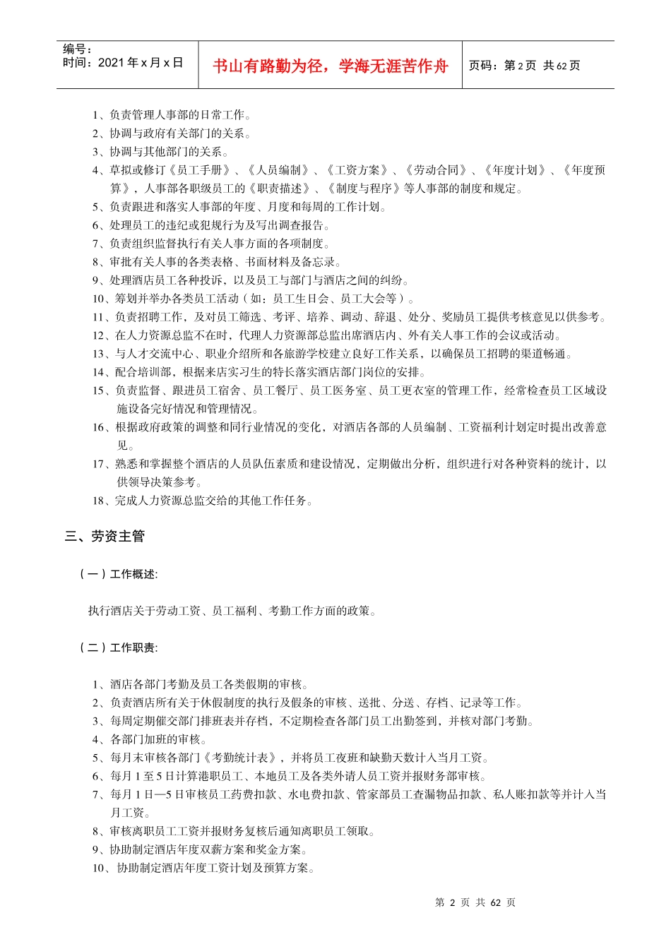
第1页共62页编号:时间:2021年x月x日书山有路勤为径,学海无涯苦作舟页码:第1页共62页第二章人力资源部岗位职责一、人力资源总监(一)工作概述:在总经理的直接领导下,全面负责酒店人力资源管理工作,根据国家有关政策制订并贯彻酒店各项人力资源政策及程序,提供人力资源工作的指导方针,明确人力资源工作的方向,为酒店培训管理人员选拔人员。根据酒店经营特点及需要制定并落实培训计划,同时还要为实现酒店及各部门的工作目标而积极组织招聘、培训,激励及保留一支称职的员工队伍。(二)工作职责:1、结合国家有关政策贯彻并落实酒店人力资源政策及程序的制定实施。2、根据酒店经营需要分析统筹人力资源需求,合理配备酒店人员编制。3、组织制定员工工资、福利、培训、员工设施、员工活动等计划和年度预算。4、制定全体员工行为标准、纪律、权利、义务等规章制度并督导全体员工严格执行。5、制定员工的福利政策,落实酒店的各项劳保政策和不断改善员工的工作、生活环境和条件。6、组织策划、筹备、举办各种类型的员工活动,提升员工士气,激发员工的工作积极性。7、督导酒店的招聘及面试工作以确保招聘的及时性及准确性。8、根据培训需求分析,督导培训计划的制定与实施。9、对员工转正录用、职务升降、奖惩提供考核意见以供参考。10、为酒店管理人员进行工作考核和业务能力评估,并上报总经理以供参考、决策。11、检查监督所属部门工作目标的制定及工作任务的完成情况。12、参加同行的人力资源总监会议,加强与各酒店间的联系与信息交流。13、组织部门人员代表酒店对员工生活表示关心、安抚和传达酒店管理层对员工的关注、关爱。14、贯彻并落实总经理布置的其他工作。二、人事经理(一)工作概述:协助人力资源总监处理好人事部的日常工作,并及时汇报工作,起草有关人事、福利纪律等方面政策,并在通过后监督执行。(二)工作职责:第2页共62页第1页共62页编号:时间:2021年x月x日书山有路勤为径,学海无涯苦作舟页码:第2页共62页1、负责管理人事部的日常工作。2、协调与政府有关部门的关系。3、协调与其他部门的关系。4、草拟或修订《员工手册》、《人员编制》、《工资方案》、《劳动合同》、《年度计划》、《年度预算》,人事部各职级员工的《职责描述》、《制度与程序》等人事部的制度和规定。5、负责跟进和落实人事部的年度、月度和每周的工作计划。6、处理员工的违纪或犯规行为及写出调查报告。7、负责组织监督执行有关人事方面的各项制度。8、审批有关人事的各类表格、书面材料及备忘录。9、处理酒店员工各种投诉,以及员工与部门与酒店之间的纠纷。10、筹划并举办各类员工活动(如:员工生日会、员工大会等)。11、负责招聘工作,及对员工筛选、考评、培养、调动、辞退、处分、奖励员工提供考核意见以供参考。12、在人力资源总监不在时,代理人力资源部总监出席酒店内、外有关人事工作的会议或活动。13、与人才交流中心、职业介绍所和各旅游学校建立良好工作关系,以确保员工招聘的渠道畅通。14、配合培训部,根据来店实习生的特长落实酒店部门岗位的安排。15、负责监督、跟进员工宿舍、员工餐厅、员工医务室、员工更衣室的管理工作,经常检查员工区域设施设备完好情况和管理情况。16、根据政府政策的调整和同行业情况的变化,对酒店各部的人员编制、工资福利计划定时提出改善意见。17、熟悉和掌握整个酒店的人员队伍素质和建设情况,定期做出分析,组织进行对各种资料的统计,以供领导决策参考。18、完成人力资源总监交给的其他工作任务。三、劳资主管(一)工作概述:执行酒店关于劳动工资、员工福利、考勤工作方面的政策。(二)工作职责:1、酒店各部门考勤及员工各类假期的审核。2、负责酒店所有关于休假制度的执行及假条的审核、送批、分送、存档、记录等工作。3、每周定期催交部门排班表并存档,不定期检查各部门员工出勤签到,并核对部门考勤。4、各部门加班的审核。5、每月末审核各部门《考勤统计表》,并将员工夜班和缺勤天数计入当月工资。6、每月1至5日计算港职员工、本地员工及各类外请人员工资并报财务部审核。7、每月1日—5日审核员工药费扣款、水电...

1、当您付费下载文档后,您只拥有了使用权限,并不意味着购买了版权,文档只能用于自身使用,不得用于其他商业用途(如 [转卖]进行直接盈利或[编辑后售卖]进行间接盈利)。
2、本站所有内容均由合作方或网友上传,本站不对文档的完整性、权威性及其观点立场正确性做任何保证或承诺!文档内容仅供研究参考,付费前请自行鉴别。
3、如文档内容存在违规,或者侵犯商业秘密、侵犯著作权等,请点击“违规举报”。

碎片内容

人事部岗位职责

确认删除?
VIP
微信客服
  • 扫码咨询
会员Q群
  • 会员专属群点击这里加入QQ群
客服邮箱
回到顶部