电脑桌面
添加小米粒文库到电脑桌面
安装后可以在桌面快捷访问

岗位责任制汇编VIP免费

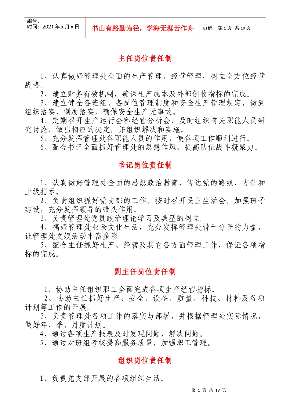
岗位责任制汇编_第1页
1/19
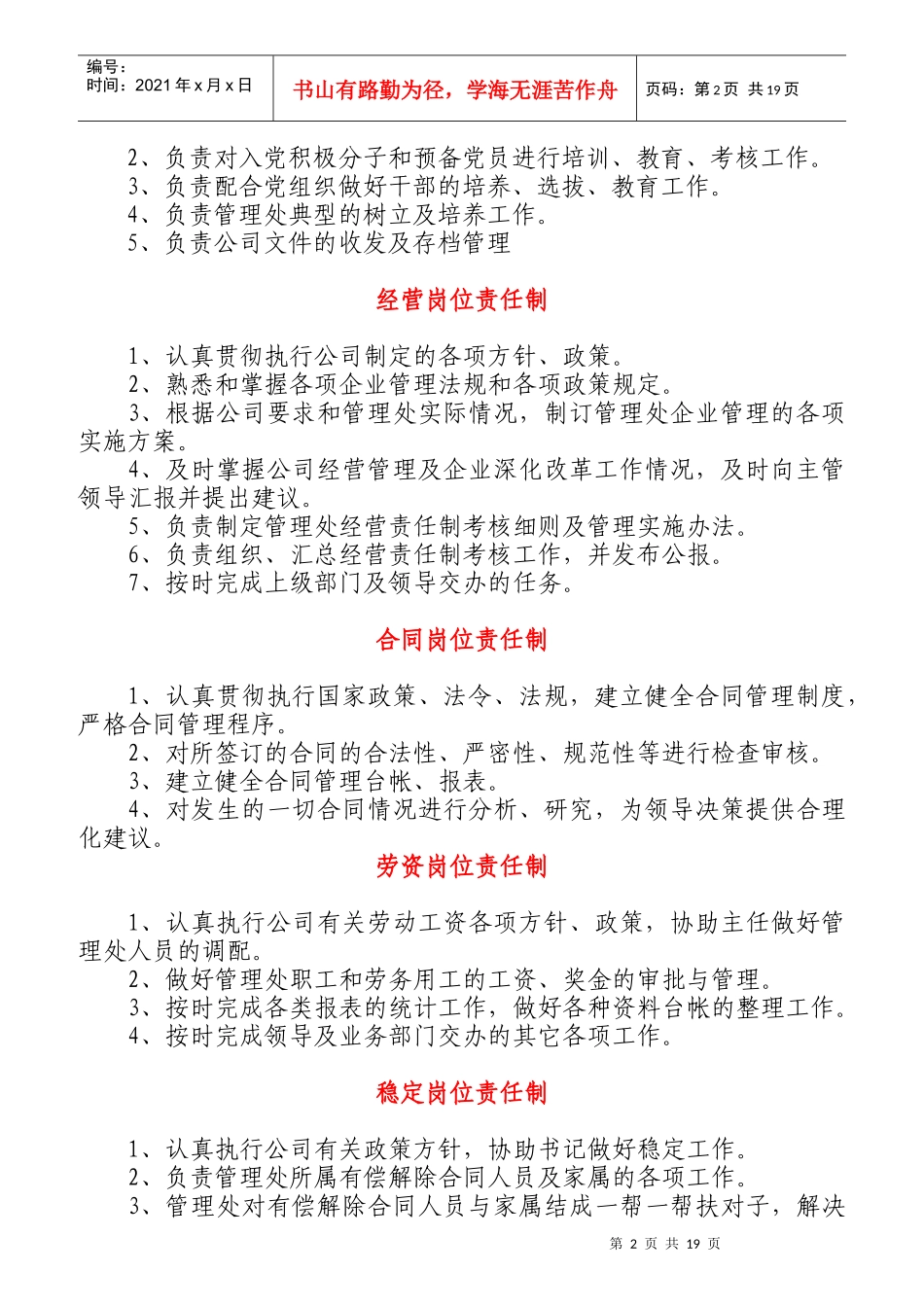
岗位责任制汇编_第2页
2/19
岗位责任制汇编_第3页
3/19
第1页共19页编号:时间:2021年x月x日书山有路勤为径,学海无涯苦作舟页码:第1页共19页主任岗位责任制1、认真做好管理处全面的生产管理、经营管理,树立全方位经营战略。2、建立财务有效机制,确保生产成本及外部创收指标的完成。3、建立健全各班组、各岗位管理制度和安全生产管理规定,做到组织落实,制度落实,确保安全生产无事故。4、定期召开生产运行会和经营分析会,及时组织有关职能人员研究讨论,做出相应的决定,并组织解决和实施。5、充分发挥管理处各职能人员的作用,使各项工作顺利进行。6、配合书记全面抓好管理处的思想作风,提高队伍战斗凝聚力。书记岗位责任制1、认真做好管理处全面的思想政治教育,传达党的路线、方针和上级指示。2、负责组织抓好党支部的工作,按时召开民主生活会,加强班子建设,充分发挥领导的带头作用。3、负责管理处党员政治理论学习及典型的树立。4、搞好管理处业余文化生活,充分发挥管理处骨干分子的力量,让管理处文娱活动丰富多彩。5、配合主任抓好生产、经营及其它各方面管理工作,保证各项指标的完成。副主任岗位责任制1、协助主任组织职工全面完成各项生产经营指标。2、协助主任抓好生产、安全、设备、质量、科技、材料及各项计划等工作的开展。3、负责管理处各项工作的落实与部署,并根据管理处实际情况,做好年、季、月度计划。4、通过各项生产报表及时发现问题,解决问题。5、通过对班组考核提高服务质量,加强职工管理。组织岗位责任制1、负责党支部开展的各项组织生活。第2页共19页第1页共19页编号:时间:2021年x月x日书山有路勤为径,学海无涯苦作舟页码:第2页共19页2、负责对入党积极分子和预备党员进行培训、教育、考核工作。3、负责配合党组织做好干部的培养、选拔、教育工作。4、负责管理处典型的树立及培养工作。5、负责公司文件的收发及存档管理经营岗位责任制1、认真贯彻执行公司制定的各项方针、政策。2、熟悉和掌握各项企业管理法规和各项政策规定。3、根据公司要求和管理处实际情况,制订管理处企业管理的各项实施方案。4、及时掌握公司经营管理及企业深化改革工作情况,及时向主管领导汇报并提出建议。5、负责制定管理处经营责任制考核细则及管理实施办法。6、负责组织、汇总经营责任制考核工作,并发布公报。7、按时完成上级部门及领导交办的任务。合同岗位责任制1、认真贯彻执行国家政策、法令、法规,建立健全合同管理制度,严格合同管理程序。2、对所签订的合同的合法性、严密性、规范性等进行检查审核。3、建立健全合同管理台帐、报表。4、对发生的一切合同情况进行分析、研究,为领导决策提供合理化建议。劳资岗位责任制1、认真执行公司有关劳动工资各项方针、政策,协助主任做好管理处人员的调配。2、做好管理处职工和劳务用工的工资、奖金的审批与管理。3、按时完成各类报表的统计工作,做好各种资料台帐的整理工作。4、按时完成领导及业务部门交办的其它各项工作。稳定岗位责任制1、认真执行公司有关政策方针,协助书记做好稳定工作。2、负责管理处所属有偿解除合同人员及家属的各项工作。3、管理处对有偿解除合同人员与家属结成一帮一帮扶对子,解决第3页共19页第2页共19页编号:时间:2021年x月x日书山有路勤为径,学海无涯苦作舟页码:第3页共19页能力范围内的问题。计划统计岗位责任制1、按公司统一要求,认真做好管理处计划立项审核。2、深入施工现场,掌握具体施工情况,发现问题及时向领导汇报。3、按公司要求每季度末汇总统计报表,做到不虚报、漏报、数字准确。对报表的真实性、有效性负直接责任。4、按公司要求编制统计文字说明,分析明确情况真实,通过分析找出问题,并向领导提供准确及时的各项统计资料和数据。安全岗位责任制1、认真贯彻执行公司主管部门有关生产、交通安全、管理体系的管理方针、法规以及各项规章制度。2、负责生产、交通安全管理工作,组织机动车辆和驾驶员进行年检。3、负责制订管理处生产、交通安全管理制度和奖惩条例,并组织贯彻执行。4、加强基础工作,建立健全各种报表档案、车辆档案、驾驶档案、事故档案,组织交流安全管理经验,开展各种生产、交通安全的宣传...

1、当您付费下载文档后,您只拥有了使用权限,并不意味着购买了版权,文档只能用于自身使用,不得用于其他商业用途(如 [转卖]进行直接盈利或[编辑后售卖]进行间接盈利)。
2、本站所有内容均由合作方或网友上传,本站不对文档的完整性、权威性及其观点立场正确性做任何保证或承诺!文档内容仅供研究参考,付费前请自行鉴别。
3、如文档内容存在违规,或者侵犯商业秘密、侵犯著作权等,请点击“违规举报”。

碎片内容

岗位责任制汇编

确认删除?
VIP
微信客服
  • 扫码咨询
会员Q群
  • 会员专属群点击这里加入QQ群
客服邮箱
回到顶部