电脑桌面
添加小米粒文库到电脑桌面
安装后可以在桌面快捷访问

企业人力资源规划与组织结构设计VIP免费

企业人力资源规划与组织结构设计_第1页
1/15
企业人力资源规划与组织结构设计_第2页
2/15
企业人力资源规划与组织结构设计_第3页
3/15
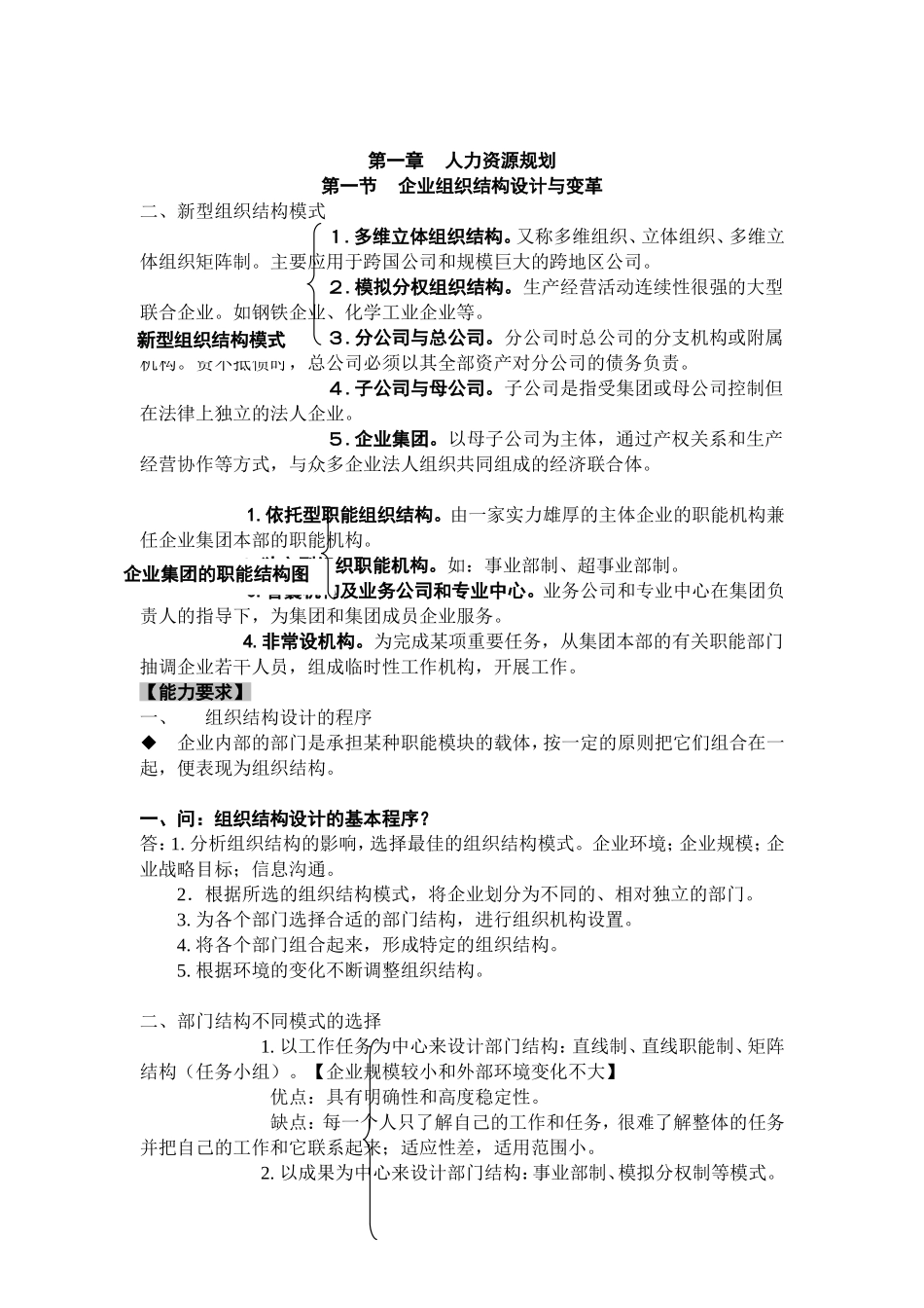
第一章人力资源规划第一节企业组织结构设计与变革二、新型组织结构模式1.多维立体组织结构。又称多维组织、立体组织、多维立体组织矩阵制。主要应用于跨国公司和规模巨大的跨地区公司。2.模拟分权组织结构。生产经营活动连续性很强的大型联合企业。如钢铁企业、化学工业企业等。3.分公司与总公司。分公司时总公司的分支机构或附属机构。资不抵债时,总公司必须以其全部资产对分公司的债务负责。4.子公司与母公司。子公司是指受集团或母公司控制但在法律上独立的法人企业。5.企业集团。以母子公司为主体,通过产权关系和生产经营协作等方式,与众多企业法人组织共同组成的经济联合体。1.依托型职能组织结构。由一家实力雄厚的主体企业的职能机构兼任企业集团本部的职能机构。2.独立型组织职能机构。如:事业部制、超事业部制。3.智囊机构及业务公司和专业中心。业务公司和专业中心在集团负责人的指导下,为集团和集团成员企业服务。4.非常设机构。为完成某项重要任务,从集团本部的有关职能部门抽调企业若干人员,组成临时性工作机构,开展工作。【能力要求】一、组织结构设计的程序◆企业内部的部门是承担某种职能模块的载体,按一定的原则把它们组合在一起,便表现为组织结构。一、问:组织结构设计的基本程序?答:1.分析组织结构的影响,选择最佳的组织结构模式。企业环境;企业规模;企业战略目标;信息沟通。2.根据所选的组织结构模式,将企业划分为不同的、相对独立的部门。3.为各个部门选择合适的部门结构,进行组织机构设置。4.将各个部门组合起来,形成特定的组织结构。5.根据环境的变化不断调整组织结构。二、部门结构不同模式的选择1.以工作任务为中心来设计部门结构:直线制、直线职能制、矩阵结构(任务小组)。【企业规模较小和外部环境变化不大】优点:具有明确性和高度稳定性。缺点:每一个人只了解自己的工作和任务,很难了解整体的任务并把自己的工作和它联系起来;适应性差,适用范围小。2.以成果为中心来设计部门结构:事业部制、模拟分权制等模式。新型组织结构模式企业集团的职能结构图【大型企业中采用】部门机构不同模式的选择优点:每个资质单位既能了解自己的任务,又能了解整个企业的任务;高度稳定性、较强的适应性。缺点:事业部制(管理费用较多);模拟分权制(明确性不强,实际工作中不易做到以成果为中心)。3.以关系为中心来设计部门结构。【特别巨大的企业或项目中】描述:只是将其他组织设计原则加以综合应用,缺乏明确性和稳定性,实用性较差。第二单元企业组织结构变革1.组织结构的功能在于分工和协调,是保证战略实施的必要手段企业战略与组织结构的关系2.组织结构服从战略。--------钱德勒(美国企业管理史学家)1.增大数量战略。(行业处于发展阶段)2.扩大地区战略。(随着行业进一步发展,要求建立职能部门)企业发展到一定的阶段,采用适合的组织发展战略,对组织结构做出相应的调整3.纵向整合战略。(行业增长阶段后期,应选择事业部制结构)4.多种经营战略。(行业成熟期,矩阵结构或经营单位结构)【能力要求】问:企业组织结构变革的程序?答:(一)、(二)、(三)。1.工作岗位说明书1.业务程序,即某项管理业务的标准化的工作内容及顺序。1.组织结构调查2.组织体系图2.业务岗位,即根据程序及分工写作要求而设置的各个职位,及职位间相互关系。3.管理业务流程3.信息传递:即岗位之间信息传递的形式(如申请单、说明书、明细表、计划表、原始凭证等)、手续、传递路线等。4.岗位责任制:即岗位的责任、权限及考核指标等。1.内外环境变化引起的企业战略和目标的改变。需要新增哪些新职能?哪些原有职能需加强?陈旧取消?(一)组织结构诊断2.组织结构分析2.哪些是决定企业经营的关键性职能?明确后应至于组织结构的中心位置。3.分析各种职能的性质及类别。分析各种职能的性质及类别。使成果性职能的位置,在非成果性之上。1.决策影响的时间。如仅影响当前一个较短时间,可放给较下层的层次或某个具体部门。3.组织决策分析2.决策对各职能的影响面。如仅涉及某一职能,由最低层次决策;影响到多项职能,由较高层次来决...

1、当您付费下载文档后,您只拥有了使用权限,并不意味着购买了版权,文档只能用于自身使用,不得用于其他商业用途(如 [转卖]进行直接盈利或[编辑后售卖]进行间接盈利)。
2、本站所有内容均由合作方或网友上传,本站不对文档的完整性、权威性及其观点立场正确性做任何保证或承诺!文档内容仅供研究参考,付费前请自行鉴别。
3、如文档内容存在违规,或者侵犯商业秘密、侵犯著作权等,请点击“违规举报”。

碎片内容

企业人力资源规划与组织结构设计

中小学资料+ 关注
实名认证
内容提供者

精美课件,值得下载

确认删除?
VIP
微信客服
  • 扫码咨询
会员Q群
  • 会员专属群点击这里加入QQ群
客服邮箱
回到顶部