电脑桌面
添加小米粒文库到电脑桌面
安装后可以在桌面快捷访问

中华高级中学九十七学年度第一学期期末校务会议记录VIP免费

中华高级中学九十七学年度第一学期期末校务会议记录_第1页
1/27
中华高级中学九十七学年度第一学期期末校务会议记录_第2页
2/27
中华高级中学九十七学年度第一学期期末校务会议记录_第3页
3/27
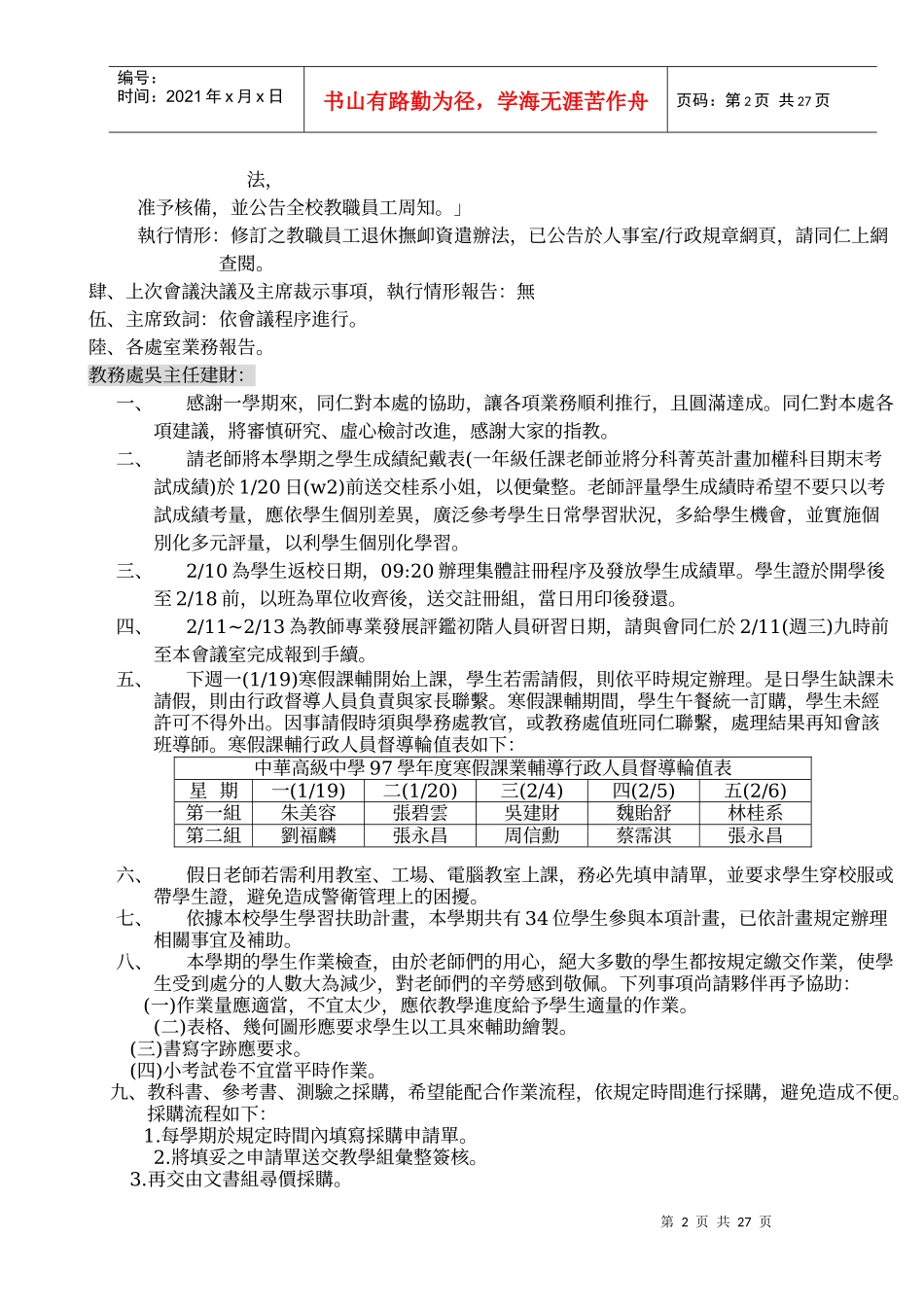
第1页共27页编号:时间:2021年x月x日书山有路勤为径,学海无涯苦作舟页码:第1页共27页中華高級中學九十七學年度第一學期期末校務會議記錄時間:民國98年元月16日上午九時三十分地點:福全樓201會議室出席:專任教職員工(如簽到簿)紀錄:張鴻瑞主席:校長卞紹莊司儀:金重陽列席:董事會祕書詹昕婷宣佈開會:應到66名,實到64名(公假1名、事假1名)。上午九時三十五分。會議程序:壹、頒獎。貳、新進人員介紹。參、宣佈重要公文。肆、上次會議決議及主席裁示事項,執行情形報告。伍、主席致詞。陸、各處室業務報告。一、教務處二、學務處三、實習處四、圖書館五、輔導室六、總務處七、進修學校及招生委員會八、人事室柒、提案討論。捌、檢討與建議(意見交流)玖、臨時動議。拾、各處室補充說明報告。拾壹、主席結論。拾貳、散會。壹、頒獎:頒發「97年資訊月資訊應用競賽」區域團體第三名,指導老師獎狀,得獎教師:黃明華老師、孫靜培老師、陳嵐瑩老師、馮玉香老師。貳、新進人員介紹:軍訓教官孫秉鈐中校:陸軍軍官學校正62期機械系畢業,歷任排、連長、生輔組長、教育部中部辦公室第六科調用人員,98/01/16到職生效。參、宣佈重要公文:一.96.01.09教中(二)字第0960500481B號各校依95.08.31公布之「各級學校學生學年學期假期辦法」訂定行事曆,是項辦法並未授與各校安排「溫書假」之規定。執行情形:行事曆未安排「溫書假」,考試日下午由各處室安排教師進修研習。二、97.10.06教育部部授教中(五)字第0970512770號函「97學年度教育視導實施計畫,請查照辦理。」執行情形:請各處室依視導重點準備,尤其93年訪視缺點應備改進資料備查。三、97.11.18教育部中部辦公室教中人字第0970592787號函「貴校修訂之教職員工出勤差假處理辦法,准予備查。」執行情形:修訂之教職員工出勤差假處理辦法,已公告於人事室/行政規章網頁,請同仁自行上網查閱。四、97.12.24教育部中部辦公室教中行字第0970520381號函「97短期促進就業措施工作計畫,請查照辦理。」執行情形:招募訊息上網公告,並電郵同仁推薦,於97年12月31日依限辦理完成。計正取吳台熙、蘭競恒兩位先生。五、98.01.05教育部部授教中人字第0970520806號函「貴校修訂之教職員工退休撫卹資遣辦第2页共27页第1页共27页编号:时间:2021年x月x日书山有路勤为径,学海无涯苦作舟页码:第2页共27页法,准予核備,並公告全校教職員工周知。」執行情形:修訂之教職員工退休撫卹資遣辦法,已公告於人事室/行政規章網頁,請同仁上網查閱。肆、上次會議決議及主席裁示事項,執行情形報告:無伍、主席致詞:依會議程序進行。陸、各處室業務報告。教務處吳主任建財:一、感謝一學期來,同仁對本處的協助,讓各項業務順利推行,且圓滿達成。同仁對本處各項建議,將審慎研究、虛心檢討改進,感謝大家的指教。二、請老師將本學期之學生成績紀戴表(一年級任課老師並將分科菁英計畫加權科目期末考試成績)於1/20日(w2)前送交桂系小姐,以便彙整。老師評量學生成績時希望不要只以考試成績考量,應依學生個別差異,廣泛參考學生日常學習狀況,多給學生機會,並實施個別化多元評量,以利學生個別化學習。三、2/10為學生返校日期,09:20辦理集體註冊程序及發放學生成績單。學生證於開學後至2/18前,以班為單位收齊後,送交註冊組,當日用印後發還。四、2/11~2/13為教師專業發展評鑑初階人員研習日期,請與會同仁於2/11(週三)九時前至本會議室完成報到手續。五、下週一(1/19)寒假課輔開始上課,學生若需請假,則依平時規定辦理。是日學生缺課未請假,則由行政督導人員負責與家長聯繫。寒假課輔期間,學生午餐統一訂購,學生未經許可不得外出。因事請假時須與學務處教官,或教務處值班同仁聯繫,處理結果再知會該班導師。寒假課輔行政人員督導輪值表如下:六、假日老師若需利用教室、工場、電腦教室上課,務必先填申請單,並要求學生穿校服或帶學生證,避免造成警衛管理上的困擾。七、依據本校學生學習扶助計畫,本學期共有34位學生參與本項計畫,已依計畫規定辦理相關事宜及補助。八、本學期的學生作業檢查,由於老師們的用心,絕大多數的學生...

1、当您付费下载文档后,您只拥有了使用权限,并不意味着购买了版权,文档只能用于自身使用,不得用于其他商业用途(如 [转卖]进行直接盈利或[编辑后售卖]进行间接盈利)。
2、本站所有内容均由合作方或网友上传,本站不对文档的完整性、权威性及其观点立场正确性做任何保证或承诺!文档内容仅供研究参考,付费前请自行鉴别。
3、如文档内容存在违规,或者侵犯商业秘密、侵犯著作权等,请点击“违规举报”。

碎片内容

中华高级中学九十七学年度第一学期期末校务会议记录

中小学资料+ 关注
实名认证
内容提供者

精美课件,值得下载

确认删除?
VIP
微信客服
  • 扫码咨询
会员Q群
  • 会员专属群点击这里加入QQ群
客服邮箱
回到顶部