电脑桌面
添加小米粒文库到电脑桌面
安装后可以在桌面快捷访问

基层干部选拔考核办法VIP免费

基层干部选拔考核办法_第1页
1/7
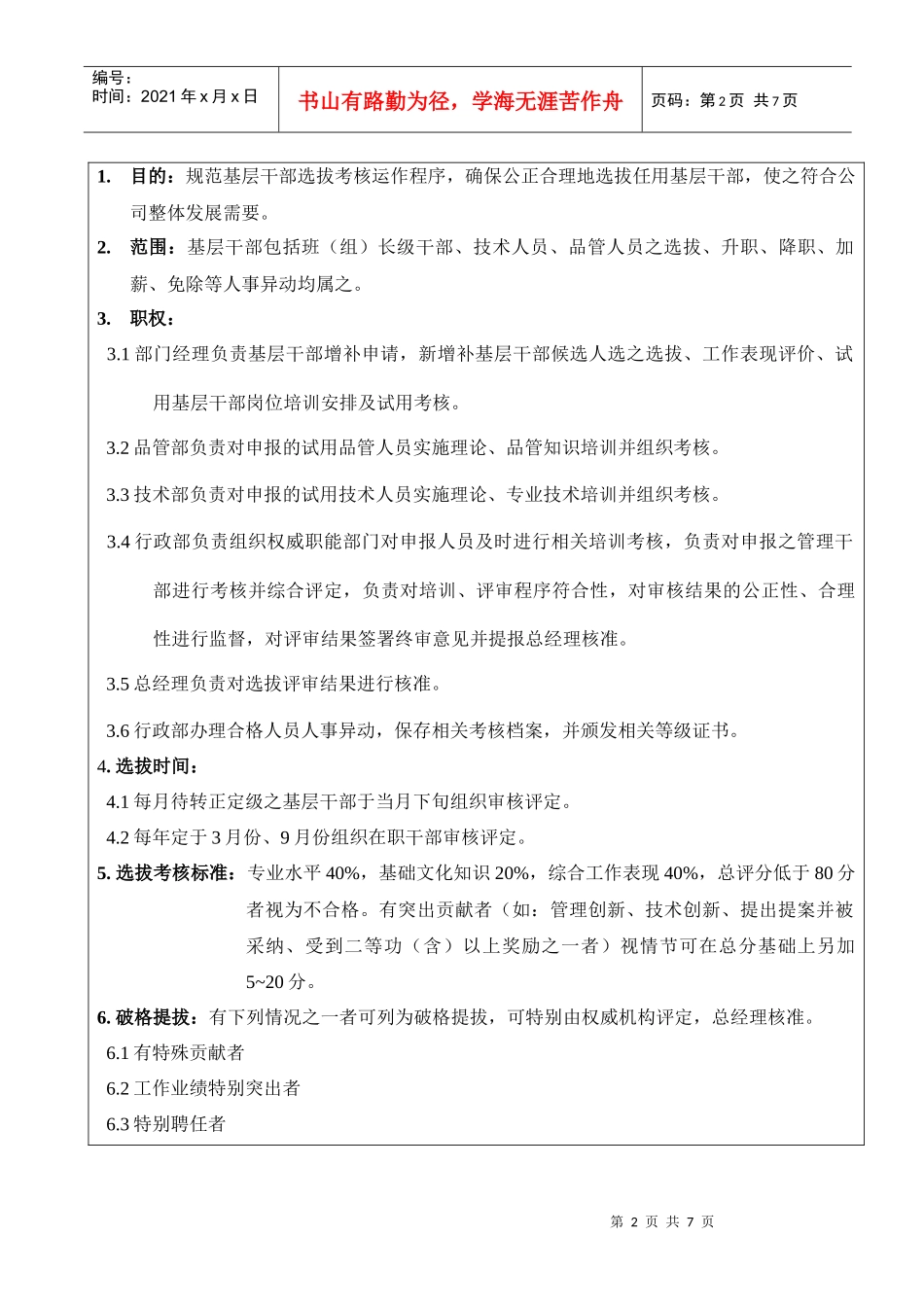
基层干部选拔考核办法_第2页
2/7
基层干部选拔考核办法_第3页
3/7
第1页共7页编号:时间:2021年x月x日书山有路勤为径,学海无涯苦作舟页码:第1页共7页SBS福建浔兴集团拉链制造有限公司内部管理文件文件编号G.X015版次A/0基层干部选拔考核办法生效日期2001.08.25页数共3页第1页第2页共7页第1页共7页编号:时间:2021年x月x日书山有路勤为径,学海无涯苦作舟页码:第2页共7页1.目的:规范基层干部选拔考核运作程序,确保公正合理地选拔任用基层干部,使之符合公司整体发展需要。2.范围:基层干部包括班(组)长级干部、技术人员、品管人员之选拔、升职、降职、加薪、免除等人事异动均属之。3.职权:3.1部门经理负责基层干部增补申请,新增补基层干部候选人选之选拔、工作表现评价、试用基层干部岗位培训安排及试用考核。3.2品管部负责对申报的试用品管人员实施理论、品管知识培训并组织考核。3.3技术部负责对申报的试用技术人员实施理论、专业技术培训并组织考核。3.4行政部负责组织权威职能部门对申报人员及时进行相关培训考核,负责对申报之管理干部进行考核并综合评定,负责对培训、评审程序符合性,对审核结果的公正性、合理性进行监督,对评审结果签署终审意见并提报总经理核准。3.5总经理负责对选拔评审结果进行核准。3.6行政部办理合格人员人事异动,保存相关考核档案,并颁发相关等级证书。4.选拔时间:4.1每月待转正定级之基层干部于当月下旬组织审核评定。4.2每年定于3月份、9月份组织在职干部审核评定。5.选拔考核标准:专业水平40%,基础文化知识20%,综合工作表现40%,总评分低于80分者视为不合格。有突出贡献者(如:管理创新、技术创新、提出提案并被采纳、受到二等功(含)以上奖励之一者)视情节可在总分基础上另加5~20分。6.破格提拔:有下列情况之一者可列为破格提拔,可特别由权威机构评定,总经理核准。6.1有特殊贡献者6.2工作业绩特别突出者6.3特别聘任者第3页共7页第2页共7页编号:时间:2021年x月x日书山有路勤为径,学海无涯苦作舟页码:第3页共7页SBS福建浔兴集团拉链制造有限公司内部管理文件文件编号G.X015版次A/0基层干部选拔考核办法生效日期2001.08.25页数共3页第2页第4页共7页第3页共7页编号:时间:2021年x月x日书山有路勤为径,学海无涯苦作舟页码:第4页共7页7.基层干部选拔流程:选拔流程NOOKNO否品管技术管理否用人单位提出增补基层干部申请部门经理审核并申报总经理核准公司内部选拔用人单位提出候选人名单部门经理审核行政部组织资料并安排专业审核品管部面试技术部面试分管副总(总助)面试总经理核准1.提报新增岗位理由。2.新增岗位职务说明。3.拟定新增人员基本资格。1.候选人符合基本资格。2.候选人的工作评价。3.候选人数应超过增补人数的50%。1.候选基本资料。2.候选人奖惩资料。3.候选人培训记录。4.候选人提案及技改记录。1.确定候选人是否具备专业知识。2.确定候选人是否具备专业条件及潜力评估。人力资源部外招按照《人事管理办法》进行。第5页共7页第4页共7页编号:时间:2021年x月x日书山有路勤为径,学海无涯苦作舟页码:第5页共7页第6页共7页第5页共7页编号:时间:2021年x月x日书山有路勤为径,学海无涯苦作舟页码:第6页共7页SBS福建浔兴集团拉链制造有限公司内部管理文件文件编号G.X015版次A/0基层干部选拔考核办法生效日期2001.08.25页数共3页第3页第7页共7页第6页共7页编号:时间:2021年x月x日书山有路勤为径,学海无涯苦作舟页码:第7页共7页8.基层干部试用转正流程:技术技术NO编制审查核准试用期待转正人员品管部专业培训技术部专业培训行政部管理培训用人单位试用并对试用结果评价部门经理审核品管部考试技术部考试行政部考试行政部评审考核材料并呈报总经理核准行政部办理手续1.第一次测试未通过者返回试用阶段,参加第二轮测试。2.第二轮测试不合格者退回原岗位。品管管理管理品管

1、当您付费下载文档后,您只拥有了使用权限,并不意味着购买了版权,文档只能用于自身使用,不得用于其他商业用途(如 [转卖]进行直接盈利或[编辑后售卖]进行间接盈利)。
2、本站所有内容均由合作方或网友上传,本站不对文档的完整性、权威性及其观点立场正确性做任何保证或承诺!文档内容仅供研究参考,付费前请自行鉴别。
3、如文档内容存在违规,或者侵犯商业秘密、侵犯著作权等,请点击“违规举报”。

碎片内容

基层干部选拔考核办法

中小学资料+ 关注
实名认证
内容提供者

精美课件,值得下载

确认删除?
VIP
微信客服
  • 扫码咨询
会员Q群
  • 会员专属群点击这里加入QQ群
客服邮箱
回到顶部