电脑桌面
添加小米粒文库到电脑桌面
安装后可以在桌面快捷访问

C8测评系列-销售潜能测试分析VIP免费

C8测评系列-销售潜能测试分析_第1页
1/19
C8测评系列-销售潜能测试分析_第2页
2/19
C8测评系列-销售潜能测试分析_第3页
3/19
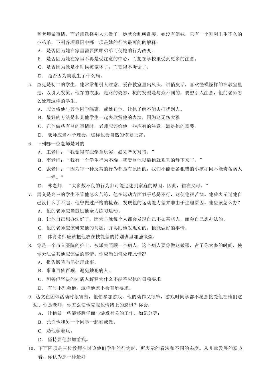
销售人员潜能测试C卷(试卷纸)一、在这份测验小册子上,不要任何字或划任何记录,你的答案,都要划在答案纸上,请不要翻开二、说明:这份测试测试包括许多要处理的情况与问题。请你仔细阅读每种情况,然后从拟定的四个答案中选择一个你认为最合适的答案例:你是儿童福利院的顾问,社内有一个儿童,不服从你的领导与忠告,因而破坏了这个团体的良好风气,在这种情况下,你应该怎么办?A、这个儿童转移到另一个地方的福利社B、社内其他儿童商讨此问题C、和这个儿童商谈这个问题,并设法得到他的合作D、这件事告诉他的父母作答方法;在以上已拟定的四个答案中,C是最适合的答案,那么就在下面的方格内打“√”□A□B□C□D三、现在,请你将答案的第一道题找到,预备开始作答这份测验,限时30分钟,请尽量地做,不但要快,并且要避免错误,等你要停止的时候,就不要再做下去请翻开测验小测,从第一题作起。预备,开始四、注意:每个情况只要选一个答案1.一个多月来,学校走廊的衣柜存放柜里遗失了好多东西,后来老师在放大衣的存放柜旁捉到了杰民。他承认了偷窃的事,这位老师知道杰民的家庭很穷,他没有零用钱,吃的东西也不够营养。这个老师应该怎么办?A.借给他够用的一星期的零用钱,并且可能的话,再给他一个苹果,一个面包或一些糖果。B.帮助他找到一份工作,使他有能力自己满足这些需要。C.告诉他做贼是常被捉到的,假如他在犯,必须从严处理。D.以他为例,告诉其他学生,他曾偷了那些失窃的东西。2.阿强是一年级的学生,他在操场上很活跃,但是他在教室里不肯参加活动,当老师硬要他参加活动时,他常常大声哭叫,假若你是他的老师,你应该怎么办?你会A.想他大概是害怕,劝他参加。B.要他父母把他留在家里一年,因为你相信他尚未到上学的年龄。C.为使教室的气氛和谐,允许他只参加他愿意参加的活动。D.鼓励他逐渐地参加。3.建平是六年级的学生,他喜欢用工具做东西,并很高兴帮忙整理图书室的书籍和布置阅览室。但他觉得算术很难而且尽量设法逃避。他也常常逃学。你怎么处理这种逃学问题?你会:A.告诉他这样做是多么的严重,并设法让他了解他的做法是错误。B.尝试去发现他问题的原因,并告诉他只要他不在逃课,你就不要求他做算术。C.称赞他的机械能力,并且在适当的时候,指定他在做一些牵涉到算术的机械工作。D.告诉他逃学是不可饶恕的过错。4.八岁的美羲最近抢着回答问题,插嘴,并且在每一项活动中要做受人注意的中心人物。假如她想要替老师做事情,而老师选择别人去做了,她就会乱叫乱哭,她没有姐妹,只有一个刚刚出生不久的小弟弟,下列各项原因中哪一项是她的行为最可能的解释;A.是否因为她在家里需要照顾弟弟而使她的行为改变。B.是否因为她在家里不再是受注意的中心,而想在学校里受到更多的注意。C.是否因为她是小时候被宠坏了,而变得不听话了。D.是否因为美羲生了什么病。5.杰克是初二的学生,他常常想引人注意,爱在教室里出风头,讲俏皮话,喜欢怪模怪样的在教室里走,以引人发笑。他穿的衣服,走路的姿态,梳的发型是与众不同的,要想引人注意,他的老师怎么处理这样的学生。A.应该将他与其他同学隔离,或处罚他,让他了解不能去打扰别人。B.最好的方法是和其他学生一起去欣赏他的表演,因为这无伤大雅C.在他做些有益的事情时,老师应该给他一些应有的注意,满足他的需要。D.老师应当不予理会,这样他会自然的恢复正常。6.下列哪一位老师是对的A.王老师:“我觉得有些学童玩劣,必须严厉对待。”B.李老师:“我有一个学生行为不端,我责骂他以后他就乖乖的静下来了。”C.张老师:“因为每一种反常的行为都是有原因的,我们不能责备犯错的小孩如同不能责备病人一样。”D.林老师:“大多数不良的行为都可能追述到家庭的原因,因此,错在父母。”7.雷义是高三的学生不管他怎么苦练,他在运动方面似乎总是不行,这使他很苦恼。他曾表示过他自己没什么了不起,他曾做过严格的检查,发现他的运动能力差并非由于生理原因。他应该怎么办?A.他的老师应当鼓励他全力练习运动。B.让他自己想办法好了,因为早晚每个人都会发现自己不...

1、当您付费下载文档后,您只拥有了使用权限,并不意味着购买了版权,文档只能用于自身使用,不得用于其他商业用途(如 [转卖]进行直接盈利或[编辑后售卖]进行间接盈利)。
2、本站所有内容均由合作方或网友上传,本站不对文档的完整性、权威性及其观点立场正确性做任何保证或承诺!文档内容仅供研究参考,付费前请自行鉴别。
3、如文档内容存在违规,或者侵犯商业秘密、侵犯著作权等,请点击“违规举报”。

碎片内容

C8测评系列-销售潜能测试分析

您可能关注的文档

确认删除?
VIP
微信客服
  • 扫码咨询
会员Q群
  • 会员专属群点击这里加入QQ群
客服邮箱
回到顶部