电脑桌面
添加小米粒文库到电脑桌面
安装后可以在桌面快捷访问

模板制作、安装及拆除施工技术交底VIP免费

模板制作、安装及拆除施工技术交底_第1页
1/4
模板制作、安装及拆除施工技术交底_第2页
2/4
模板制作、安装及拆除施工技术交底_第3页
3/4
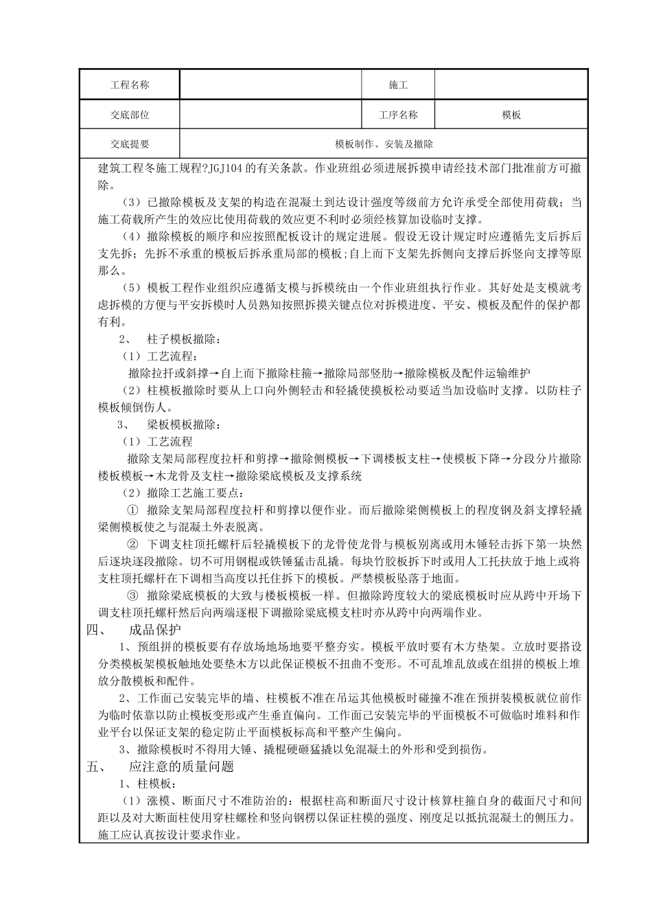
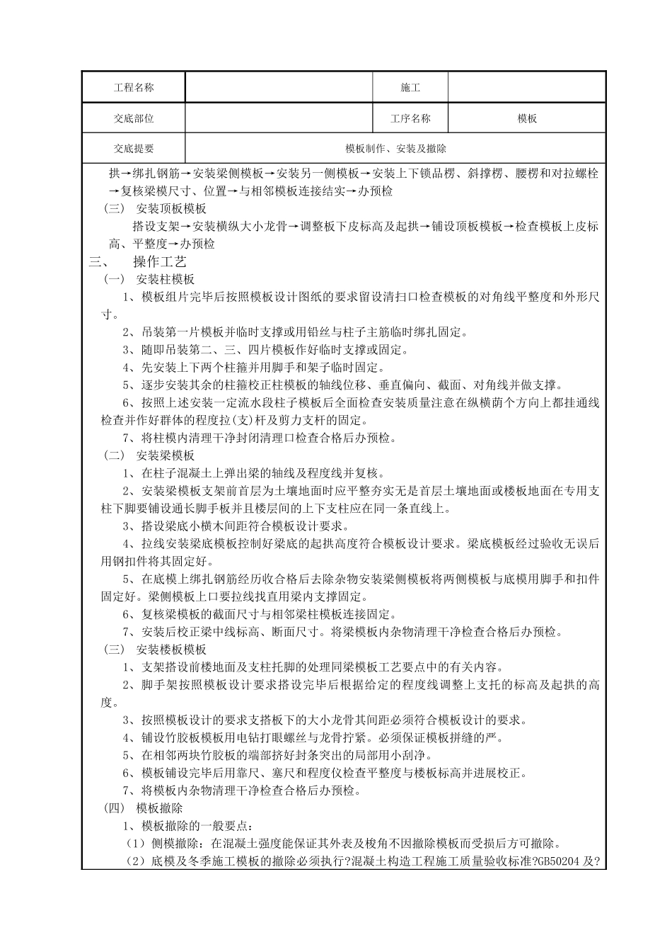
施工技术交底记录C1.11编:工程名称施工交底部位工序名称模板交底提要模板制作、安装及撤除交底内容:一、施工准备(一)作业条件1、板设计:根据工程构造型式和特点及现场施工条件对模板进展设计确定模板平面布置纵横龙骨规格、数量、排列尺寸柱箍选用的型式和间距梁板支撑间距梁柱节点、主次梁节点大样。验算模板和支撑的强度、刚度及稳定性。绘制全套模板设计图(模板平面布置图、分块图、组装图、加固大样图、节点大样图、零件加工图和非定型零件的拼接加工图)。模板的数量应在模板设计时按流水段划分进展综合研究确定模板的合理配制数量。2、模板拼装:(1)拼装场地夯实平整条件答应时可设拼装操作平台。(2)按模板设计图尺寸采用沉头自攻螺丝将竹胶板与方木拼成整片模板按缝处要求附加小龙骨。(3)竹胶板模板锯开的边及时用防水油漆封边两道防止竹胶板模板使用过程中开裂、起皮。3、模板加工好后专人认真检查模板规格尺寸按照配模图编并均匀涂刷隔离剂分规格码放并有防雨、防潮、防砸措施。4、放好轴线、模板边线、程度控制标高模板底口平整、坚实假设达不到要求的应做水泥砂浆找平层柱子加固用的地锚己预埋好且可以使用。5、根底、柱子钢筋绑扎完毕水电线及预埋件已安装绑好钢筋保护层垫块并好隐蔽验收手续。(二)材料要求1、竹胶板模板:尺寸(1220×2440mm)、厚度15mm。2、方木:50×100mm、100×100mm方木要求规格统一尺寸规矩。3、对拉螺栓:采用φ14以上的Ⅰ级钢筋(用HPB235)双边套丝扣并且两边带好两个螺母沾油备用。4、隔离剂:严禁使用油性隔离剂必须使用水性隔离剂。5、模板截面支撑用料:采用钢筋支撑两端点好防锈漆。(三)施工机具1、木工圆锯、木工平刨、压刨、手提电锯、手提压刨、打眼电钻、线坠、靠尺板、方尺、铁程度、撬棍等。2、支撑体系:柱箍、钢支柱、钢脚手架或碗扣脚手架等。二、工艺流程(一)安装柱模板搭设安装脚手架→沿模板边线贴封条→立柱子片模→安装柱箍→校正柱子方正、垂直和位置→全面检查校正→群体固定→办预检(二)安装梁模板弹出梁轴线及程度线并进展复核→搭设梁模板支架→安装梁底楞→安装梁底模板→梁底起工程名称施工交底部位工序名称模板交底提要模板制作、安装及撤除拱→绑扎钢筋→安装梁侧模板→安装另一侧模板→安装上下锁品楞、斜撑楞、腰楞和对拉螺栓→复核梁模尺寸、位置→与相邻模板连接结实→办预检(三)安装顶板模板搭设支架→安装横纵大小龙骨→调整板下皮标高及起拱→铺设顶板模板→检查模板上皮标高、平整度→办预检三、操作工艺(一)安装柱模板1、模板组片完毕后按照模板设计图纸的要求留设清扫口检查模板的对角线平整度和外形尺寸。2、吊装第一片模板并临时支撑或用铅丝与柱子主筋临时绑扎固定。3、随即吊装第二、三、四片模板作好临时支撑或固定。4、先安装上下两个柱箍并用脚手和架子临时固定。5、逐步安装其余的柱箍校正柱模板的轴线位移、垂直偏向、截面、对角线并做支撑。6、按照上述安装一定流水段柱子模板后全面检查安装质量注意在纵横荫个方向上都挂通线检查并作好群体的程度拉(支)杆及剪力支杆的固定。7、将柱模内清理干净封闭清理口检查合格后办预检。(二)安装梁模板1、在柱子混凝土上弹出梁的轴线及程度线并复核。2、安装梁模板支架前首层为土壤地面时应平整夯实无是首层土壤地面或楼板地面在专用支柱下脚要铺设通长脚手板并且楼层间的上下支柱应在同一条直线上。3、搭设梁底小横木间距符合模板设计要求。4、拉线安装梁底模板控制好梁底的起拱高度符合模板设计要求。梁底模板经过验收无误后用钢扣件将其固定好。5、在底模上绑扎钢筋经历收合格后去除杂物安装梁侧模板将两侧模板与底模用脚手和扣件固定好。梁侧模板上口要拉线找直用梁内支撑固定。6、复核梁模板的截面尺寸与相邻梁柱模板连接固定。7、安装后校正梁中线标高、断面尺寸。将梁模板内杂物清理干净检查合格后办预检。(三)安装楼板模板1、支架搭设前楼地面及支柱托脚的处理同梁模板工艺要点中的有关内容。2、脚手架按照模板设计要求搭设完毕后根据给定的程度线调整上支托的标高及起拱的高度。3、按照模板设计的要求支搭板下的大小龙骨其间距必须符合...

1、当您付费下载文档后,您只拥有了使用权限,并不意味着购买了版权,文档只能用于自身使用,不得用于其他商业用途(如 [转卖]进行直接盈利或[编辑后售卖]进行间接盈利)。
2、本站所有内容均由合作方或网友上传,本站不对文档的完整性、权威性及其观点立场正确性做任何保证或承诺!文档内容仅供研究参考,付费前请自行鉴别。
3、如文档内容存在违规,或者侵犯商业秘密、侵犯著作权等,请点击“违规举报”。

碎片内容

模板制作、安装及拆除施工技术交底

您可能关注的文档

确认删除?
VIP
微信客服
  • 扫码咨询
会员Q群
  • 会员专属群点击这里加入QQ群
客服邮箱
回到顶部