电脑桌面
添加小米粒文库到电脑桌面
安装后可以在桌面快捷访问

沥青路面交底VIP专享VIP免费

沥青路面交底_第1页
1/4
沥青路面交底_第2页
2/4
沥青路面交底_第3页
3/4
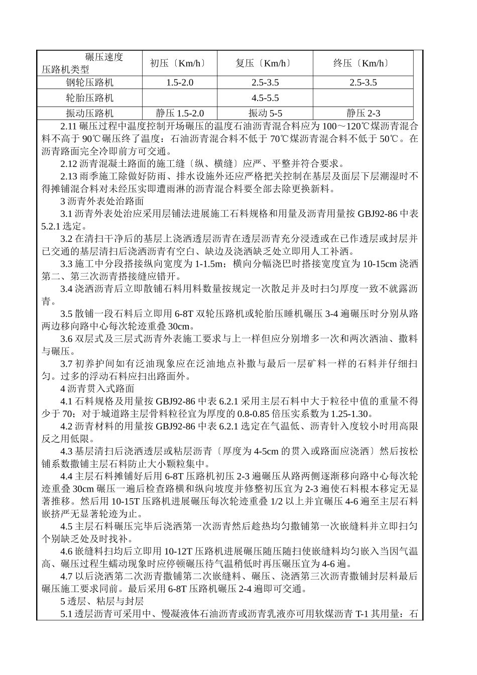
工程施工质量技术交底卡工程名称:节能大厦分部工程道路工程施工工程部位:沥青路面施工中天宝业集团1施工前准备工作1.1施工前应对路面基层或作基层用的旧路面的质量进展检查符合要求前方可修筑沥青面层。1.2施工前须对沥青材料、矿料和矿粉进展化验分析经化验合格前方可进展沥青混合料的拌制。2沥青混凝土和沥青碎石路面施工2.1沥青混凝土混合料和沥青碎石混合料的矿料级配应分别符合GBJ92-86中表7.2.1和表7.2.2的规定。2.2沥青混凝土混合料的沥青用量由试验确定沥青碎石混合料的沥青用量宜符合GBJ92-86中表3.2.2的规定。2.3沥青混凝土及各项指标应通过马歇尔稳定度试验确定。2.4沥青混合料应在拌和厂〔场〕拌制。拌制前应根据室内配合比进展试拌以确定适宜的沥青用量拌和时间及加热和出厂温度确保沥青混合料的质量。沥青混合料各种材料的加热和出厂温度参见下表:种类加热温度℃沥青混合料出厂温度℃石油沥青煤沥青砂石矿粉石油沥青混合料130~160140~170不加热130~160煤沥青混合料100~120100~130不加热90~1202.5沥青混合料拌制时应根据配料单进料和拌制严格控制各种材料和沥青混合料的加热温度拌和后混和料应均匀一致无花白粗细料别离和结团成块现象每班必须抽样做沥青混合料、矿料级配组成的沥青用量试验假设不符合要求及时调整。2.6沥青混合料宜采用机械全路幅摊铺如分路幅摊铺时接缝应严拉直并设置样桩挖制厚度。假设机械摊铺不到的部位须采用人工摊铺时应采取扣锹摊铺不得扬锹远甩同时边用刮板往返刮2~3次到达平整即可。2.7摊铺时应控制摊铺温度石油沥青混合料不应低于100℃煤沥青混合料不应低于70℃。2.8沥青混合料的松铺系数宜通过试铺碾压亦可按下表规定采用:沥青混合料的松铺系数种类机械摊铺人工摊铺沥青混凝土混合料1.15~1.351.25~1.50沥青碎石混合料1.15~1.301.20~1.45注:细粒式沥青混合料取上限粗粒式沥青混合料取下限2.9沥青混合的碾压压路机应自路边向路中三轮式压路机每次重叠为后轮宽1/2双轮式压路机每次重叠宜为30厘米不得在新铺沥青混合料上转向、调头、左右挪动位置突然刹车和从碾压完毕的路段进出。2.10初压时用6-8双轮压路机或6-振动压路机〔静压〕初压两遍然后检查平整度路拱并予修整;复压时用10-12T三轮压路机、10T振动压路机或相应的轮胎压路机碾压4至6遍至稳定和无显著轮迹;终压时用6-8T双轮压路机或6-8T振动压路机〔静压〕2-4遍压路机碾压速度见下表:碾压速度压路机类型初压〔Km/h〕复压〔Km/h〕终压〔Km/h〕钢轮压路机1.5-2.02.5-3.52.5-3.5轮胎压路机4.5-5.5振动压路机静压1.5-2.0振动5-5静压2-32.11碾压过程中温度控制开场碾压的温度石油沥青混合料应为100~120℃煤沥青混合料不高于90℃碾压终了温度:石油沥青混合料不低于70℃煤沥青混合料不低于50℃。在沥青路面完全冷即前方可交通。2.12沥青混凝土路面的施工缝〔纵、横缝〕应严、平整并符合要求。2.13雨季施工除做好防雨、排水设施外还应严格把关控制在基层及面层下层潮湿时不得摊铺混合料对未经压实即遭雨淋的沥青混合料要全部去除更换新料。3沥青外表处治路面3.1沥青外表处治应采用层铺法进展施工石料规格和用量及沥青用量按GBJ92-86中表5.2.1选定。3.2在清扫干净后的基层上浇洒透层沥青在透层沥青充分浸透或在已作透层或封层并已交通的基层清扫后浇洒沥青有空白、缺边及浇洒缺乏处立即用人工补洒。3.3施工中分段搭接纵向宽度为1-1.5m;横向分幅浇巴时搭接宽度宜为10-15cm浇洒第二、第三次沥青搭接缝应错开。3.4浇洒沥青后立即散铺石料用料数量按规定一次散足并及时扫匀厚度一致不就露沥青。3.5散铺一段石料后立即用6-8T双轮压路机或轮胎压睡机碾压3-4遍碾压时分别从路两边移向路中心每次轮迹重叠30cm。3.6双层式及三层式沥青外表施工要求与上一样但应分别增多一次和两次洒油、撒料与碾压。3.7初养护间如有泛油现象应在泛油地点补撒与最后一层矿料一样的石料并仔细扫匀。过多的浮动石料应扫出路面外。4沥青贯入式路面4.1石料规格及用量按GBJ92-86中表6.2.1采用主层石料中大于粒径中值的重量不得少于70;对于城道路主层骨料粒径宜为厚度的0.8-0.85倍压实系数为1.25-1.30。4.2...

1、当您付费下载文档后,您只拥有了使用权限,并不意味着购买了版权,文档只能用于自身使用,不得用于其他商业用途(如 [转卖]进行直接盈利或[编辑后售卖]进行间接盈利)。
2、本站所有内容均由合作方或网友上传,本站不对文档的完整性、权威性及其观点立场正确性做任何保证或承诺!文档内容仅供研究参考,付费前请自行鉴别。
3、如文档内容存在违规,或者侵犯商业秘密、侵犯著作权等,请点击“违规举报”。

碎片内容

沥青路面交底

确认删除?
VIP
微信客服
  • 扫码咨询
会员Q群
  • 会员专属群点击这里加入QQ群
客服邮箱
回到顶部