电脑桌面
添加小米粒文库到电脑桌面
安装后可以在桌面快捷访问

LED屏销售学习资料手册(二)VIP免费

LED屏销售学习资料手册(二)_第1页
1/15
LED屏销售学习资料手册(二)_第2页
2/15
LED屏销售学习资料手册(二)_第3页
3/15
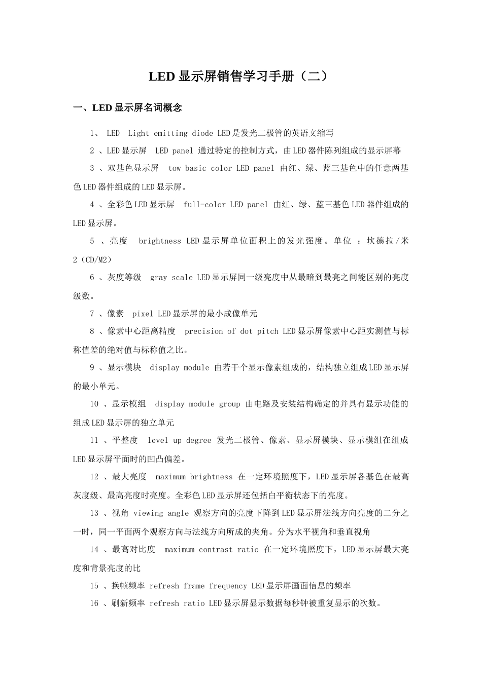
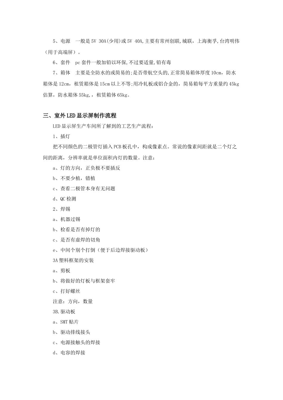
LED显示屏销售学习手册(二)一、LED显示屏名词概念1、LEDLightemittingdiodeLED是发光二极管的英语文缩写2、LED显示屏LEDpanel通过特定的控制方式,由LED器件陈列组成的显示屏幕3、双基色显示屏towbasiccolorLEDpanel由红、绿、蓝三基色中的任意两基色LED器件组成的LED显示屏。4、全彩色LED显示屏full-colorLEDpanel由红、绿、蓝三基色LED器件组成的LED显示屏。5、亮度brightnessLED显示屏单位面积上的发光强度。单位:坎德拉/米2(CD/M2)6、灰度等级grayscaleLED显示屏同一级亮度中从最暗到最亮之间能区别的亮度级数。7、像素pixelLED显示屏的最小成像单元8、像素中心距离精度precisionofdotpitchLED显示屏像素中心距实测值与标称值差的绝对值与标称值之比。9、显示模块displaymodule由若干个显示像素组成的,结构独立组成LED显示屏的最小单元。10、显示模组displaymodulegroup由电路及安装结构确定的并具有显示功能的组成LED显示屏的独立单元11、平整度levelupdegree发光二极管、像素、显示屏模块、显示模组在组成LED显示屏平面时的凹凸偏差。12、最大亮度maximumbrightness在一定环境照度下,LED显示屏各基色在最高灰度级、最高亮度时亮度。全彩色LED显示屏还包括白平衡状态下的亮度。13、视角viewingangle观察方向的亮度下降到LED显示屏法线方向亮度的二分之一时,同一平面两个观察方向与法线方向所成的夹角。分为水平视角和垂直视角14、最高对比度maximumcontrastratio在一定环境照度下,LED显示屏最大亮度和背景亮度的比15、换帧频率refreshframefrequencyLED显示屏画面信息的频率16、刷新频率refreshratioLED显示屏显示数据每秒钟被重复显示的次数。二、LED显示屏的构成1、LED发光二极管A按封装分:室外LED:546(厚度*宽度*高度)适用于室外P12.5,P14,P16,P20及以上346(厚度*宽度*高度)适用于室外P10,P12室内LED:主要是表贴08050603表贴三合一;表贴三并一;亚表贴模块;大功率型B按品牌分波长λ(nm)亮度(mcd)结片尺寸(mil)常用品牌红R625-630350-5009光磊,三安绿G520-5251600-200012AXT,士兰蓝B465-470400-50012日亚,CREE,士兰表格亮度为参考值备注:白平衡调节亮度R:G:B=3:6:1主要品牌:德国的欧司朗,美国的流明、CREE、AXT,台湾的广稼、国联(FPD)、鼎元(TK)、华汕(AOC)、汉光(HL)、艾迪森、光磊(ED),日本的有日亚、东芝,大陆的有大连路美、三安、杭州士兰明芯2、PCB板(板内的铜箔厚度不少于50um)双面板主要厚度是1.6mm四面板主要厚度是2.0mm3、驱动芯片驱动芯片有日本东芝TB62726,台湾MBI5026,MBI5024,国产16126等,国内的列驱动74C595,行驱动49534、控制系统(软件)可分为同步卡和异步卡(可脱机使用)常规同步使用:灵星雨,德普达,中庆,品锐常规异步使用:深圳励研,上海仰邦,熙讯,杰赛(全彩异步)无线模块:北京驿唐(主要支持励研控制卡)5、电源一般是5V30A(少用)或5V40A,主要有常州创联,城联,上海衡孚,台湾明伟(用于高端屏)。6、套件pc套件一般加铅以环保,不过要适量,铅有毒7、箱体主要是全防水的或简易的;是否带航空头的,正常简易箱体厚度10cm,防水箱体是12cm,租赁箱体是15cm以上不等;用冷轧板或铝合金的,简易箱每平方重量约45kg估算,防水箱体55kg,,租赁箱体65kg。三、室外LED显示屏制作流程LED显示屏生产车间所了解到的工艺生产流程:1、插灯把不同颜色的二极管灯插入PCB板孔中,构成像素点。常说的像素间距就是二个灯之间的距离,分辨率就是单位面积内灯的数量。注意:a、灯的方向,正负极不要插反b、不要少植,错植c、查看二极管本身有无问题d、QC检测2、焊锡a、机器过锡b、检看是否有掉灯的c、是否有虚焊的切角e、中间个别个打倒(便于后边焊接驱动板)3A塑料框架的安装a、剪板b、将做好的灯板与框架套牢c、打好螺丝注意:方向,数量3B.驱动板a、SMT贴片b、驱动排线接头c、电源接触头的焊接d、电容的焊接e、V线与U线的焊接4、灯板与驱动板的焊接a、将驱动板排针插入灯板中b、用锡丝焊好c、QC检测5、校板a、用挡板排齐灯b、用灯罩固定好c、QC检测,取下罩子6、检测a、接入排线检看是否有不亮的灯b、用万能表测出原因,解决注意:虚焊,...

1、当您付费下载文档后,您只拥有了使用权限,并不意味着购买了版权,文档只能用于自身使用,不得用于其他商业用途(如 [转卖]进行直接盈利或[编辑后售卖]进行间接盈利)。
2、本站所有内容均由合作方或网友上传,本站不对文档的完整性、权威性及其观点立场正确性做任何保证或承诺!文档内容仅供研究参考,付费前请自行鉴别。
3、如文档内容存在违规,或者侵犯商业秘密、侵犯著作权等,请点击“违规举报”。

碎片内容

LED屏销售学习资料手册(二)

您可能关注的文档

确认删除?
VIP
微信客服
  • 扫码咨询
会员Q群
  • 会员专属群点击这里加入QQ群
客服邮箱
回到顶部