电脑桌面
添加小米粒文库到电脑桌面
安装后可以在桌面快捷访问

2016-2017年九年级化学上册第一次月考试卷 VIP免费

2016-2017年九年级化学上册第一次月考试卷 _第1页
1/9
2016-2017年九年级化学上册第一次月考试卷 _第2页
2/9
2016-2017年九年级化学上册第一次月考试卷 _第3页
3/9
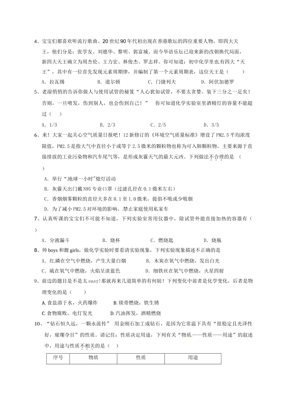
2006-2007(上)第一次月考九年级化学试卷《最炫石竹风》“美丽的石竹校区是我的爱,高高的教学楼下花正开,什么样的试卷是我呀我最爱,什么样的题目最开怀。”答曰:化学试卷。这是一张高端、大气、上档次的月考试卷!请亲们认真答题!祝你取得优异成绩!第Ⅰ卷评卷人得分零、门槛题(本题不计入总分,答对不给分,答错扣20分)0、同学们进入初三了,除了用“洪荒之力”好好拼搏一年外!还要讲学习方法。不懂问老师也是一种好方法。下列这些人中哪些是你的化学老师:()A.宋仲基胡歌古天乐王宝强B.高彦春邓海军高菲刘淑华C.陈永君凌金娇刘文革万建君D.付园慧孙杨张继科龙清泉一、选择题(每小题只有一个选项符合题意。共14个小题,每小题2分,共28分。)1、没有学化学之前,我们不知道化学是神马?其实,我们每天每时每刻都在和化学打交道。例如我们吃的食物就是化学物质。可是你想过没有,为什么我们吃的那么美味可口?是因为里面加了一些添加剂。下列物质中是食品添加剂,且过多使用会出现安全隐患的是:()A.酱油味精鸡精食醋B.苏丹红三聚氰胺苯甲酸钠山梨酸钾C.水二氧化碳白糖塑化剂D.罂粟壳麻古K粉吗啡2、假设你为巴西奥运会设计广告,奥运会若用大型遥控飞艇作广告。为了安全,艇内充入的气体最好是()A.氢气B.氧气C.氦气D.二氧化碳3、九年级化学课,老师拿着一根试管给同学们看,老师说:“试管有什么用途?”张宾说:“生产试管婴儿。”老师继续问:“怎么生产出婴儿?”张宾异想天开地说:“把爸爸和妈妈放在试管里加热。”生产试管婴儿是生物学研究的范畴,但聪明的宝宝们:取一块食盐可以从不同的角度进行研究,你认为以下不是化学研究领域的是()A.食盐由什么成分组成B.食盐的产地在哪里C.食盐有什么性质和用途D.食盐的微观结构如何4、宝宝们都喜欢听流行歌曲。20世纪90年代初出现在香港歌坛的四位重要人物,即四大天王,他们分是:张学友、刘德华、黎明、郭富城。而今华语乐坛已迎来新的改朝换代局面,新四大天王确立为周杰伦、王力宏、林俊杰、罗志祥。你可知道:初中化学里也有四大“天王”,其中有一位首先发现元素周期律,并编制了第一个元素周期表,这位天王是()A.拉瓦锡B.道尔顿C.门捷列夫D.阿伏加德罗5、老湿悄悄的告诉你做人与使用试管的秘笈“人心犹如试管,不要太贪婪。装下三分之一足矣!否则,一旦喷发,伤到别人,也会伤到自己!”你可知道化学实验室里酒精灯的容量不能超过()A.1/3B.2/3C.2/5D.3/56、来!大家一起关心空气质量日报吧!12新修订的《环境空气质量标准》增设了PM2.5平均浓度限值,PM2.5是指大气中直径小于或等于2.5微米的颗粒物也称为可入肺颗粒物,主要来源于直接排放的工业污染物和汽车尾气等,是形成灰霾天气的最大元凶。下列做法不合理的是()A.举行“地球一小时"熄灯活动B.灰霾天出门戴N95专业口罩(过滤孔径在0.1微米左右)C.香烟烟雾颗粒的直径大多在0.1至1.0微米,提倡不吸或少吸烟D.为了减小PM2.5对环境的影响,禁止家庭使用私家车7、认真听课的宝宝们不可能不知道,下列实验室常用仪器中,除试管外能直接加热的容器有()A.分液漏斗B.烧杯C.燃烧匙D.烧瓶8、帅boys和靓girls,做化学实验时要看清实验现象,下列实验现象描述不正确的是A.红磷在空气中燃烧,产生大量白烟B.木炭在氧气中燃烧,发出白光C.硫在氧气中燃烧,火焰呈淡蓝色D.细铁丝在氧气中燃烧,火星四射9、前边的题目是不是太easy!那就再来几道简单的有何妨!下列变化中前者是化学变化,后者是物理变化的是()A.食盐溶于水,火药爆炸B.镁带燃烧,铁生锈C.食物腐败,电灯发光D.汽油挥发,酒精燃烧10、“钻石恒久远,一颗永流传”用金刚石加工成钻石,是因为它常温下具有“很稳定且光泽性好,璀璨夺目”的性质。请记住:性质决定用途,下列有关“物质——性质——用途”的叙述中,用途与性质不相关的是()序号物质性质用途A氢气可燃性做燃料B氮气化学性质稳定充入食品袋中以防腐C氧气助燃性医疗急救D稀有气体化学性质稳定保护气11、再来考考你:正确的操作能保证化学实验的顺利进行。下列操作正确的是()A.将固体药品直...

1、当您付费下载文档后,您只拥有了使用权限,并不意味着购买了版权,文档只能用于自身使用,不得用于其他商业用途(如 [转卖]进行直接盈利或[编辑后售卖]进行间接盈利)。
2、本站所有内容均由合作方或网友上传,本站不对文档的完整性、权威性及其观点立场正确性做任何保证或承诺!文档内容仅供研究参考,付费前请自行鉴别。
3、如文档内容存在违规,或者侵犯商业秘密、侵犯著作权等,请点击“违规举报”。

碎片内容

2016-2017年九年级化学上册第一次月考试卷

您可能关注的文档

确认删除?
VIP
微信客服
  • 扫码咨询
会员Q群
  • 会员专属群点击这里加入QQ群
客服邮箱
回到顶部