电脑桌面
添加小米粒文库到电脑桌面
安装后可以在桌面快捷访问

CI定量调查方法VIP免费

CI定量调查方法_第1页
1/10
CI定量调查方法_第2页
2/10
CI定量调查方法_第3页
3/10
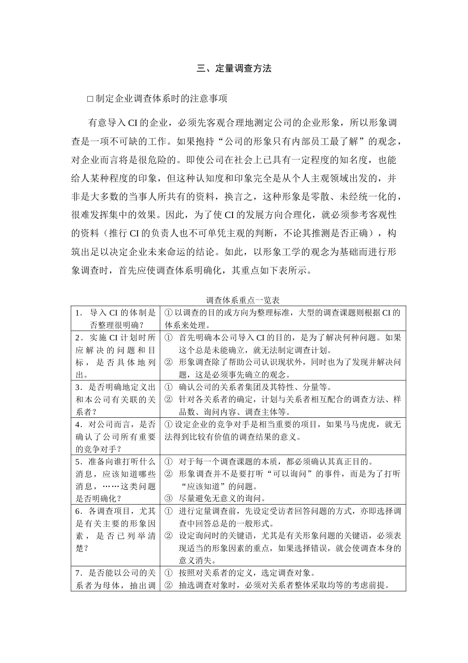
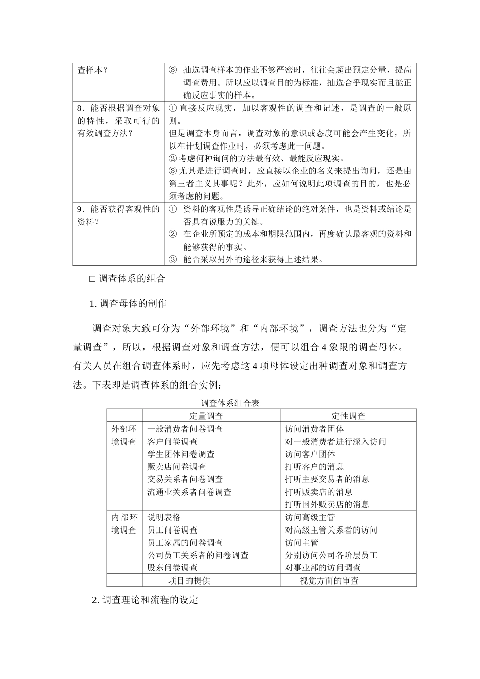
三、定量调查方法□制定企业调查体系时的注意事项有意导入CI的企业,必须先客观合理地测定公司的企业形象,所以形象调查是一项不可缺的工作。如果抱持“公司的形象只有内部员工最了解”的观念,对企业而言将是很危险的。即使公司在社会上已具有一定程度的知名度,也能给人某种程度的印象,但这种认知度和印象完全是从个人主观领域出发的,并非是大多数的当事人所共有的资料,换言之,这种形象是零散、未经统一化的,很难发挥集中的效果。因此,为了使CI的发展方向合理化,就必须参考客观性的资料(推行CI的负责人也不可单凭主观的判断,不论其推测是否正确),构筑出足以决定企业未来命运的结论。如此,以形象工学的观念为基础而进行形象调查时,首先应使调查体系明确化,其重点如下表所示。调查体系重点一览表1.导入CI的体制是否整理很明确?①以调查的目的或方向为整理标准,大型的调查课题则根据CI的体系来处理。2.实施CI计划时所应解决的问题和目标,是否具体地列出。①首先明确本公司导入CI的目的,是为了解决何种问题。如果这个总是未能确立,就无法制定调查计划。②形象调查除了帮助公司认识现状外,同时也为了发现并解决问题,这是必须事先确立的观念。3.是否明确地定义出和本公司有关联的关系者?①确认公司的关系者集团及其特性、分量等。②针对各关系者的确定,计划与关系者相互配合的调查方法、样品数、询问内容、调查主体等。4.对公司而言,是否确认了公司所有重要的竞争对手?①设定企业的竞争对手是相当重要的项目,如果马马虎虎,就无法得到比较有价值的调查结果的意义。5.准备向谁打听什么消息,应该知道哪些消息,……这类问题是否明确化?①对于每一个调查课题的本质,都必须确认其真正目的。②形象调查并不是要打听“可以询问”的事件,而是为了打听“应该知道”的问题。③尽量避免无意义的询问。6.各调查项目,尤其是有关主要的形象因素,是否已列举清楚?①进行定量调查前,先设定受访者回答问题的方式,亦即选择调查中回答总是的一般形式。②设定询问时的关键语,尤其是有关形象问题的关键语,必须表现适当的形象因素的重点,如果选择错误,就会使调查本身的意义消失。7.是否能以公司的关系者为母体,抽出调①按照对关系者的定义,选定调查对象。②抽选调查对象时,必须对关系者整体采取均等的考虑前提。查样本?③抽选调查样本的作业不够严密时,往往会超出预定分量,提高调查费用。所以应以调查目的为标准,抽选合乎现实而且能正确反应事实的样本。8.能否根据调查对象的特性,采取可行的有效调查方法?①直接反应现实,加以客观性的调查和记述,是调查的一般原则。但是调查本身而言,调查对象的意识或态度可能会产生变化,所以在计划调查作业时,必须考虑此一问题。②考虑何种询问的方法最有效、最能反应现实。③尤其是进行调查时,应直接以企业的名义来提出询问,还是由第三者主义其事呢?此外,应如何说明此项调查的目的,也是必须考虑的问题。9.能否获得客观性的资料?①资料的客观性是诱导正确结论的绝对条件,也是资料或结论是否具有说服力的关键。②在企业所预定的成本和期限范围内,再度确认最客观的资料和能够获得的事实。③能否采取另外的途径来获得上述结果。□调查体系的组合1.调查母体的制作调查对象大致可分为“外部环境”和“内部环境”,调查方法也分为“定量调查”,所以,根据调查对象和调查方法,便可以组合4象限的调查母体。有关人员在组合调查体系时,应先考虑这4项母体设定出种调查对象和调查方法。下表即是调查体系的组合实例:调查体系组合表定量调查定性调查外部环境调查一般消费者问卷调查客户问卷调查学生团体问卷调查贩卖店问卷调查交易关系者问卷调查流通业关系者问卷调查访问消费者团体对一般消费者进行深入访问访问客户团体打听客户的消息打听主要交易者的消息打听贩卖店的消息打听国外贩卖店的消息内部环境调查说明表格员工问卷调查员工家属的问卷调查公司员工关系者的问卷调查股东问卷调查访问高级主管对高级主管关系者的访问访问主管分别访问公司各阶层员工对事业部的访问调查项目的提供视觉方面的审查2.调查...

1、当您付费下载文档后,您只拥有了使用权限,并不意味着购买了版权,文档只能用于自身使用,不得用于其他商业用途(如 [转卖]进行直接盈利或[编辑后售卖]进行间接盈利)。
2、本站所有内容均由合作方或网友上传,本站不对文档的完整性、权威性及其观点立场正确性做任何保证或承诺!文档内容仅供研究参考,付费前请自行鉴别。
3、如文档内容存在违规,或者侵犯商业秘密、侵犯著作权等,请点击“违规举报”。

碎片内容

CI定量调查方法

确认删除?
VIP
微信客服
  • 扫码咨询
会员Q群
  • 会员专属群点击这里加入QQ群
客服邮箱
回到顶部