电脑桌面
添加小米粒文库到电脑桌面
安装后可以在桌面快捷访问

第一部分 人事制度VIP免费

第一部分 人事制度_第1页
1/6
第一部分 人事制度_第2页
2/6
第一部分 人事制度_第3页
3/6
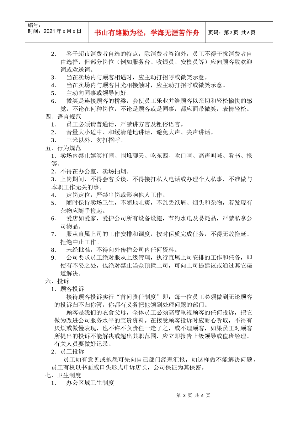
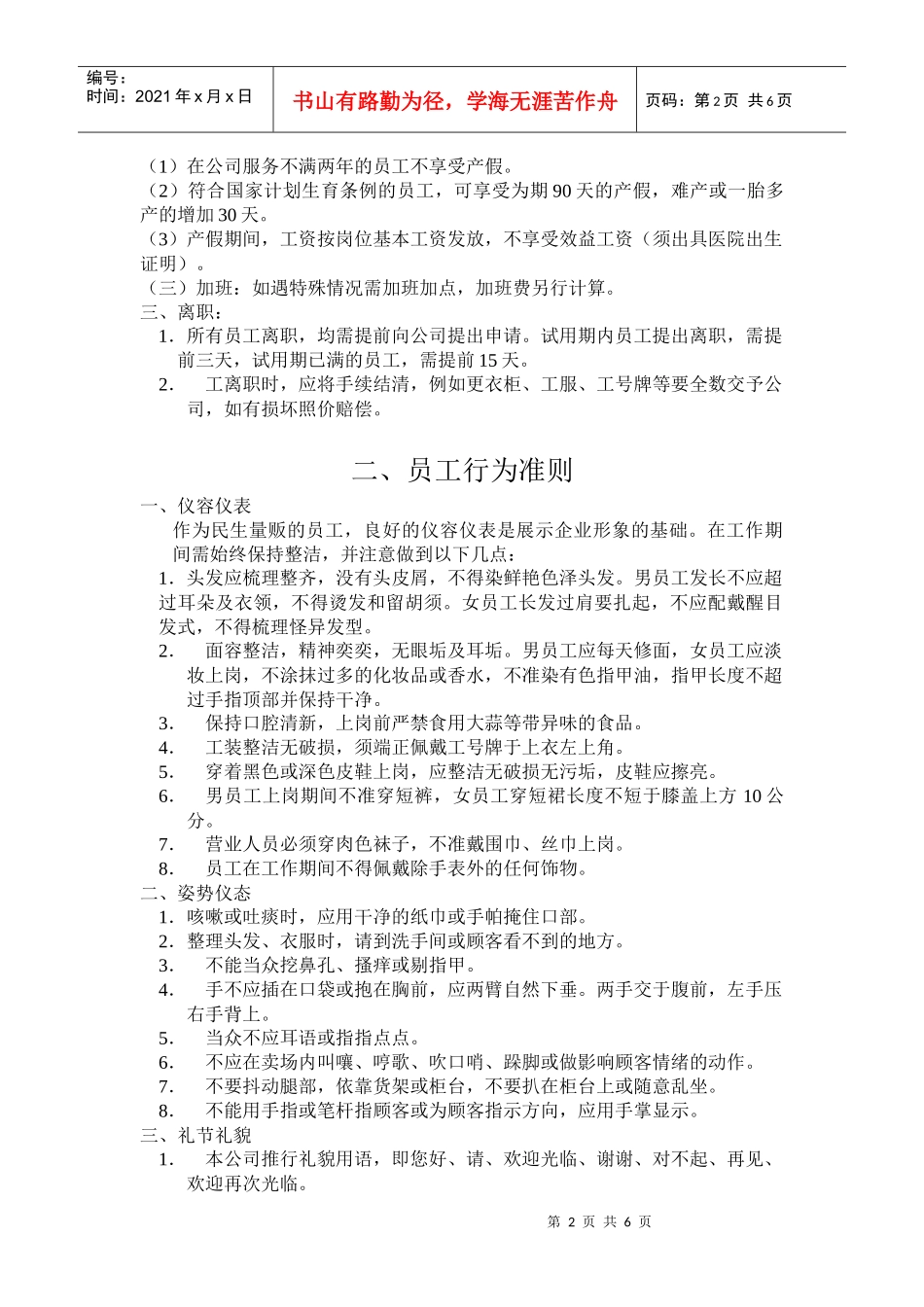
第1页共6页编号:时间:2021年x月x日书山有路勤为径,学海无涯苦作舟页码:第1页共6页一、人事制度一、公司招聘员工的条件、要求及待遇:1.应聘基本条件(1)有公安机关颁发的居民身份证,年龄在18—35周岁(特殊岗位除外)。(2)身体健康,无传染性疾病、慢性病及其他不适应在公司工作的疾病。(3)普通话标准。(4)思想品德无劣迹。2.应聘需持证件身份证、户口本、学历证明、专业技术资格证书、免冠照片一张。3应聘过程应聘者须先填写《民生量贩职务申请表》,要详尽如实。持表和相关证件由人事部门初试,用人部门复试。应聘管理职位者需经店长面试。4.试用本公司所有员工均有三个月的试用期。试用期满合格者,被录用为正式员工,试用期满不合格者,公司不予录用。员工在试用期期间享受试用期工资。二、员工劳动纪律管理:(一)迟到、早退、旷工及其处理:(1)第一次迟到扣分数5分,当月第二次迟到扣10分,当月第三次迟到扣20分,并作除名处理。(2)旷工半天,扣20分;旷工一天扣40分;连续旷工两天或累计旷工三次予以除名。(二)各种假期有关规定法定假日(有薪假)元旦一天1月1日春节三天初一至初三劳动节一天5月1日国庆节两天10月1、2日1.事假(无薪假)(1)员工无故不得请假,若因特殊原因需请假者,须提前填写《员工请假单》经批准后方可休息。(请假1天的由部门经理批准,1-3天的由部门经理报人事部经理批准,3天以上的由店长批准)(2).时间较长的假期,须提前10天申请。期限不得超过30天。(3).凡请假未经批准或假满未经批准续假者视为旷工,按旷工有关规定处理。(4).员工因急事外出,必须事前报部门主管,经批准后方可外出。2.病假(1)申请程序同事假。(2)若系急病,来不及填写请假申请单者,须提前半小时打电话向部门负责人请假,事后凭医院证明补办手续,否则按旷工处理。3.产假第2页共6页第1页共6页编号:时间:2021年x月x日书山有路勤为径,学海无涯苦作舟页码:第2页共6页(1)在公司服务不满两年的员工不享受产假。(2)符合国家计划生育条例的员工,可享受为期90天的产假,难产或一胎多产的增加30天。(3)产假期间,工资按岗位基本工资发放,不享受效益工资(须出具医院出生证明)。(三)加班:如遇特殊情况需加班加点,加班费另行计算。三、离职:1.所有员工离职,均需提前向公司提出申请。试用期内员工提出离职,需提前三天,试用期已满的员工,需提前15天。2.工离职时,应将手续结清,例如更衣柜、工服、工号牌等要全数交予公司,如有损坏照价赔偿。二、员工行为准则一、仪容仪表作为民生量贩的员工,良好的仪容仪表是展示企业形象的基础。在工作期间需始终保持整洁,并注意做到以下几点:1.头发应梳理整齐,没有头皮屑,不得染鲜艳色泽头发。男员工发长不应超过耳朵及衣领,不得烫发和留胡须。女员工长发过肩要扎起,不应配戴醒目发式,不得梳理怪异发型。2.面容整洁,精神奕奕,无眼垢及耳垢。男员工应每天修面,女员工应淡妆上岗,不涂抹过多的化妆品或香水,不准染有色指甲油,指甲长度不超过手指顶部并保持干净。3.保持口腔清新,上岗前严禁食用大蒜等带异味的食品。4.工装整洁无破损,须端正佩戴工号牌于上衣左上角。5.穿着黑色或深色皮鞋上岗,应整洁无破损无污垢,皮鞋应擦亮。6.男员工上岗期间不准穿短裤,女员工穿短裙长度不短于膝盖上方10公分。7.营业人员必须穿肉色袜子,不准戴围巾、丝巾上岗。8.员工在工作期间不得佩戴除手表外的任何饰物。二、姿势仪态1.咳嗽或吐痰时,应用干净的纸巾或手帕掩住口部。2.整理头发、衣服时,请到洗手间或顾客看不到的地方。3.不能当众挖鼻孔、搔痒或剔指甲。4.手不应插在口袋或抱在胸前,应两臂自然下垂。两手交于腹前,左手压右手背上。5.当众不应耳语或指指点点。6.不应在卖场内叫嚷、哼歌、吹口哨、跺脚或做影响顾客情绪的动作。7.不要抖动腿部,依靠货架或柜台,不要扒在柜台上或随意乱坐。8.不能用手指或笔杆指顾客或为顾客指示方向,应用手掌显示。三、礼节礼貌1.本公司推行礼貌用语,即您好、请、欢迎光临、谢谢、对不起、再见、欢迎再次光临。第3页共6页...

1、当您付费下载文档后,您只拥有了使用权限,并不意味着购买了版权,文档只能用于自身使用,不得用于其他商业用途(如 [转卖]进行直接盈利或[编辑后售卖]进行间接盈利)。
2、本站所有内容均由合作方或网友上传,本站不对文档的完整性、权威性及其观点立场正确性做任何保证或承诺!文档内容仅供研究参考,付费前请自行鉴别。
3、如文档内容存在违规,或者侵犯商业秘密、侵犯著作权等,请点击“违规举报”。

碎片内容

第一部分 人事制度

中小学教育精品资料+ 关注
实名认证
内容提供者

中小学教育资料,优质文档创作者

确认删除?
VIP
微信客服
  • 扫码咨询
会员Q群
  • 会员专属群点击这里加入QQ群
客服邮箱
回到顶部