电脑桌面
添加小米粒文库到电脑桌面
安装后可以在桌面快捷访问

行政办公室副主任岗(1)VIP免费

行政办公室副主任岗(1)_第1页
1/3
行政办公室副主任岗(1)_第2页
2/3
行政办公室副主任岗(1)_第3页
3/3
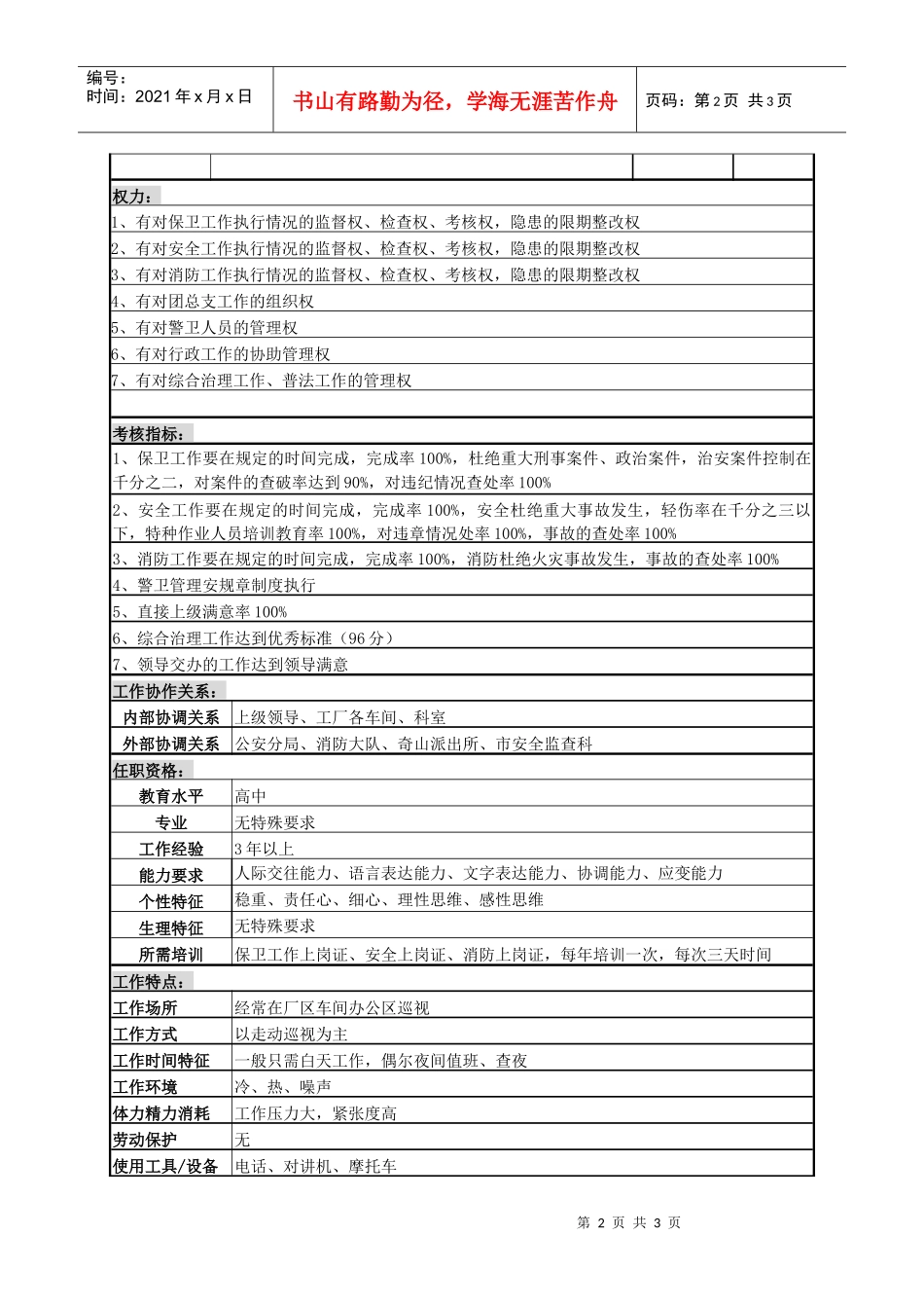
第1页共3页编号:时间:2021年x月x日书山有路勤为径,学海无涯苦作舟页码:第1页共3页一、岗位情况调查表(职务说明书)(后面附件中的职务说明书仅供参考,调查表内容填写以<填写说明>要求为准)岗位名称行政办公室副主任岗岗位编号所在部门行政办公室岗位定员1直接上级行政办公室主任岗位工资直接下级保卫干事、安全消防员、保安班班长分析人王勇所辖人员分析日期7.24本职:在行政办主任的领导下,分管工厂保卫、安全、消防、团总支、综合治理、警卫工作职责与工作任务:职责一职责表述:负责工厂保卫管理工作工作时间百分比:30%工作任务负责每日对厂区治安、车辆情况、道路畅通进行巡视;频次:1次/日用时:3h负责工厂内部安全信息的收集;频次:次/用时:负责对厂区内重点要害部位进行定期检查,组织夜间清查;负责案件预防、查处、资料的整理、上报工作;负责重大事情的现场保卫;职责二职责表述:负责工厂安全、消防管理工作工作时间百分比:30%工作任务负责监督、检查安全、消防隐患整改情况;频次:2次/日用时:30m协助分管领导成立夏季、冬季“四防”领导小组及活动方案;频次:3次/日用时:30m负责安全、消防事故的预防、查处、资料的整理、上报工作;负责组织消防教育培训、义务消防队员训练、消防实地演练负责组织工厂每月召开一次安全消防例会;负责安全教育、综合治理、普法宣传等管理工作;负责全厂安全消防设施的有效、更新;职责三职责表述:具体负责工厂保安管理工作工作时间百分比:20%工作任务负责每日检查警卫工作情况负责组织夜间查岗,厂内清查负责组织警卫人员训练参与门卫班务会职责四职责表述:其他管理工作工作时间百分比:20%工作任务协助主任进行科室的部分日常工作管理完成公司垂直上级交待的本职工作完成领导交办的其他工作第2页共3页第1页共3页编号:时间:2021年x月x日书山有路勤为径,学海无涯苦作舟页码:第2页共3页权力:1、有对保卫工作执行情况的监督权、检查权、考核权,隐患的限期整改权2、有对安全工作执行情况的监督权、检查权、考核权,隐患的限期整改权3、有对消防工作执行情况的监督权、检查权、考核权,隐患的限期整改权4、有对团总支工作的组织权5、有对警卫人员的管理权6、有对行政工作的协助管理权7、有对综合治理工作、普法工作的管理权考核指标:1、保卫工作要在规定的时间完成,完成率100%,杜绝重大刑事案件、政治案件,治安案件控制在千分之二,对案件的查破率达到90%,对违纪情况查处率100%2、安全工作要在规定的时间完成,完成率100%,安全杜绝重大事故发生,轻伤率在千分之三以下,特种作业人员培训教育率100%,对违章情况处率100%,事故的查处率100%3、消防工作要在规定的时间完成,完成率100%,消防杜绝火灾事故发生,事故的查处率100%4、警卫管理安规章制度执行5、直接上级满意率100%6、综合治理工作达到优秀标准(96分)7、领导交办的工作达到领导满意工作协作关系:内部协调关系上级领导、工厂各车间、科室外部协调关系公安分局、消防大队、奇山派出所、市安全监查科任职资格:教育水平高中专业无特殊要求工作经验3年以上能力要求人际交往能力、语言表达能力、文字表达能力、协调能力、应变能力个性特征稳重、责任心、细心、理性思维、感性思维生理特征无特殊要求所需培训保卫工作上岗证、安全上岗证、消防上岗证,每年培训一次,每次三天时间工作特点:工作场所经常在厂区车间办公区巡视工作方式以走动巡视为主工作时间特征一般只需白天工作,偶尔夜间值班、查夜工作环境冷、热、噪声体力精力消耗工作压力大,紧张度高劳动保护无使用工具/设备电话、对讲机、摩托车第3页共3页第2页共3页编号:时间:2021年x月x日书山有路勤为径,学海无涯苦作舟页码:第3页共3页所需记录文档计划、总结、通知备注:

1、当您付费下载文档后,您只拥有了使用权限,并不意味着购买了版权,文档只能用于自身使用,不得用于其他商业用途(如 [转卖]进行直接盈利或[编辑后售卖]进行间接盈利)。
2、本站所有内容均由合作方或网友上传,本站不对文档的完整性、权威性及其观点立场正确性做任何保证或承诺!文档内容仅供研究参考,付费前请自行鉴别。
3、如文档内容存在违规,或者侵犯商业秘密、侵犯著作权等,请点击“违规举报”。

碎片内容

行政办公室副主任岗(1)

确认删除?
VIP
微信客服
  • 扫码咨询
会员Q群
  • 会员专属群点击这里加入QQ群
客服邮箱
回到顶部