电脑桌面
添加小米粒文库到电脑桌面
安装后可以在桌面快捷访问

市场营销学范围大全VIP专享VIP免费

市场营销学范围大全_第1页
1/31
市场营销学范围大全_第2页
2/31
市场营销学范围大全_第3页
3/31
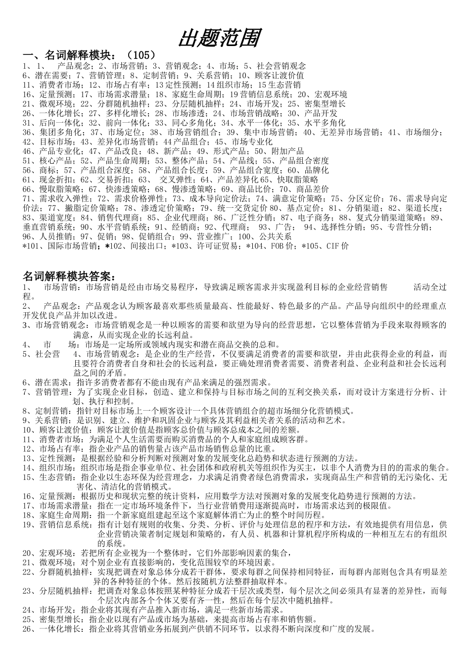
出题范围一、名词解释模块:(105)1、1、产品观念;2、市场营销;3、营销观念;4、市场;5、社会营销观念6、潜在需要;7、营销管理;8、定制营销;9、关系营销;10、顾客让渡价值11、消费者市场;12、市场占有率;13定性预测;14组织市场;15生态营销16、定量预测;17、市场需求潜量;18、家庭生命周期;19营销信息系统;20、宏观环境21、微观环境;22、分群随机抽样;23、分层随机抽样;24、市场开发;25、密集型增长26、一体化增长;27、多样化增长;28、市场渗透;24、市场营销战略;30、产品开发31、后向一体化;32、前向一体化;33、同心多角化;34、水平一体化;35、水平多角化36、集团多角化;37、市场定位;38、市场营销组合;39、集中市场营销;40、无差异市场营销;41、市场细分;42、目标市场;43、差异化市场营销;44产品组合;45、市场专业化46、产品专业化;47、产品改良;48、新产品;49、形式产品;50、附加产品51、核心产品;52、产品生命周期;53、整体产品;54、产品线;55、产品组合密度56、商标;57、产品组合深度;58、产品组合长度;59、产品组合宽度;60、品牌化61、现金折扣;62、交易折扣;63、交叉弹性;64、产品差异化65、快取脂策略66、慢取脂策略;67、快渗透策略;68、慢渗透策略;69、商品比价;70、商品差价71、需求收入弹性;72、需求价格弹性;73、成本导向定价法;74、满意定价策略;75、分区定价;76、需求导向定价法;77、撇脂定价策略;78、渗透定价策略;79、统一交货定价80、基点定价;81、分销渠道;82、渠道长度;83、渠道宽度;84、销售代理商;85、企业代理商;86、广泛性分销;87、电子商务;88、复式分销渠道策略;89、垂直营销系统;90、水平营销系统;91、经销商;92、代理商;93、广告;94、选择性分销;95、专营性分销;96、人员推销;97、促销;98、促销组合;99、营业推广;100、公共关系*101、国际市场营销;*102、间接出口;*103、许可证贸易;*104、FOB价;*105、CIF价名词解释模块答案:1、市场营销:市场营销是经由市场交易程序,导致满足顾客需求并实现盈利目标的企业经营销售活动全过程。2、产品观念:产品观念认为顾客最喜欢那些质量最高、性能最好、特色最多的产品。产品导向组织中的经理重点开发优良产品并加以改进。3、市场营销观念:市场营销观念是一种以顾客的需要和欲望为导向的经营思想,它以整体营销为手段来取得顾客的满意,从而实现企业的长远利益。4、市场:市场是一定场所或领域内现实和潜在商品交换的总和。5、社会营4、市场营销观念:是企业的生产经营,不仅要满足消费者的需要和欲望,并由此获得企业的利益,而且要符合消费者自身和社会的长远利益,要正确处理消费者需要、消费者利益、企业利益和社会长远利益之间的矛盾。6、潜在需求:指许多消费者都有不能由现有产品来满足的强烈需求。7、营销管理:为了实现企业目标,创造、建立和保持与目标市场之间的互利交换关系,而对设计方案进行分析、计划、执行和控制。8、定制营销:指针对目标市场上一个顾客设计一个具体营销组合的超市场细分化营销模式。9、关系营销:是识别、建立、维护和巩固企业与顾客及其利益相关者关系的活动和艺术。10、顾客让渡价值:顾客让渡价值是指顾客总价值与顾客总成本之间的差额。11、消费者市场:为满足个人生活需要而购买消费品的个人和家庭组成顾客群。12、市场占有率:指企业产品的销售量占该产品市场销售总量的比重。13、定性预测:是根据经验和分析判断对预测对象的发展变化总趋势和状态进行预测的方法。14、组织市场:组织市场是指企事业单位、社会团体和政府机关等组织作为买主,以非个人消费为目的的需求的集合。15、生态营销:指企业以生态环保为经营理念,力求满足消费者绿色消费需求,实现商品生产和营销的无污染化、无害化、清洁化的营销模式。16、定量预测:根据历史和现状完整的统计资料,应用数学方法对预测对象的发展变化趋势进行预测的方法。17、市场需求潜量:指在一定市场环境条件下,当行业营销费用逐渐提高时,市场需求达到的极限值。18、家庭生命周期:指一个新家庭组建起至这个家庭解体消亡为止...

1、当您付费下载文档后,您只拥有了使用权限,并不意味着购买了版权,文档只能用于自身使用,不得用于其他商业用途(如 [转卖]进行直接盈利或[编辑后售卖]进行间接盈利)。
2、本站所有内容均由合作方或网友上传,本站不对文档的完整性、权威性及其观点立场正确性做任何保证或承诺!文档内容仅供研究参考,付费前请自行鉴别。
3、如文档内容存在违规,或者侵犯商业秘密、侵犯著作权等,请点击“违规举报”。

碎片内容

市场营销学范围大全

确认删除?
VIP
微信客服
  • 扫码咨询
会员Q群
  • 会员专属群点击这里加入QQ群
客服邮箱
回到顶部