电脑桌面
添加小米粒文库到电脑桌面
安装后可以在桌面快捷访问

烧结厂岗位工作标准VIP专享VIP免费

烧结厂岗位工作标准_第1页
1/32
烧结厂岗位工作标准_第2页
2/32
烧结厂岗位工作标准_第3页
3/32
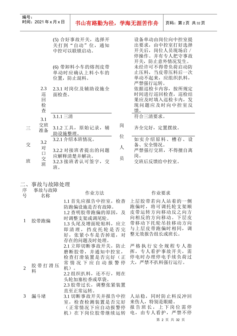
第1页共32页编号:时间:2021年x月x日书山有路勤为径,学海无涯苦作舟页码:第1页共32页受料工岗位工作标准一、作业方法与要求序号内容作业方法作业人作业要求(含安全细则)一接班1.1班前准备1.1.1两穿一戴。岗p位人员上班前四小时不准饮酒,劳动保护用品穿戴应符合安全准则要求。1.1.2班前会。按时参加并认真听取班长介绍生产情况及本班注意事项。1.2上岗检查1.2.1检查设备生产情况。设备设施齐全完好,生产操作符合工艺要求。1.3对口交接1.3.1认真听取交接班人员介绍当班生产设备情况。照明及辅助设施齐全完好。1.3.2有问题当面提出。三清达标,原始记录整洁,规范。1.3.3确认符合接班要求,办理接班手续.签字接班后再发现问题由接班者负责.二作业2.1生产准备2.1.1认真检查设备。岗位人员设备状况良好。2.1.2具备生产条件。符合安全生产条件;符合工艺生产条件。2.2生产操作2.2.1集中联锁操作(1)接生产指令后,认真检查设备,漏斗及周围环境,确认无误合好各种开关。确认上料小车对好位,燃料,熔剂的质量按厂部规定的质量要求把关,非事故状态严禁带负荷停机。(2)报告中控室,由中控室联锁启动。当运转皮带上无料时,报告中控室后方可停机。(3)系统停机或暂停上料由中控室根据生产需要进行。序号内容作业方法作业人作业要求(含安全细则)二作业2.2生产操作2.2.2非联锁操作(1)向控制室提出单机要求,并说明原因。岗位人员严格执行设备运转确认制。处理问题必须有两人以上在场处理不了报告组长或班长。(2)中控室认可后,方可进行操作。(3)中控室打非联锁后岗位人员将现场开关置“”位,然后启动设备。单动操作只限于事故处理或设备安装、检修后的试车。(4)设备运转完毕,确认运转正常。第2页共32页第1页共32页编号:时间:2021年x月x日书山有路勤为径,学海无涯苦作舟页码:第2页共32页(5)合好事故开关,选择开关打到“自动”位,通知中控可以联锁启动。设备单动由岗位向中控室提出要求,由中控室打好选择开关后,岗位人员现场启/停操作。并有专人把守事故开关,防止意外情况发生。(6)带卸料小车的熔剂皮带单动时应确认上料小车的位置,防止混料。未经许可不得带负荷启动防止压料,当皮带压料后一次单动不起来,应组织扒料,严禁强行运转。2.3巡回检查2.3.1对岗位及辅助设施全面检查。依据巡检卡内容,按所规定时间进行巡回检查,巡检结果应及时填入巡检卡内,发现问题应及时向中控室反馈。三交班3.1交班准备3.1.1三清岗位人员符合三清要求。3.1.2工具,原始记录,辅助设施整理。齐全完好,定置摆放。3.2对口交班3.2.1介绍本班情况。如实介绍原料、槽存、设备、安全情况。3.2.2对接班者提出的问题应解释清楚并解决。严禁强行交班,不得擅自离岗。3.2.3接班者认可签字,交班。交班后反馈给中控室。二、事故与故障处理序号事故与故障名称作业方法作业要求1胶带跑偏1.1首先应报告中控室,检杳防跑偏设施是否有故障。1.2查明胶带跑偏的原因,及时调整支架或调尾轮。1.3头尾及增面轮粘料,应立即清理,挡皮托轮是否完好,张紧小车是否掉道,对存在的问题及时处理。上层胶带若向人站着的一侧跑偏时,将可调托轮支架顺皮带运转方向移动反之向方向相反的方向移动。下层皮带移动下托轮吊挂移动方向与上层皮带跑偏时相同,调整无效报告组长或班长。2胶带打滑压料2.1立即切断事故开关,防止磨断胶带,并通知中控室,检查打滑装置是否完好(正常情况下应自动报警停机)。2.2组织扒料,还不行,则在头轮加塞松香或草袋。2.3胶带过长,调整张紧装置直至正常运转。严格执行安全规程专人指挥,专人看护事故开关,需停电时办理停电手续负荷过大,严禁不扒料强行运行。3漏斗堵3.1切断事故开关并报告中控室,检查检测装置是否完好(正常情况下应自动报警停机)在下岗位胶带继续运转人站稳,同时防止料反冲回来伤人,特别是眼睛。报告班长,上下岗位需停电,由专人看护,严禁不停第3页共32页第2页共32页编号:时间:2021年x月x日书山有路勤为径,学海无涯苦作舟页码:第3页共32页时捅开漏斗。3.2待漏斗畅通后,用铁管将漏斗捅干净。3.3若堵杂物,则进漏斗取出杂物(下岗位胶带必须停电)。电进漏斗。...

1、当您付费下载文档后,您只拥有了使用权限,并不意味着购买了版权,文档只能用于自身使用,不得用于其他商业用途(如 [转卖]进行直接盈利或[编辑后售卖]进行间接盈利)。
2、本站所有内容均由合作方或网友上传,本站不对文档的完整性、权威性及其观点立场正确性做任何保证或承诺!文档内容仅供研究参考,付费前请自行鉴别。
3、如文档内容存在违规,或者侵犯商业秘密、侵犯著作权等,请点击“违规举报”。

碎片内容

烧结厂岗位工作标准

中小学教育精品资料+ 关注
实名认证
内容提供者

中小学教育资料,优质文档创作者

确认删除?
VIP
微信客服
  • 扫码咨询
会员Q群
  • 会员专属群点击这里加入QQ群
客服邮箱
回到顶部