电脑桌面
添加小米粒文库到电脑桌面
安装后可以在桌面快捷访问

商业银行业务处理平台VIP免费

商业银行业务处理平台_第1页
1/13
商业银行业务处理平台_第2页
2/13
商业银行业务处理平台_第3页
3/13
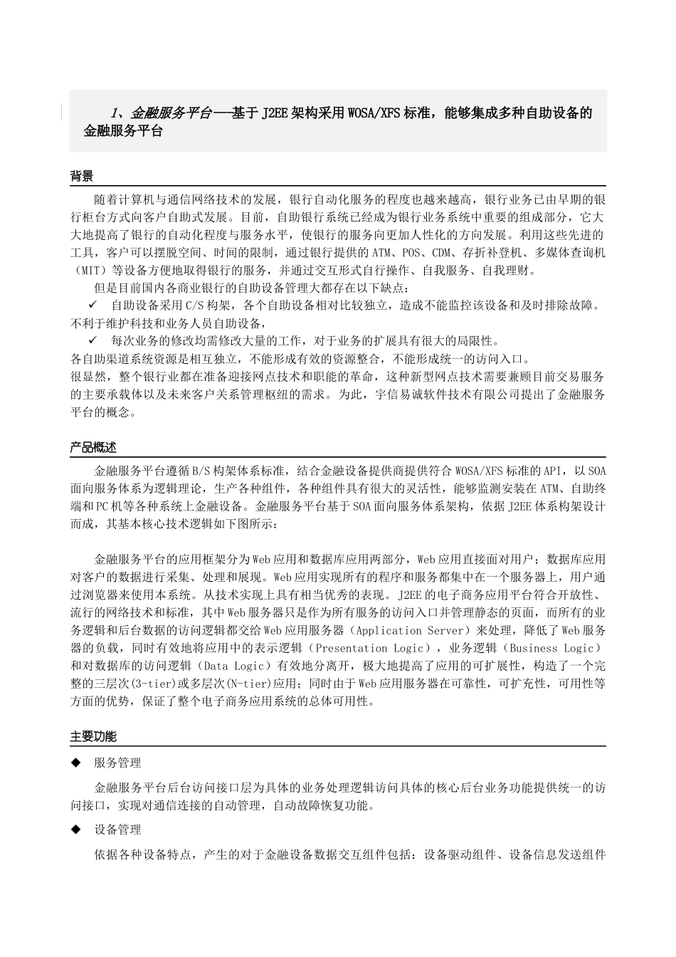
更多资料请访问.(.....)更多企业学院:...../Shop/《中小企业管理全能版》183套讲座+89700份资料...../Shop/40.shtml《总经理、高层管理》49套讲座+16388份资料...../Shop/38.shtml《中层管理学院》46套讲座+6020份资料...../Shop/39.shtml《国学智慧、易经》46套讲座...../Shop/41.shtml《人力资源学院》56套讲座+27123份资料...../Shop/44.shtml《各阶段员工培训学院》77套讲座+324份资料...../Shop/49.shtml《员工管理企业学院》67套讲座+8720份资料...../Shop/42.shtml《工厂生产管理学院》52套讲座+13920份资料...../Shop/43.shtml《财务管理学院》53套讲座+17945份资料...../Shop/45.shtml《销售经理学院》56套讲座+14350份资料...../Shop/46.shtml《销售人员培训学院》72套讲座+4879份资料...../Shop/47.shtml此资料来自:.(....)联系电话:020-.值班手机:提供50万份管理资料下载3万集企业管理资料下载1300GB高清管理讲座硬盘拷贝1、金融服务平台---基于J2EE架构采用WOSA/XFS标准,能够集成多种自助设备的金融服务平台背景随着计算机与通信网络技术的发展,银行自动化服务的程度也越来越高,银行业务已由早期的银行柜台方式向客户自助式发展。目前,自助银行系统已经成为银行业务系统中重要的组成部分,它大大地提高了银行的自动化程度与服务水平,使银行的服务向更加人性化的方向发展。利用这些先进的工具,客户可以摆脱空间、时间的限制,通过银行提供的ATM、POS、CDM、存折补登机、多媒体查询机(MIT)等设备方便地取得银行的服务,并通过交互形式自行操作、自我服务、自我理财。但是目前国内各商业银行的自助设备管理大都存在以下缺点:自助设备采用C/S构架,各个自助设备相对比较独立,造成不能监控该设备和及时排除故障。不利于维护科技和业务人员自助设备,每次业务的修改均需修改大量的工作,对于业务的扩展具有很大的局限性。各自助渠道系统资源是相互独立,不能形成有效的资源整合,不能形成统一的访问入口。很显然,整个银行业都在准备迎接网点技术和职能的革命,这种新型网点技术需要兼顾目前交易服务的主要承载体以及未来客户关系管理枢纽的需求。为此,宇信易诚软件技术有限公司提出了金融服务平台的概念。产品概述金融服务平台遵循B/S构架体系标准,结合金融设备提供商提供符合WOSA/XFS标准的API,以SOA面向服务体系为逻辑理论,生产各种组件,各种组件具有很大的灵活性,能够监测安装在ATM、自助终端和PC机等各种系统上金融设备。金融服务平台基于SOA面向服务体系架构,依据J2EE体系构架设计而成,其基本核心技术逻辑如下图所示:金融服务平台的应用框架分为Web应用和数据库应用两部分,Web应用直接面对用户;数据库应用对客户的数据进行采集、处理和展现。Web应用实现所有的程序和服务都集中在一个服务器上,用户通过浏览器来使用本系统。从技术实现上具有相当优秀的表现。J2EE的电子商务应用平台符合开放性、流行的网络技术和标准,其中Web服务器只是作为所有服务的访问入口并管理静态的页面,而所有的业务逻辑和后台数据的访问逻辑都交给Web应用服务器(ApplicationServer)来处理,降低了Web服务器的负载,同时有效地将应用中的表示逻辑(PresentationLogic),业务逻辑(BusinessLogic)和对数据库的访问逻辑(DataLogic)有效地分离开,极大地提高了应用的可扩展性,构造了一个完整的三层次(3-tier)或多层次(N-tier)应用;同时由于Web应用服务器在可靠性,可扩充性,可用性等方面的优势,保证了整个电子商务应用系统的总体可用性。主要功能服务管理金融服务平台后台访问接口层为具体的业务处理逻辑访问具体的核心后台业务功能提供统一的访问接口,实现对通信连接的自动管理,自动故障恢复功能。设备管理依据各种设备特点,产生的对于金融设备数据交互组件包括:设备驱动组件、设备信息发送组件和设备信息接受组件等设备组件。模版管理金融服务平台是一个在理论中形成的丰富逻辑形产品,具备了应用中多种常用交易的业务模型,供交易开发人员进行参照和引用。展现管理金融服务平台通过将屏幕显示区域分解为多个小的区域,页面展示时根...

1、当您付费下载文档后,您只拥有了使用权限,并不意味着购买了版权,文档只能用于自身使用,不得用于其他商业用途(如 [转卖]进行直接盈利或[编辑后售卖]进行间接盈利)。
2、本站所有内容均由合作方或网友上传,本站不对文档的完整性、权威性及其观点立场正确性做任何保证或承诺!文档内容仅供研究参考,付费前请自行鉴别。
3、如文档内容存在违规,或者侵犯商业秘密、侵犯著作权等,请点击“违规举报”。

碎片内容

商业银行业务处理平台

您可能关注的文档

确认删除?
VIP
微信客服
  • 扫码咨询
会员Q群
  • 会员专属群点击这里加入QQ群
客服邮箱
回到顶部