电脑桌面
添加小米粒文库到电脑桌面
安装后可以在桌面快捷访问

第八章环境不确定性与灾害VIP免费

第八章环境不确定性与灾害_第1页
1/20
第八章环境不确定性与灾害_第2页
2/20
第八章环境不确定性与灾害_第3页
3/20
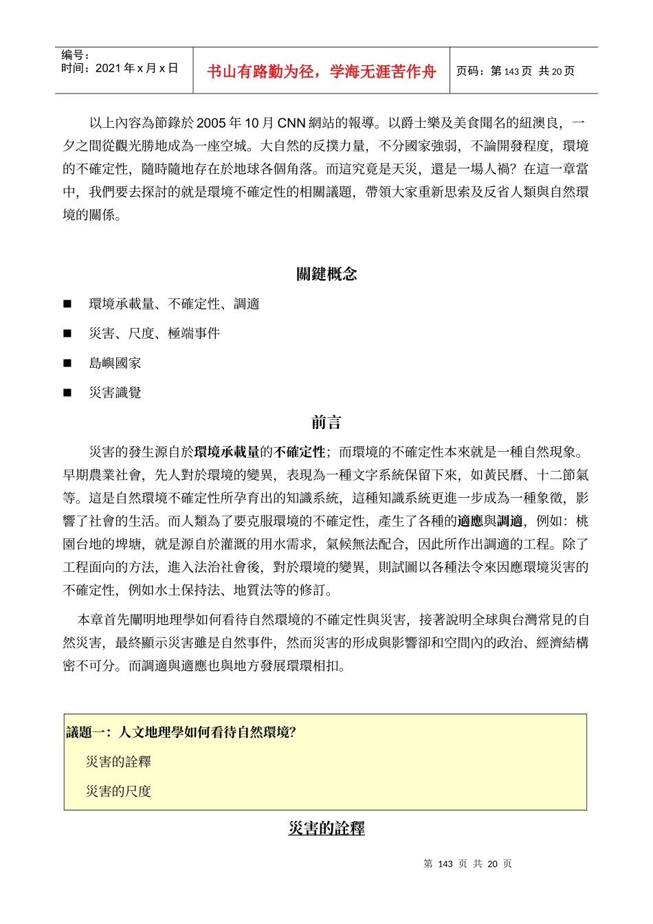
第142页共20页编号:时间:2021年x月x日书山有路勤为径,学海无涯苦作舟页码:第142页共20页第八章環境不確定性與災害封面故事大城變廢墟:紐澳良的世紀大浩劫只不過意外轉了個彎,小風暴就變成了大怪獸!卡崔娜颶風在佛羅里達登陸之初,原本是一個小風暴,依其風速根本還算不上是颶風。在這場致命的風暴對灣岸地區居民造成浩劫之前的兩個星—期,卡崔娜只不過是個毫無危害的氣旋波形成於非洲外海,然後完全消失在大西洋之中。但在十一天之後的八月二十四日,這個氣旋波又重新出現成為熱帶低氣壓。這個氣旋先是消失,然後再度出現。接著,第十二號熱帶低氣壓又尾隨而來。第十二號熱帶低氣壓在巴哈馬群島上空翻騰的時候逐漸增強,不久就成為熱帶風暴。原本只是無害的雲層和雨水,卻逐漸轉化成為地球上一股最具毀滅性的力量。八月二十五日星期四晚間,也就是這股熱帶低氣壓在溫暖的大西洋上開始漸次增強的十二天後,這股風暴以一級颶風之姿在佛羅里達南部登陸,命名為卡崔娜。卡崔娜帶來的傾盆大雨、水患與狂風侵襲了南佛羅里達洲的部分地區,至少造成九人死亡。卡崔娜並未到此為止。這股風暴離開佛羅里達南部之後,又轉回墨西哥灣。接著,卡崔娜卻出乎預測人士的意料,原本該向西北的路徑,卻突然間轉向西南。—讓人不敢想像的事情在週末發生了卡崔娜威力持續增大,成為五級颶風。一位颶風觀測機的飛行員拍下這些令人難以置信的照片,呈現出卡崔娜在威力臻於顛峰之際的眼壁結構。到了八月二——十八日星期日下午,紐奧良市長下了一道前所未有的命令居民強制撤離。紐澳良災情剪影(圖片來源:CNN網站)第143页共20页第142页共20页编号:时间:2021年x月x日书山有路勤为径,学海无涯苦作舟页码:第143页共20页以上內容為節錄於2005年10月CNN網站的報導。以爵士樂及美食聞名的紐澳良,一夕之間從觀光勝地成為一座空城。大自然的反撲力量,不分國家強弱,不論開發程度,環境的不確定性,隨時隨地存在於地球各個角落。而這究竟是天災,還是一場人禍?在這一章當中,我們要去探討的就是環境不確定性的相關議題,帶領大家重新思索及反省人類與自然環境的關係。關鍵概念環境承載量、不確定性、調適災害、尺度、極端事件島嶼國家災害識覺前言災害的發生源自於環境承載量的不確定性;而環境的不確定性本來就是一種自然現象。早期農業社會,先人對於環境的變異,表現為一種文字系統保留下來,如黃民曆、十二節氣等。這是自然環境不確定性所孕育出的知識系統,這種知識系統更進一步成為一種象徵,影響了社會的生活。而人類為了要克服環境的不確定性,產生了各種的適應與調適,例如:桃園台地的埤塘,就是源自於灌溉的用水需求,氣候無法配合,因此所作出調適的工程。除了工程面向的方法,進入法治社會後,對於環境的變異,則試圖以各種法令來因應環境災害的不確定性,例如水土保持法、地質法等的修訂。本章首先闡明地理學如何看待自然環境的不確定性與災害,接著說明全球與台灣常見的自然災害,最終顯示災害雖是自然事件,然而災害的形成與影響卻和空間內的政治、經濟結構密不可分。而調適與適應也與地方發展環環相扣。議題一:人文地理學如何看待自然環境?災害的詮釋災害的尺度災害的詮釋第144页共20页第143页共20页编号:时间:2021年x月x日书山有路勤为径,学海无涯苦作舟页码:第144页共20页環境是動態的,因此具有不確定的特性。災害就是環境的不確定性和不穩定性所延伸。稱為「災害」實是從人類的角度去詮釋環境的不確定的特性,因為這些源自於自然不確定性的動態變化影響了日常生活。但是純粹從自然環境系統的動態來探討災害是不足夠的,人類對於環境的涉入與利用愈加深入,人為措施觸發災害的事實已不容忽視。(一)人類活動對環境不確定性的強化工業革命以來,社會經濟發展的對於環境產生很大的影響。尤其第二次世界大戰後,很多原來的殖民國家開始快速發展工業,工業化對於環境的影響非常嚴重。1960年代之後,地理學研究發現自然環境因為人類活動的影響產生很大的轉變,環境的不確定性本來是自然的常態,但是人類強化了環境系統的不確定性。(二)自然災害對人類系統的衝擊探...

1、当您付费下载文档后,您只拥有了使用权限,并不意味着购买了版权,文档只能用于自身使用,不得用于其他商业用途(如 [转卖]进行直接盈利或[编辑后售卖]进行间接盈利)。
2、本站所有内容均由合作方或网友上传,本站不对文档的完整性、权威性及其观点立场正确性做任何保证或承诺!文档内容仅供研究参考,付费前请自行鉴别。
3、如文档内容存在违规,或者侵犯商业秘密、侵犯著作权等,请点击“违规举报”。

碎片内容

第八章环境不确定性与灾害

您可能关注的文档

确认删除?
VIP
微信客服
  • 扫码咨询
会员Q群
  • 会员专属群点击这里加入QQ群
客服邮箱
回到顶部