电脑桌面
添加小米粒文库到电脑桌面
安装后可以在桌面快捷访问

铝模板工程专项施工方案培训资料VIP免费

铝模板工程专项施工方案培训资料_第1页
1/40
铝模板工程专项施工方案培训资料_第2页
2/40
铝模板工程专项施工方案培训资料_第3页
3/40
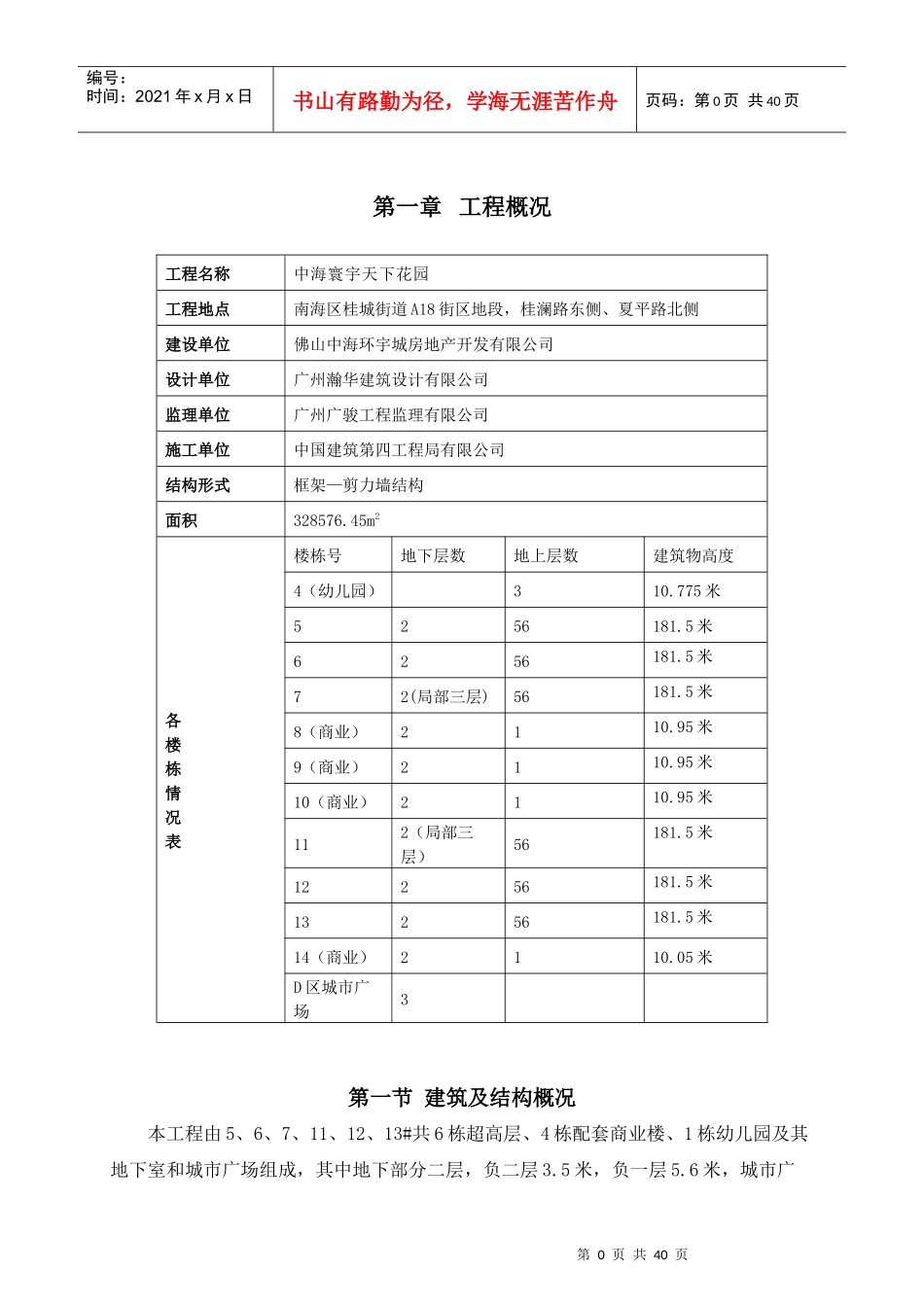
第0页共40页编号:时间:2021年x月x日书山有路勤为径,学海无涯苦作舟页码:第0页共40页第一章工程概况工程名称中海寰宇天下花园工程地点南海区桂城街道A18街区地段,桂澜路东侧、夏平路北侧建设单位佛山中海环宇城房地产开发有限公司设计单位广州瀚华建筑设计有限公司监理单位广州广骏工程监理有限公司施工单位中国建筑第四工程局有限公司结构形式框架—剪力墙结构面积328576.45m2各楼栋情况表楼栋号地下层数地上层数建筑物高度4(幼儿园)310.775米5256181.5米6256181.5米72(局部三层)56181.5米8(商业)2110.95米9(商业)2110.95米10(商业)2110.95米112(局部三层)56181.5米12256181.5米13256181.5米14(商业)2110.05米D区城市广场3第一节建筑及结构概况本工程由5、6、7、11、12、13#共6栋超高层、4栋配套商业楼、1栋幼儿园及其地下室和城市广场组成,其中地下部分二层,负二层3.5米,负一层5.6米,城市广第1页共40页第0页共40页编号:时间:2021年x月x日书山有路勤为径,学海无涯苦作舟页码:第1页共40页场为地下三层。地上部分超高层56层,标准层层高为3米,建筑物高度为181.5米。塔楼部分均采用剪力墙结构体系,裙楼部分采用框架架构体系,各栋塔楼及地库均采用旋挖桩桩基础。第二节工程地质及水文概况本工程自上而下的场地分别为:填土层、粉细沙层、粉质粘土、强风化岩及中风化岩,其中强风化岩和中风化岩用作为旋挖灌注桩的持力层,qpa=1000~1500KPa。地下水对钢筋混凝土结构具微腐蚀性,对钢筋混凝土结构中钢筋具微腐蚀性。环境类别:本工程地下室底板、外壁板、水池底板及壁板为二a类;地下室顶板为二b类;屋面楼板及立面所有外露的结构面为二b类,但考虑防水饰面的保护作用,可按二a类取值;其余构件为一类。第三节铝合金模板概况根据本工程特点,为达到建设单位及我司自身对工程质量的要求,在综合考虑工程工期,经济效益等因素的前提下,最大限度的提高模板和模板支撑系统的周转率及劳动力设备等资源的利用效率,尤其是为了提高本工程混凝土结构的实测实量合格率,混凝土观感质量,安全、文明施工环境等。本工程铝合金模板体系将结构墙柱、梁板、线条、门过梁、门剁等结构一次成型,将最大限度的保证房屋的整体质量,且大大减少二次结构施工的程序。在施工过程中,各楼栋都将配置3套支撑体系,一套水平模板进行施工。铝合金模板的运输不依靠传统的卸料平台+塔吊的体系,因其模板自身重量及支撑体系重量都较轻,故只需在楼板上开洞,用手传递即可。我司计划在11、12、13座塔楼的六层墙柱、七层梁板开始使用铝合金模板进行施工,施工层数为51层,标准层层高为3米,施工总高度为153米。第2页共40页第1页共40页编号:时间:2021年x月x日书山有路勤为径,学海无涯苦作舟页码:第2页共40页第二章编制依据铝合金专项施工方案依据国家现行规范标准,及业主提供的施工图编制而成,编制的主要依据有:A.招标文件、设计图纸:建设单位提供的中海寰宇天下花园施工蓝图;中海寰宇天下花园施工组织设计;建设单位相关招标文件要求;B.主要规范、规程、标准:《工程测量规范》(GB50026-93);《建筑变形测量规程》(JGJ/T8-97);《建筑结构荷载规范》(GB50009-2012);《混凝土结构工程施工质量验收规范》(GB50204-2002);《建筑施工模板安全技术规范》(JGJ162-2008);《建筑工程施工质量验收统一标准》(GB50300-2001);《建筑施工安全检查标准》(JGJ59-2011);《建筑施工手册》第四版;《高层建筑施工手册》;《组合铝模板技术规范》(JGJ214-89);《混凝土泵送施工技术规程》(JGJ/T10-95);《建筑施工高处作业安全技术规范》(JGJ80-91);《建筑施工扣件式钢管脚手架安全技术规范》(JGJ30-2011);《建筑机械使用安全技术规程》(JGJ33-2011);建筑安装工人安全技术操作规程;广东省和佛山市相关规定;C.主要法规:《建设工程安全生产管理条例》—国务院令第393号;《工程建设标准强制性条文》—建设部建标[2002]219号文中华人民共和国建筑法中华人民共和国环境保护法第3页共40页第2页共40页编号:时间:2021年x月...

1、当您付费下载文档后,您只拥有了使用权限,并不意味着购买了版权,文档只能用于自身使用,不得用于其他商业用途(如 [转卖]进行直接盈利或[编辑后售卖]进行间接盈利)。
2、本站所有内容均由合作方或网友上传,本站不对文档的完整性、权威性及其观点立场正确性做任何保证或承诺!文档内容仅供研究参考,付费前请自行鉴别。
3、如文档内容存在违规,或者侵犯商业秘密、侵犯著作权等,请点击“违规举报”。

碎片内容

铝模板工程专项施工方案培训资料

确认删除?
VIP
微信客服
  • 扫码咨询
会员Q群
  • 会员专属群点击这里加入QQ群
客服邮箱
回到顶部