电脑桌面
添加小米粒文库到电脑桌面
安装后可以在桌面快捷访问

收货验收员岗位职责汇编VIP免费

收货验收员岗位职责汇编_第1页
1/17
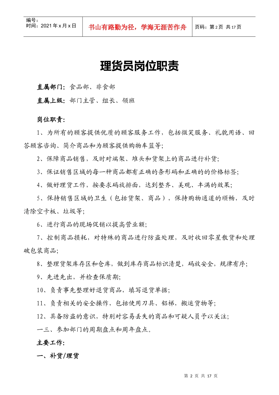
收货验收员岗位职责汇编_第2页
2/17
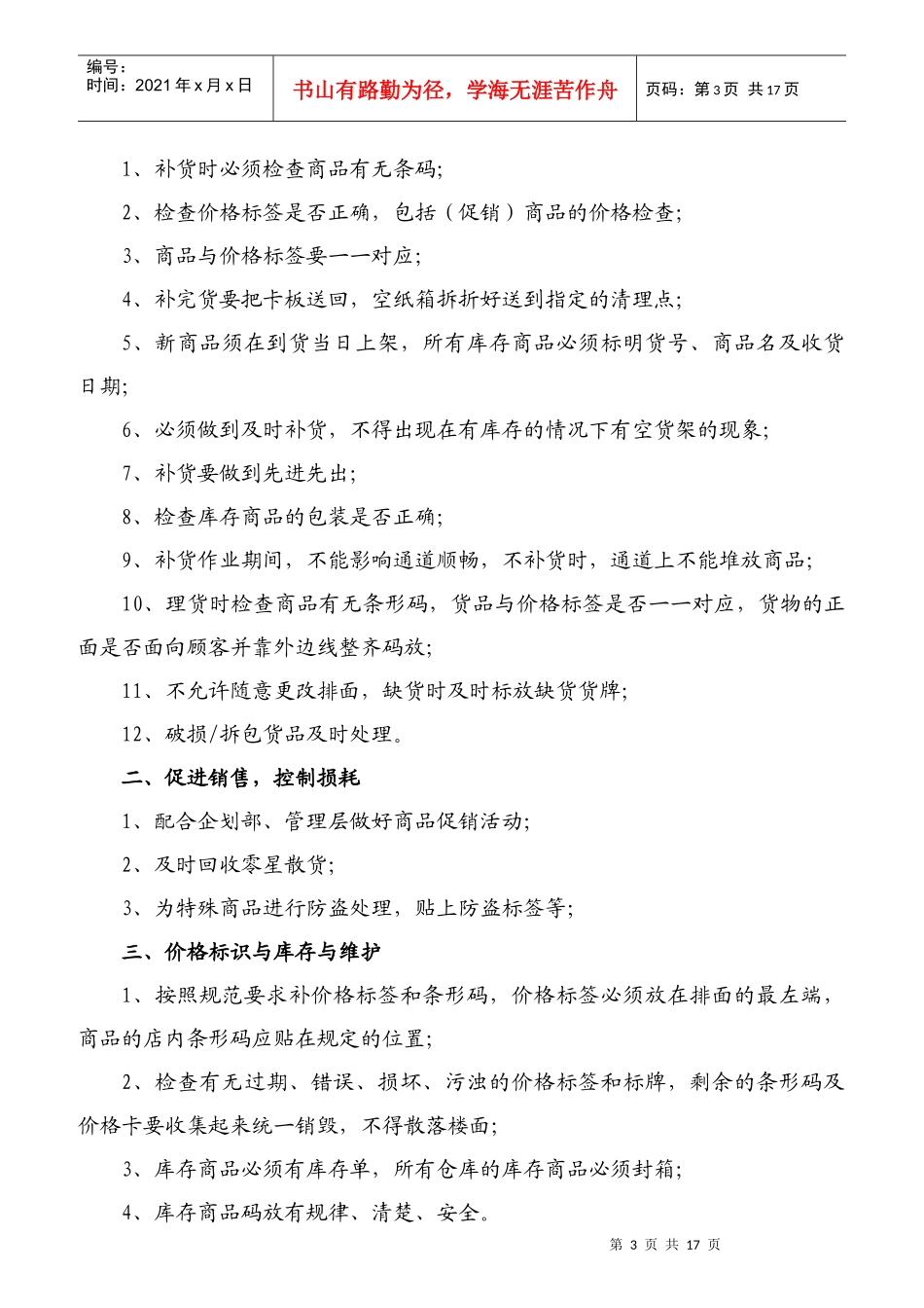
收货验收员岗位职责汇编_第3页
3/17
第1页共17页编号:时间:2021年x月x日书山有路勤为径,学海无涯苦作舟页码:第1页共17页收货验收员岗位职责直属部门:收货部直属上级:收货组长岗位职责:1、严格按收货程序接收供应商货物,包括码放程序、区域原则、扫描程序、验货程序、验单程序等;2、工作认真、细致、诚实、有条理,确保所有的收货真实、正确、清楚;3、执行生鲜食品和冷冻商品优先收货的原则;4、指导供应商以正确的方式卸货、码放,贴条形码、改换包装等;5、检查核验各种进出道具是否符合放行条件;6、进行周转仓的整理,及时将收到的货物送到楼面;7、保证收货通道的畅通,及时整理空卡板、周转箱、手动叉车等;8、负责收货区域、周转仓的清洁、卫生、安全操作、消防等符合公司标准;9、协助安全人员做好收货区域的车辆秩序管理和外来人员的进出控管工作。主要工作:1、参加部门会议,服从组长安排的岗位,阅读岗位工作日志,做好交接班工作;2、指导和帮助供应商卸货、正确安全码放商品、将条码贴在商品的正确位置上等;3、严格执行区域原则,将未收货物、正收货物、已收货物清楚区分开;4、检查磅秤是否准确;5、验收所有的货物,采用开箱抽检、感官检验等方法,参照公司有关质量标准进行;6、负责收货商品的名称与订单一致,收货数量、重量准确无误;7、执行扫描原则,用手提终端逐一进行条码检验,保证所有条形码有效,与商品一一对应准确无误;8、执行先退货、后收货的程序;9、与楼面同事合作完成贵重商品、大家电、生鲜商品的收货;10、负责送货到楼面相应的位置,负责整理周转仓的货物,按划分的区域堆放货物,保证收货通道的顺畅。辅助工作:1、与供应商保持良好的合作关系,为其提供分内的服务;2、收货设备的维护工作(叉车、卡板、磅秤等);3、废旧纸皮的放行;4、负责收货区域的卫生清洁工作;5、协助防损员做好收货区域内的防火、防盗、防止闲杂人员进出,维持收货秩序;6、协助进行各项盘点工作。第2页共17页第1页共17页编号:时间:2021年x月x日书山有路勤为径,学海无涯苦作舟页码:第2页共17页理货员岗位职责直属部门:食品部、非食部直属上级:部门主管、组长、领班岗位职责:1、为所有的顾客提供优质的顾客服务工作,包括微笑服务、礼貌用语、回答顾客咨询、简介商品和为顾客提供购物车篮等;2、保障商品销售,及时对端架、堆头和货架上的商品进行补货;3、保证销售区域的每一种商品都有正确的条形码和正确的的价格标签;4、做好理货工作,按要求码放排面,达到整齐、美观、丰满的效果;5、保持销售区域的卫生(包括货架、商品),保持购物通道的顺畅,及时清除空卡板、垃圾等;6、进行商品的现场促销以提高营业额;7、控制商品损耗,对特殊的商品进行防盗处理,及时收回零星散货和处理破包装商品;8、整理货架库存区和仓库,做到库存商品标识清楚,码放安全,规律有序;9、先进先出,并检查保质期;10、负责事先整理好退货商品,填写退货单据;11、负责相关的安全操作,包括使用刀具、铝梯,搬运货物等;12、具备防盗的意识,特别对容易丢失的商品和可疑人员予以关注;一三、参加部门的周期盘点和周年盘点。主要工作:一、补货/理货第3页共17页第2页共17页编号:时间:2021年x月x日书山有路勤为径,学海无涯苦作舟页码:第3页共17页1、补货时必须检查商品有无条码;2、检查价格标签是否正确,包括(促销)商品的价格检查;3、商品与价格标签要一一对应;4、补完货要把卡板送回,空纸箱拆折好送到指定的清理点;5、新商品须在到货当日上架,所有库存商品必须标明货号、商品名及收货日期;6、必须做到及时补货,不得出现在有库存的情况下有空货架的现象;7、补货要做到先进先出;8、检查库存商品的包装是否正确;9、补货作业期间,不能影响通道顺畅,不补货时,通道上不能堆放商品;10、理货时检查商品有无条形码,货品与价格标签是否一一对应,货物的正面是否面向顾客并靠外边线整齐码放;11、不允许随意更改排面,缺货时及时标放缺货货牌;12、破损/拆包货品及时处理。二、促进销售,控制损耗1、配合企划部、管理层做好商品促销活动;2、及时回收零星散货;3、为特殊商品进行防盗处理...

1、当您付费下载文档后,您只拥有了使用权限,并不意味着购买了版权,文档只能用于自身使用,不得用于其他商业用途(如 [转卖]进行直接盈利或[编辑后售卖]进行间接盈利)。
2、本站所有内容均由合作方或网友上传,本站不对文档的完整性、权威性及其观点立场正确性做任何保证或承诺!文档内容仅供研究参考,付费前请自行鉴别。
3、如文档内容存在违规,或者侵犯商业秘密、侵犯著作权等,请点击“违规举报”。

碎片内容

收货验收员岗位职责汇编

您可能关注的文档

确认删除?
VIP
微信客服
  • 扫码咨询
会员Q群
  • 会员专属群点击这里加入QQ群
客服邮箱
回到顶部