电脑桌面
添加小米粒文库到电脑桌面
安装后可以在桌面快捷访问

建筑工程资料员工作手册(附全套资料表格)_secretVIP免费

建筑工程资料员工作手册(附全套资料表格)_secret_第1页
1/42
建筑工程资料员工作手册(附全套资料表格)_secret_第2页
2/42
建筑工程资料员工作手册(附全套资料表格)_secret_第3页
3/42
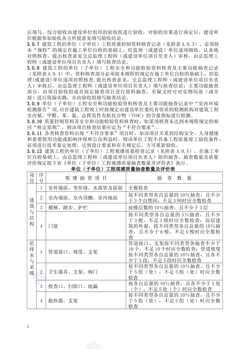
建筑工程文件管理规程(施工分册)1总则1.0.1为提高城乡建设工程质量,提高施工过程控制,完善工程技术资料,统一全省建设工程档案的验收标准,依据现行国家、行业、地方标准,结合我省情况制定本规程。1.0.2本规程适用于建筑工程施工文件的编制、整理归档。水利、交通、铁路等专业工程中与本规程有关专业相符的可参照使用,同时,应按相关专业有关规定执行。1.0.3单位(子单位)工程中电梯分部工程的质量控制资料、安全和功能检验资料的要求及其相关记录表格,仅供电梯安装单位使用参考。1.0.4执行本规程时,尚应遵守国家、行业和地方现行有关工程施工质量验收标准的规定。2术语2.0.1建设工程:指土木工程、建筑工程、线路管道和设备安装工程及装修工程。2.0.2建筑工程:指为新建、改建或扩建房屋建筑物和附属构筑物所进行的规划、勘察、设计和施工、竣工等各项技术工作和完成的工程实体。2.0.3施工文件:指在施工过程中,施工单位执行工程建设强制性标准和国家、地方有关规定而填写、收集、整理的文字记录、图纸、表格、音像材料等必须归档保存的文件。2.0.4立卷:按照一定原则和方法,将具有保存价值的文件分门别类整理成案卷,也称组卷。2.0.5归档:文件形成单位完成其工作任务后,将形成的文件整理立卷后,按规定移交档案管理机构。2.0.6单位工程:具备独立的施工条件并能形成独立使用功能的建筑物及构筑物。2.0.7子单位工程:建筑规模较大的单位工程,可将其能形成独立使用功能的部分列为一个子单位工程。3基本规定3.0.1施工单位应按本规程规定,将工程施工文件的形成和积累纳入工程建设管理的各个环节和有关人员的职责范围。3.0.2建设、勘察、设计、监理等单位应按本规程要求做好相关工作,并积极协助施工单位完成工程施工文件的归档整理工作。3.0.3建设工程实行总承包的,总承包单位负责收集、整理、汇总各分包单位形成的工程档案,各分包单位应按本规程规定,将本单位形成的工程文件整理、立卷后及时移交总承包单位。建设工程由建设单位自行发包给几个单位承包的,各承包单位负责收集、整理、立卷其承包项目的工程文件,并应及时向监理(建设)单位移交。3.0.4建筑工程的施工现场质量管理检查记录(见附表A.0.1),主要是考核施工单位对施工现场质量管理的综合水平,如项目多,表中空格不够,可增添附页。该表由施工单位填写,总监理工程师或建设单位项目负责人进行检查,并填写检查结论,归入本规程的施工准备文件。全文请搜索:建筑工程资料员工作手册(附全套资料表格)共865页http://down6.zhulong.com/tech/detailprof794546SG.htm3.0.5建筑工程的检验批、分项、分部(子分部)工程质量验收记录使用本规程各专业的工程质量验收记录表。分项工程质量验收记录应附有相关的检验批质量验收记录。分部(子分部)工程质量验收记录应附有相关的分项工程质量验收记录。3.0.6建筑工程的单位(子单位)工程质量竣工验收记录(见附表A.0.2),由施工单位在工程完工后,按国家相关规范及本规程规定,自行组织有关人员进行工程质量检查验收,并将验收结果填入表中验收记录栏。表中验收结论由监理(或建设)单位组织验收1后填写。综合验收由建设单位组织的验收组进行验收,对验收结果进行商定后,建设单位根据参加验收各方所提意见填写验收结论。3.0.7建筑工程的单位(子单位)工程质量控制资料核查记录(见附表A.0.3),必须按本“规程”的规定在施工单位自检的基础上,经监理(或建设)单位逐项细致、认真地对照核查,提出核查意见交总监理工程师(或建设单位项目负责人)审核,由总监理工程师(或建设单位项目负责人)填写核查结论。3.0.8建筑工程的单位(子单位)工程安全和功能检验资料核查及主要功能抽查记录(见附表A.0.4)中,资料核查部分必须按本规程的规定在施工单位自检的基础上,经监理(或建设)单位逐项对照核查,提出核查意见,交总监理工程师(或建设单位项目负责人)审核后,由总监理工程师(或建设单位项目负责人)填写核查结论;主要功能抽查部分,由项目验收组成员商定抽查项目进行资料抽查,有疑义时可对实物局部(或全部)进行现场实测,并由验收组填写抽查结论...

1、当您付费下载文档后,您只拥有了使用权限,并不意味着购买了版权,文档只能用于自身使用,不得用于其他商业用途(如 [转卖]进行直接盈利或[编辑后售卖]进行间接盈利)。
2、本站所有内容均由合作方或网友上传,本站不对文档的完整性、权威性及其观点立场正确性做任何保证或承诺!文档内容仅供研究参考,付费前请自行鉴别。
3、如文档内容存在违规,或者侵犯商业秘密、侵犯著作权等,请点击“违规举报”。

碎片内容

建筑工程资料员工作手册(附全套资料表格)_secret

确认删除?
VIP
微信客服
  • 扫码咨询
会员Q群
  • 会员专属群点击这里加入QQ群
客服邮箱
回到顶部