电脑桌面
添加小米粒文库到电脑桌面
安装后可以在桌面快捷访问

某公司发电部岗位说明书VIP免费

某公司发电部岗位说明书_第1页
1/14
某公司发电部岗位说明书_第2页
2/14
某公司发电部岗位说明书_第3页
3/14
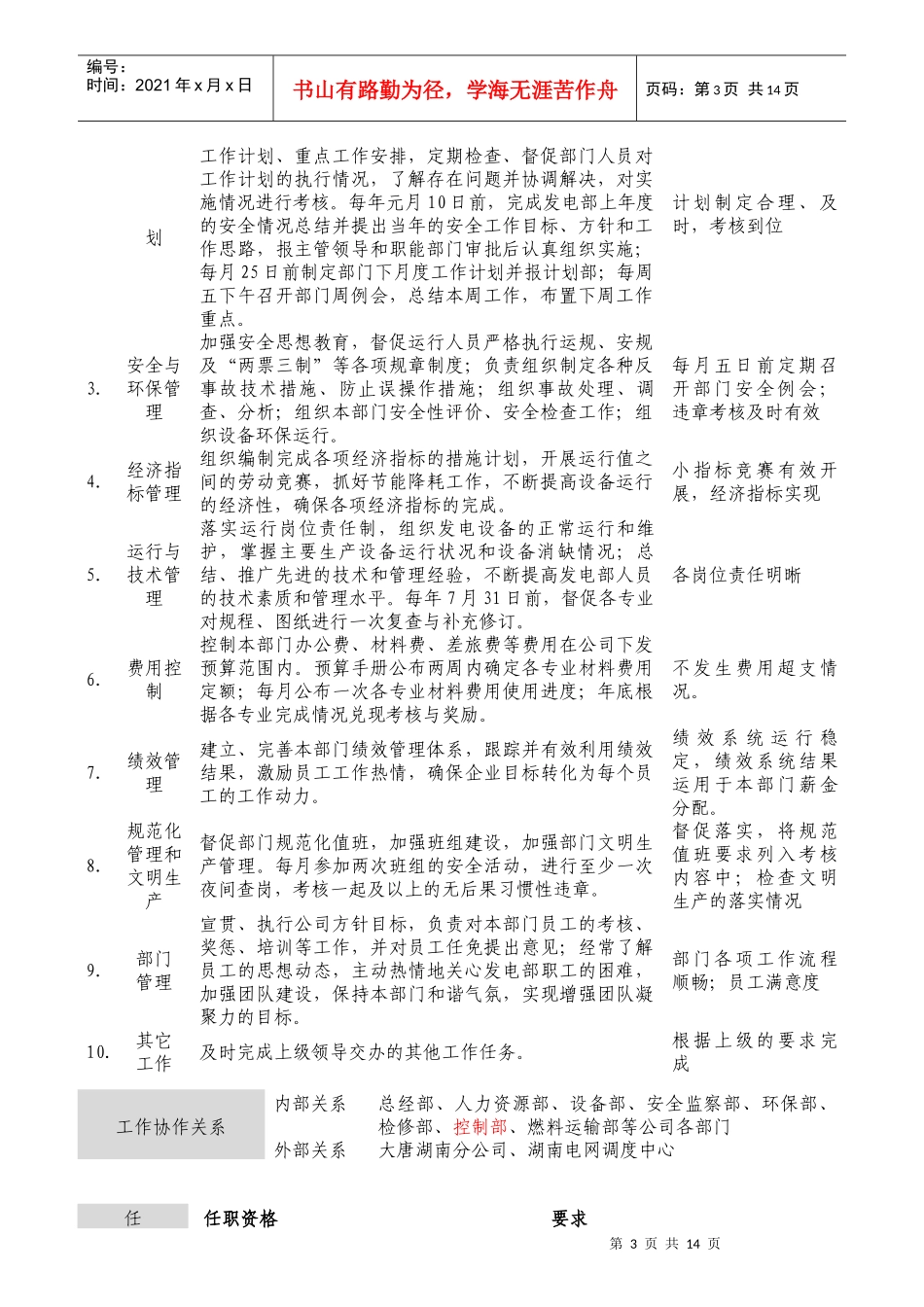
第1页共14页编号:时间:2021年x月x日书山有路勤为径,学海无涯苦作舟页码:第1页共14页目录第2页共14页第1页共14页编号:时间:2021年x月x日书山有路勤为径,学海无涯苦作舟页码:第2页共14页1、发电部主任岗位说明书文件名称岗位说明书文件编号制定日期生效日期文件版本撰写人审核人审批人岗位名称发电部主任所在部门发电部岗位定员数1岗位编号部门编号(7)薪酬等级586直接上级生产副总经理直接下级各副主任、综合管理员所在部门岗位图工作概述依据公司要求,全面负责发电部的安全生产和部门管理工作,建立、健全本部门的各项规章制度,落实岗位责任制,确保发电机组的安全、稳定、经济、环保、文明生产,完成公司下达的生产计划和各项经济指标。岗位职责序号工作项目具体职责工作绩效标准1.制度建设结合本部门生产和管理工作现状,健全和完善部门各项管理、工作标准和规章制度,并组织实施。每年10月底完成修订并公布制度清单。部门制度齐全,有章可循2.工作计根据公司的工作计划,制定本部门年度、月、周等阶段发电部主任方式副主任化学副主任节能副主任生产副总经理综合管理员第3页共14页第2页共14页编号:时间:2021年x月x日书山有路勤为径,学海无涯苦作舟页码:第3页共14页划工作计划、重点工作安排,定期检查、督促部门人员对工作计划的执行情况,了解存在问题并协调解决,对实施情况进行考核。每年元月10日前,完成发电部上年度的安全情况总结并提出当年的安全工作目标、方针和工作思路,报主管领导和职能部门审批后认真组织实施;每月25日前制定部门下月度工作计划并报计划部;每周五下午召开部门周例会,总结本周工作,布置下周工作重点。计划制定合理、及时,考核到位3.安全与环保管理加强安全思想教育,督促运行人员严格执行运规、安规及“两票三制”等各项规章制度;负责组织制定各种反事故技术措施、防止误操作措施;组织事故处理、调查、分析;组织本部门安全性评价、安全检查工作;组织设备环保运行。每月五日前定期召开部门安全例会;违章考核及时有效4.经济指标管理组织编制完成各项经济指标的措施计划,开展运行值之间的劳动竞赛,抓好节能降耗工作,不断提高设备运行的经济性,确保各项经济指标的完成。小指标竞赛有效开展,经济指标实现5.运行与技术管理落实运行岗位责任制,组织发电设备的正常运行和维护,掌握主要生产设备运行状况和设备消缺情况;总结、推广先进的技术和管理经验,不断提高发电部人员的技术素质和管理水平。每年7月31日前,督促各专业对规程、图纸进行一次复查与补充修订。各岗位责任明晰6.费用控制控制本部门办公费、材料费、差旅费等费用在公司下发预算范围内。预算手册公布两周内确定各专业材料费用定额;每月公布一次各专业材料费用使用进度;年底根据各专业完成情况兑现考核与奖励。不发生费用超支情况。7.绩效管理建立、完善本部门绩效管理体系,跟踪并有效利用绩效结果,激励员工工作热情,确保企业目标转化为每个员工的工作动力。绩效系统运行稳定,绩效系统结果运用于本部门薪金分配。8.规范化管理和文明生产督促部门规范化值班,加强班组建设,加强部门文明生产管理。每月参加两次班组的安全活动,进行至少一次夜间查岗,考核一起及以上的无后果习惯性违章。督促落实,将规范值班要求列入考核内容中;检查文明生产的落实情况9.部门管理宣贯、执行公司方针目标,负责对本部门员工的考核、奖惩、培训等工作,并对员工任免提出意见;经常了解员工的思想动态,主动热情地关心发电部职工的困难,加强团队建设,保持本部门和谐气氛,实现增强团队凝聚力的目标。部门各项工作流程顺畅;员工满意度10.其它工作及时完成上级领导交办的其他工作任务。根据上级的要求完成任任职资格要求工作协作关系内部关系总经部、人力资源部、设备部、安全监察部、环保部、检修部、控制部、燃料运输部等公司各部门外部关系大唐湖南分公司、湖南电网调度中心第4页共14页第3页共14页编号:时间:2021年x月x日书山有路勤为径,学海无涯苦作舟页码:第4页共14页职资格项目政治素质与职业道德坚持党的四项基本原则,拥护党的方针政策,政治上与党中央保持...

1、当您付费下载文档后,您只拥有了使用权限,并不意味着购买了版权,文档只能用于自身使用,不得用于其他商业用途(如 [转卖]进行直接盈利或[编辑后售卖]进行间接盈利)。
2、本站所有内容均由合作方或网友上传,本站不对文档的完整性、权威性及其观点立场正确性做任何保证或承诺!文档内容仅供研究参考,付费前请自行鉴别。
3、如文档内容存在违规,或者侵犯商业秘密、侵犯著作权等,请点击“违规举报”。

碎片内容

某公司发电部岗位说明书

您可能关注的文档

确认删除?
VIP
微信客服
  • 扫码咨询
会员Q群
  • 会员专属群点击这里加入QQ群
客服邮箱
回到顶部