电脑桌面
添加小米粒文库到电脑桌面
安装后可以在桌面快捷访问

某某装饰市场品推中心薪酬考核体系VIP免费

某某装饰市场品推中心薪酬考核体系_第1页
1/11
某某装饰市场品推中心薪酬考核体系_第2页
2/11
某某装饰市场品推中心薪酬考核体系_第3页
3/11
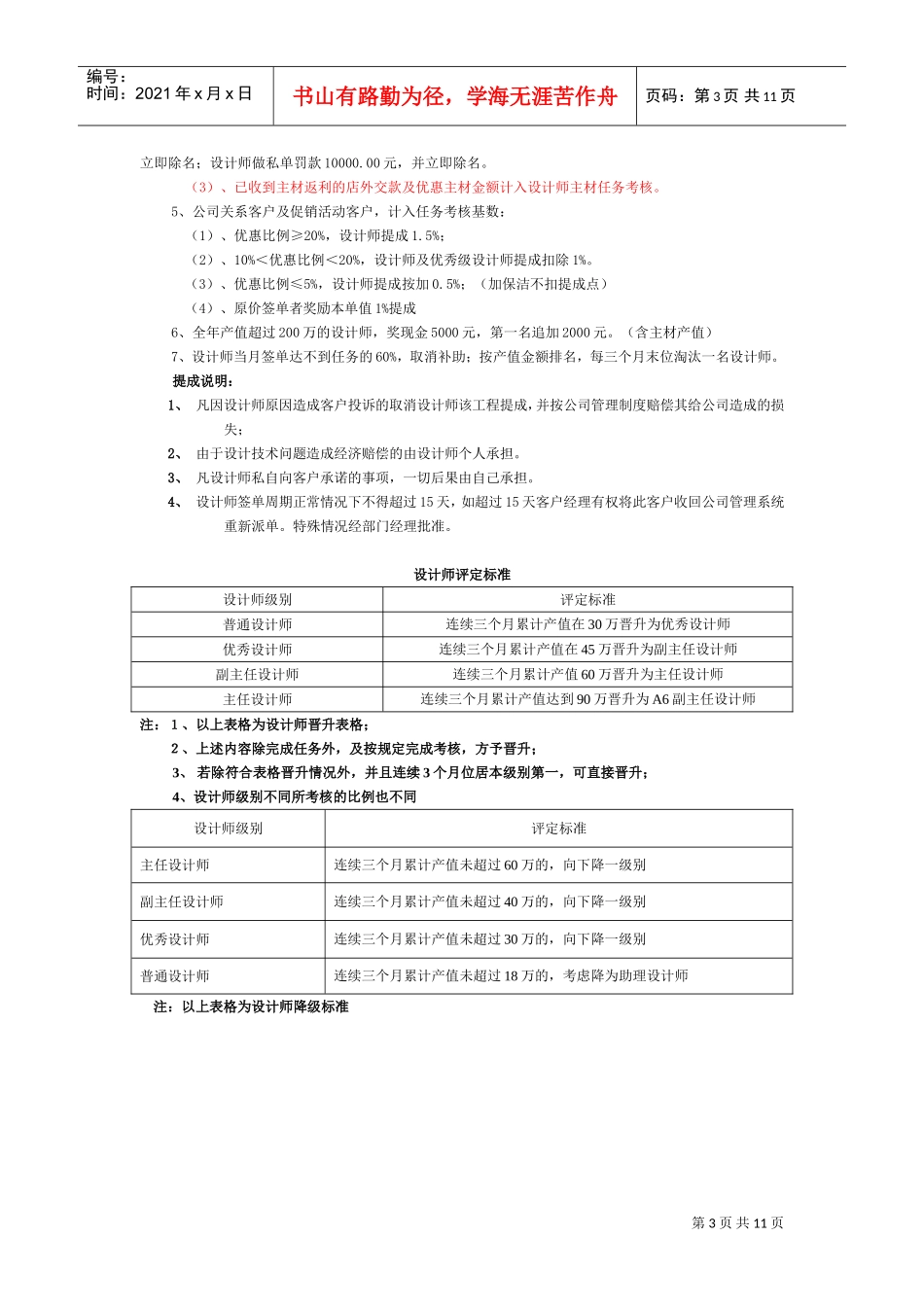
第1页共11页编号:时间:2021年x月x日书山有路勤为径,学海无涯苦作舟页码:第1页共11页东易日盛圣菲装饰市场品推中心薪酬考核体系姓名:年月日品推部主管工资结构:底薪+工程提成底薪=基本工资800----1200工程提成及其考核1、提成按公司产值的2‰×考核指标总完成率;2、当月考核项目完成100%以上,提成按公司产值的3‰;3、当月考核项目完成60%以下,没有提成;完成率考核表考核项目所占比例目标产值50%目标定金30%来客量20%品推部人员工资=底薪+补贴+提成+奖金(1)、底薪为400元/月,补贴为200元/月;(2)、提成为部门(不包括部门主管)总提成,额度为公司产值的6‰,由部门经理对其分配;(3)、当月确定2个片区,每个片区指定一个负责人,完成任务,负责人的底薪可比非负责人高20%;(4)、提成计算方法:A、如上门人数、定金数和目标产值其中任何一项少于60%,部门没有提成;B、60%≤三项指标<100%,部门提成为40%;C、60%≤定金数<100%,60%≤目标产值<100%,上门咨询人数≥100%,部门提成为50%;D、60%≤上门咨询人数<100%,60%≤目标产值<100%,定金数≥100%,部门提成为60%;E、60%≤上门咨询人数<100%,60%≤定金数<100%,目标产值≥100%,部门提成为70%;F、60%≤目标产值<100%,定金数≥100%,上门咨询人数≥100%,部门提成为80%;D、60%≤定金数<100%,目标产值≥100%,上门咨询人数≥100%,部门提成为90%;E、60%≤上门咨询人数<100%,定金数≥100%,目标产值≥100%,部门提成为100%;F、三项指标≥100%,部门提成100%,总提成额度为公司产值的8‰另可享受定金超额奖金。(5)、奖金为品推活动奖金及定金超额奖。A、额外奖金:有大型品推,其奖金为2000.00元,由部门分享,如失败则没有此奖金;(失败标准为:咨询人数、定金人数中有任何一项达不到80%)B、定金量、上门咨询人数都完成任务,才可享受定金超额奖,超额部分:第一个奖50元,第二个奖100元,第三个奖150,之后每增一个奖150元第2页共11页编号:时间:2021年x月x日书山有路勤为径,学海无涯苦作舟页码:第2页共11页东易日盛圣菲装饰设计师薪酬考核体系姓名:级别年月日设计师底薪设定标准:1、普通设计师工资=底薪×完成率(保底400)+补贴+工程产值提成+主材提成2、优秀设计师工资=底薪×完成率(保底700)+补贴+工程产值提成+主材提成3、副主任级设计师工资=底薪×完成率(保底1000)+补贴+工程产值提成+主材提成4、主任级设计师工资=底薪×完成率(保底1600)+补贴+工程产值提成+主材提成产值任务说明:级别底薪月基本产值差旅补贴话费补贴普通设计师700元6万元50元50元优秀设计师1300元10万元60元60元副主任设计师1800元15万元90元90元主任设计师2400元20万元120元120元绘图员600元1、提成比例月签单6万元以下(含6万)的设计师本人提工程总造价的3%;月签单6—10万元以下(含10万)的设计师本人提工程总造价的4%;月签单10—20万元以下(含20万)的设计师本人提工程总造价的5%;月签单20万元以上的设计师本人提工程总造价的6%;2、工程产值提成挂靠客户满意度,按以下规定执行:(1)、单个工程客户满意度≥90分,按正常工资制度执行;(2)、60分≤单个工程客户满意度<90分,以工程提成挂靠客户满意度比例;(3)、0<单个工程客户满意度<60分,提成减半。3、设计师个人任务考核:(1)、分配计算方法:每月个人任务产值=个人所在的设计部月总任务产值×(个人月基础任务÷部门基础任务总和)个人任务产值完成率=个人当月产值÷当月个人任务产值×100%(2)、奖罚方法:A、个人任务产值完成率<80%,主任和副主任设计师、优秀设计师罚款100元,普通设计师罚款50元;B、80%≤个人任务产值完成率≤100%,不奖不罚;C、个人任务产值完成率>100%,主任和副主任设计师、优秀设计师奖励200元,普通设计师奖励100元。注:试用期设计师不列入考核范围。4、设计师主材成:(1)、考核到单个工程,主材产值与工程实际产值的比率小于30%,不享受主材提成;主材产值大于30%、小于60%、提成为主材产值的3%;主材产值大于60%、小于100%、提成为主材产值的4%;主材产值大于100%,提成为5%。凡是设计...

1、当您付费下载文档后,您只拥有了使用权限,并不意味着购买了版权,文档只能用于自身使用,不得用于其他商业用途(如 [转卖]进行直接盈利或[编辑后售卖]进行间接盈利)。
2、本站所有内容均由合作方或网友上传,本站不对文档的完整性、权威性及其观点立场正确性做任何保证或承诺!文档内容仅供研究参考,付费前请自行鉴别。
3、如文档内容存在违规,或者侵犯商业秘密、侵犯著作权等,请点击“违规举报”。

碎片内容

某某装饰市场品推中心薪酬考核体系

中小学文库+ 关注
实名认证
内容提供者

精品资料应用尽有

确认删除?
VIP
微信客服
  • 扫码咨询
会员Q群
  • 会员专属群点击这里加入QQ群
客服邮箱
回到顶部