电脑桌面
添加小米粒文库到电脑桌面
安装后可以在桌面快捷访问

国际市场营销 资料整理VIP专享VIP免费

国际市场营销 资料整理_第1页
1/15
国际市场营销 资料整理_第2页
2/15
国际市场营销 资料整理_第3页
3/15
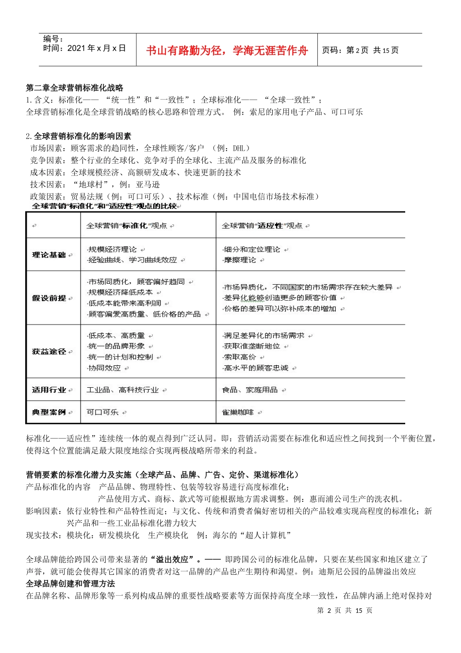
第1页共15页编号:时间:2021年x月x日书山有路勤为径,学海无涯苦作舟页码:第1页共15页第一章全球市场营销绪论1.全球市场营销的定义:内涵:营销标准化(MarketingStandardization);价值链活动的配置和协调(ConfigurationandCoordinationofValueChainActivities);竞争活动的整合(CompetitiveIntegration)意义:对于发达国家:世界500强跨国公司平均近80%的市场在本国外;对于发展中国家:逐步融入全球经济体系3.全球市场营销的三个重要观点(核心战略观点)(定义?优势?取得什么利益?)(1)标准化观点(StandardizationPerspective):主张应在不同的国家市场上使用标准化的营销计划和营销组合要素。(获取规模经济,满足顾客的“一致性”需要,经验技术分享。“思考全球化,行动本土化”“核心要素标准化,外围要素适应性”例:可口可乐、麦当劳)(2)价值链的配置和协调(Configuration-CoordinationPerspective)主张应根据不同东道国培养出的比较优势,挖据成本差异,在全球范围内合理配置各项活动,提高竞争优势。(获取规模经济、范围经济、协调效应等巩固公司的全球品牌形象例:华为公司)(3)整合观点(IntegrationPerspective)主张全球营销的关键是参与所有主要世界市场以获得整合效果。(提高“全球市场覆盖度”在一个国家面临竞争威胁,可通过另一个国家市场的竞争反击回应,以牵制竞争对手。例:百事可乐与可口可乐)4.全球营销的发展阶段(1)出口营销阶段(ExportMarketing)——国际化初级阶段(“市场延伸观念”本国市场是根本,外国市场是补充;本国市场:市场营销观念;海外市场:生产观念或推销观念;规模实力有限,目的销售多余产品,实现规模经济,延长产品生命周期等;例:历史上“丰田公司”的出口阶段)(2)多国营销阶段(MultinationalMarketing)——国际化中级阶段(“等距视角”:外国和本国市场机会同等重要;强调各国消费者需求差异,满足当地顾客需求;市场机会的选择决定于市场本身的盈利潜力;分权管理,主要依赖当地的营销资源、生产能力及母公司在国外分支机构的经验。)(3)全球营销阶段(GlobalMarketing)——国际化高级阶段(“等距视角”外国和本国市场机会同等重要;在强调全球各市场营销核心要素一致的情况下适当地需求;某些营销职能和要素集中,获取规模经济和范围经济;市场机会的选决定于市场营销活动需服从公司的整体战略目标;包括全球市场细分、全球产品定位、产品和服务的标准化、全球定价决策、在各国具有相同主题的广告原型、全球品牌、全球物流体系、全球营销的组织和控制等。例:飞利浦公司遭遇三菱公司的全球营销)三种比较:出口营销阶段所持的是一种“市场延伸的观念”本国市场机会远比外国市场机会重要多。本国市场是根本,外国市场只是补充。处于国际营销阶段的公司既可能从事直接或间接的出口活动,也可能在外国设立销售分支机构或销售子公司。多母国阶段:看待本国市场与外国市场机会时则持一种“等距视角”。在多母国营销企业看来,外国市场机会与本国市场机会同等重要。全球营销阶段:看待本国市场机会与外国市场机会时同样持等距视角。但全球营销与多母国营销相比,最大的区别在于全球营销公司在世界各个角落的营销活动都要服从于公司的整体战略目标。全球营销的驱动因素:市场因素:客户需求的趋同性,全球客户群的出现和成长,全球市场的出现。竞争因素:竞争对手的海外发展,本土市场外国竞争对手入侵,全球竞争对手的出现。成本因素:规模经济效应,范围经济效应,经验曲线效应,全球化资源优势。技术因素:互联网,电信技术,交通运输工具。第2页共15页第1页共15页编号:时间:2021年x月x日书山有路勤为径,学海无涯苦作舟页码:第2页共15页第二章全球营销标准化战略1.含义:标准化——“统一性”和“一致性”;全球标准化——“全球一致性”;全球营销标准化是全球营销战略的核心思路和管理方式。例:索尼的家用电子产品、可口可乐2.全球营销标准化的影响因素市场因素:顾客需求的趋同性,全球性顾客/客户(例:DHL)竞争因素:整个行业的全球化、竞争对手的全球化、主流产品及服务的标准化成本因素...

1、当您付费下载文档后,您只拥有了使用权限,并不意味着购买了版权,文档只能用于自身使用,不得用于其他商业用途(如 [转卖]进行直接盈利或[编辑后售卖]进行间接盈利)。
2、本站所有内容均由合作方或网友上传,本站不对文档的完整性、权威性及其观点立场正确性做任何保证或承诺!文档内容仅供研究参考,付费前请自行鉴别。
3、如文档内容存在违规,或者侵犯商业秘密、侵犯著作权等,请点击“违规举报”。

碎片内容

国际市场营销 资料整理

确认删除?
VIP
微信客服
  • 扫码咨询
会员Q群
  • 会员专属群点击这里加入QQ群
客服邮箱
回到顶部